Suppr超能文献

剪接体保真度降低和 egl-8 内含子保留抑制 mTORC1 信号转导,从而促进长寿。

Decreased spliceosome fidelity and egl-8 intron retention inhibit mTORC1 signaling to promote longevity.

机构信息

Max Planck Institute for Biology of Ageing, Cologne, Germany.

Institute of Biochemistry II, Goethe-Universität, Frankfurt am Main, Germany.

出版信息

Nat Aging. 2022 Sep;2(9):796-808. doi: 10.1038/s43587-022-00275-z. Epub 2022 Sep 19.

Abstract

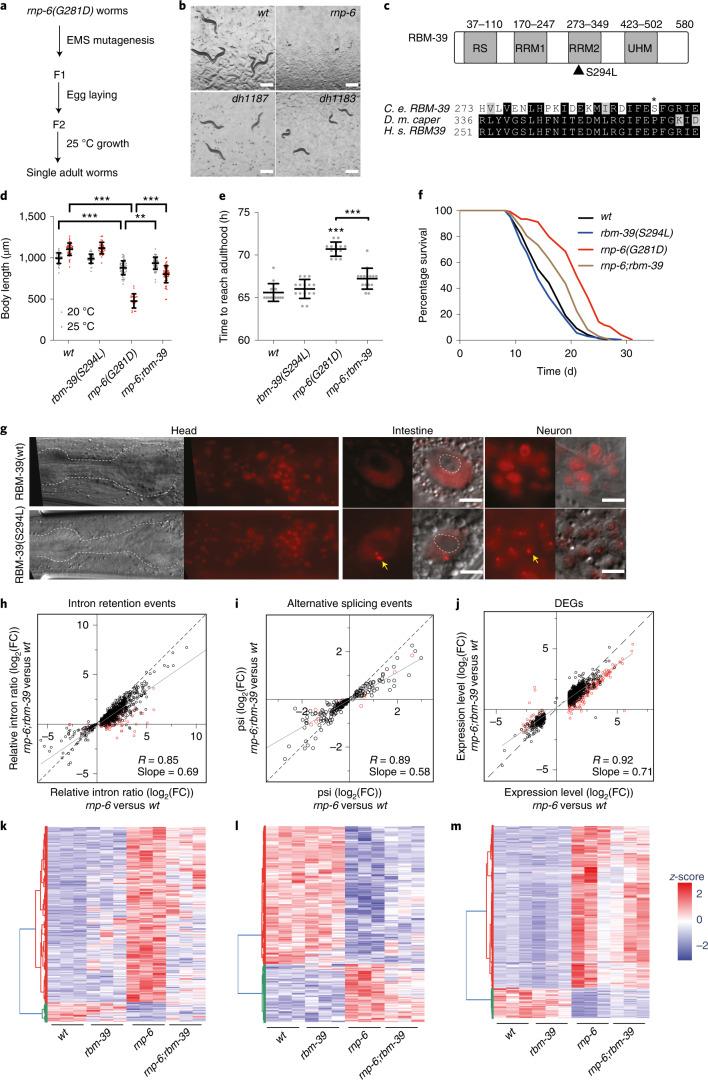
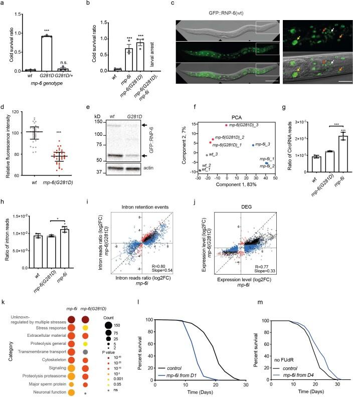
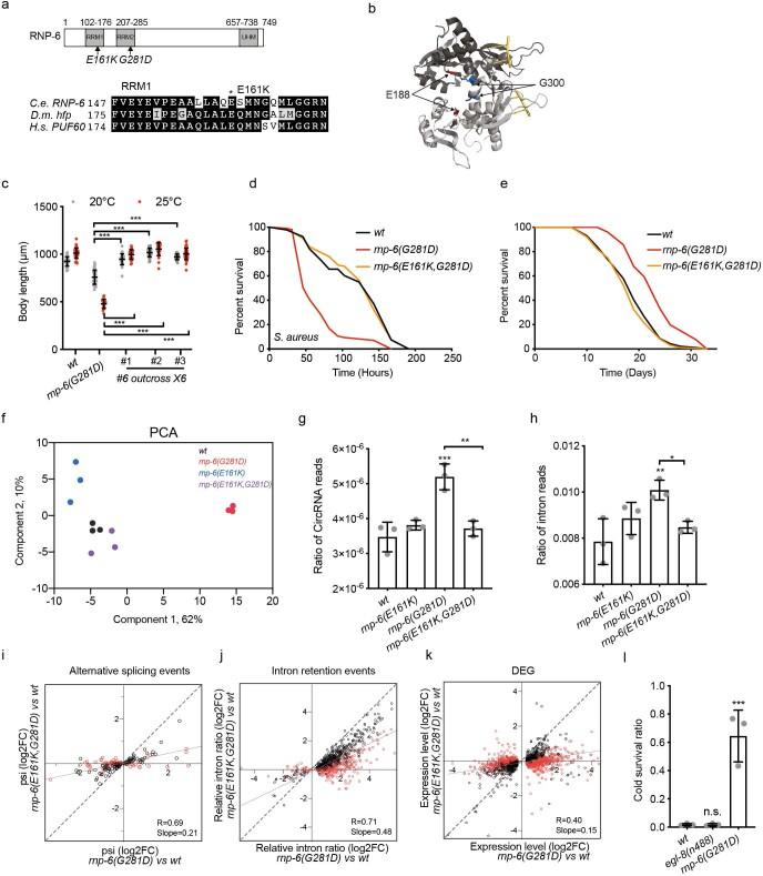
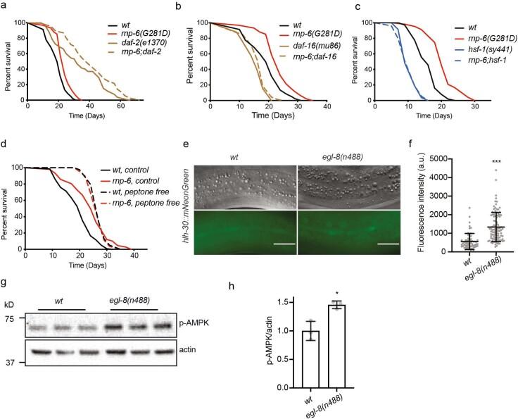
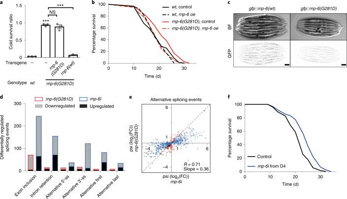
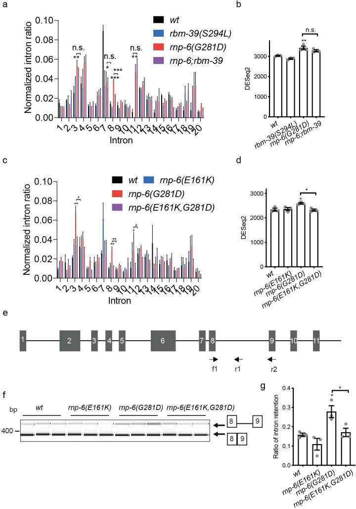
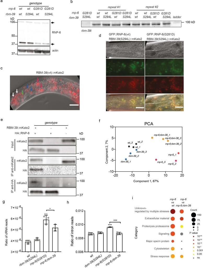
Changes in splicing fidelity are associated with loss of homeostasis and aging, yet only a handful of splicing factors have been shown to be causally required to promote longevity, and the underlying mechanisms and downstream targets in these paradigms remain elusive. Surprisingly, we found a hypomorphic mutation within ribonucleoprotein RNP-6/poly(U)-binding factor 60 kDa (PUF60), a spliceosome component promoting weak 3'-splice site recognition, which causes aberrant splicing, elevates stress responses and enhances longevity in Caenorhabditis elegans. Through genetic suppressor screens, we identify a gain-of-function mutation within rbm-39, an RNP-6-interacting splicing factor, which increases nuclear speckle formation, alleviates splicing defects and curtails longevity caused by rnp-6 mutation. By leveraging the splicing changes induced by RNP-6/RBM-39 activities, we uncover intron retention in egl-8/phospholipase C β4 (PLCB4) as a key splicing target prolonging life. Genetic and biochemical evidence show that neuronal RNP-6/EGL-8 downregulates mammalian target of rapamycin complex 1 (mTORC1) signaling to control organismal lifespan. In mammalian cells, PUF60 downregulation also potently and specifically inhibits mTORC1 signaling. Altogether, our results reveal that splicing fidelity modulates lifespan through mTOR signaling.

摘要

剪接保真度的变化与内稳态和衰老的丧失有关,但只有少数剪接因子被证明是促进长寿所必需的,而这些范式中的潜在机制和下游靶点仍然难以捉摸。令人惊讶的是,我们在核糖核蛋白 RNP-6/多聚(U)结合因子 60kDa(PUF60)中发现了一个功能减弱的突变,这是一种剪接体成分,可促进弱 3'剪接位点识别,导致异常剪接,增强应激反应并延长秀丽隐杆线虫的寿命。通过遗传抑制筛选,我们在 RNP-6 相互作用的剪接因子 rbm-39 中发现了一个功能获得性突变,该突变增加核斑点形成,缓解剪接缺陷并缩短 rnp-6 突变引起的寿命。通过利用 RNP-6/RBM-39 活性诱导的剪接变化,我们发现 egl-8/磷脂酶 C β4(PLCB4)中的内含子保留是延长寿命的关键剪接靶标。遗传和生化证据表明,神经元 RNP-6/EGL-8 下调雷帕霉素靶蛋白复合物 1(mTORC1)信号以控制机体寿命。在哺乳动物细胞中,PUF60 的下调也强烈且特异性地抑制 mTORC1 信号。总之,我们的研究结果表明,剪接保真度通过 mTOR 信号调节寿命。

https://cdn.ncbi.nlm.nih.gov/pmc/blobs/c4f7/10154236/f3b1b1f42c23/43587_2022_275_Fig1_HTML.jpg

文献AI研究员

20分钟写一篇综述,助力文献阅读效率提升50倍。

立即体验

用中文搜PubMed

大模型驱动的PubMed中文搜索引擎

马上搜索

文档翻译

学术文献翻译模型,支持多种主流文档格式。

立即体验