Suppr超能文献

老年人中 CD4 T 细胞反应受损与 mRNA COVID-19 疫苗的免疫原性和反应原性降低有关。

Impaired CD4 T cell response in older adults is associated with reduced immunogenicity and reactogenicity of mRNA COVID-19 vaccination.

机构信息

Department of Life Science Frontiers, Center for iPS Cell Research and Application (CiRA), Kyoto University, Kyoto, Japan.

Alliance Laboratory for Advanced Medical Research, Graduate school of Medicine, Kyoto University, Kyoto, Japan.

出版信息

Nat Aging. 2023 Jan;3(1):82-92. doi: 10.1038/s43587-022-00343-4. Epub 2023 Jan 12.

Abstract

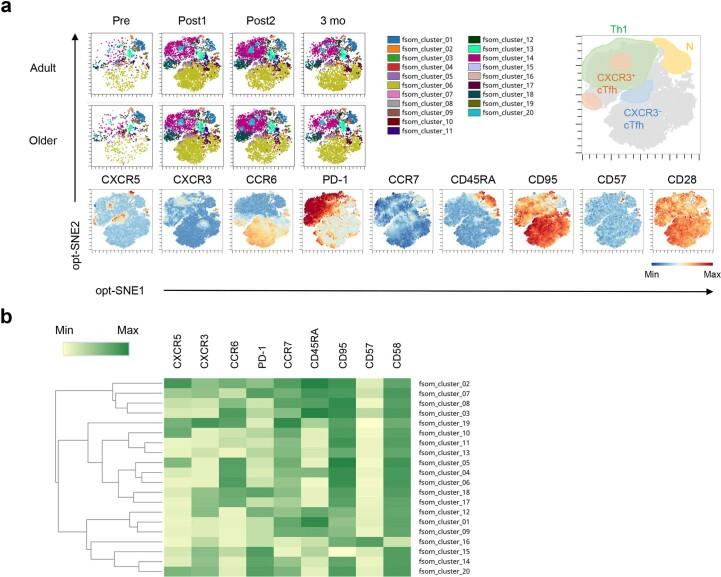
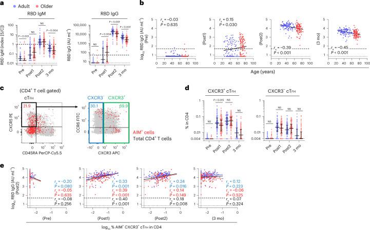
Whether age-associated defects in T cells impact the immunogenicity and reactogenicity of mRNA vaccines remains unclear. Using a vaccinated cohort (n = 216), we demonstrated that older adults (aged ≥65 years) had fewer vaccine-induced spike-specific CD4 T cells including CXCR3 circulating follicular helper T cells and the T1 subset of helper T cells after the first dose, which correlated with their lower peak IgG levels and fewer systemic adverse effects after the second dose, compared with younger adults. Moreover, spike-specific T1 cells in older adults expressed higher levels of programmed cell death protein 1, a negative regulator of T cell activation, which was associated with low spike-specific CD8 T cell responses. Thus, an inefficient CD4 T cell response after the first dose may reduce the production of helper T cytokines, even after the second dose, thereby lowering humoral and cellular immunity and reducing systemic reactogenicity. Therefore, enhancing CD4 T cell response following the first dose is key to improving vaccine efficacy in older adults.

摘要

目前尚不清楚与年龄相关的 T 细胞缺陷是否会影响 mRNA 疫苗的免疫原性和反应原性。本研究使用接种疫苗队列(n=216),结果表明,与年轻成年人相比,老年成年人(年龄≥65 岁)在第一剂后产生的疫苗诱导的刺突特异性 CD4 T 细胞(包括 CXCR3 循环滤泡辅助 T 细胞和辅助 T 细胞的 T1 亚群)较少,其第二剂后的 IgG 峰值水平较低,全身不良反应较少。此外,老年成年人的刺突特异性 T1 细胞表达程序性细胞死亡蛋白 1(T 细胞活化的负调节剂)的水平更高,这与刺突特异性 CD8 T 细胞反应低有关。因此,第一剂后 CD4 T 细胞反应效率低下可能会降低辅助性 T 细胞细胞因子的产生,即使在第二剂后也是如此,从而降低体液和细胞免疫,并降低全身反应原性。因此,增强第一剂后的 CD4 T 细胞反应是提高老年成年人疫苗效力的关键。

https://cdn.ncbi.nlm.nih.gov/pmc/blobs/186b/10154196/3e6021bdb8ba/43587_2022_343_Fig1_HTML.jpg

文献AI研究员

20分钟写一篇综述,助力文献阅读效率提升50倍。

立即体验

用中文搜PubMed

大模型驱动的PubMed中文搜索引擎

马上搜索

文档翻译

学术文献翻译模型,支持多种主流文档格式。

立即体验