Suppr超能文献

RNA 结合蛋白 PRRC2B 介导特定 mRNA 的翻译,并调节细胞周期进程。

RNA binding protein PRRC2B mediates translation of specific mRNAs and regulates cell cycle progression.

机构信息

Aab Cardiovascular Research Institute, Department of Medicine, University of Rochester School of Medicine & Dentistry, Rochester, NY 14642, USA.

Department of Biochemistry & Biophysics, University of Rochester School of Medicine & Dentistry, Rochester, NY 14642, USA.

出版信息

Nucleic Acids Res. 2023 Jun 23;51(11):5831-5846. doi: 10.1093/nar/gkad322.

Abstract

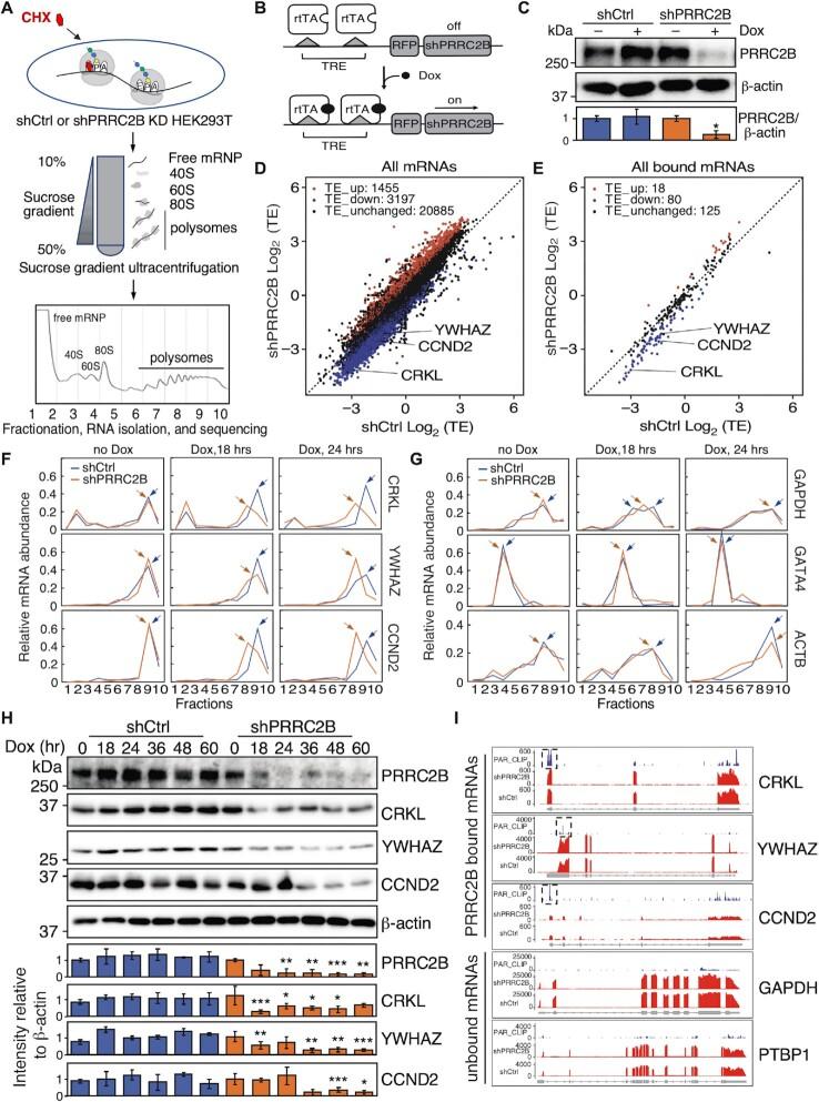
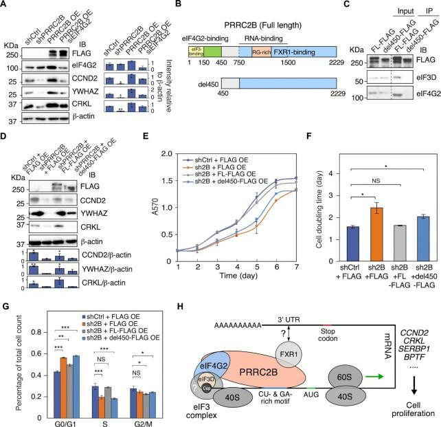
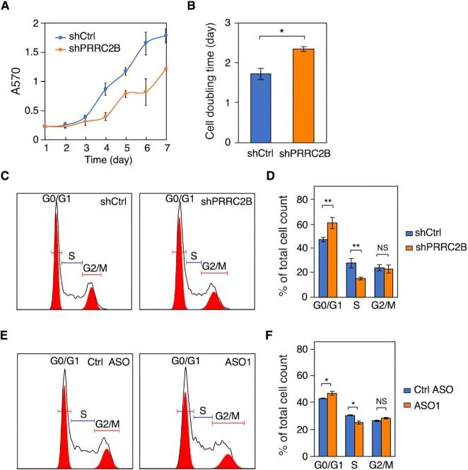
Accumulating evidence suggests that posttranscriptional control of gene expression, including RNA splicing, transport, modification, translation and degradation, primarily relies on RNA binding proteins (RBPs). However, the functions of many RBPs remain understudied. Here, we characterized the function of a novel RBP, Proline-Rich Coiled-coil 2B (PRRC2B). Through photoactivatable ribonucleoside-enhanced crosslinking and immunoprecipitation and sequencing (PAR-CLIP-seq), we identified transcriptome-wide CU- or GA-rich PRRC2B binding sites near the translation initiation codon on a specific cohort of mRNAs in HEK293T cells. These mRNAs, including oncogenes and cell cycle regulators such as CCND2 (cyclin D2), exhibited decreased translation upon PRRC2B knockdown as revealed by polysome-associated RNA-seq, resulting in reduced G1/S phase transition and cell proliferation. Antisense oligonucleotides blocking PRRC2B interactions with CCND2 mRNA decreased its translation, thus inhibiting G1/S transition and cell proliferation. Mechanistically, PRRC2B interactome analysis revealed RNA-independent interactions with eukaryotic translation initiation factors 3 (eIF3) and 4G2 (eIF4G2). The interaction with translation initiation factors is essential for PRRC2B function since the eIF3/eIF4G2-interacting defective mutant, unlike wild-type PRRC2B, failed to rescue the translation deficiency or cell proliferation inhibition caused by PRRC2B knockdown. Altogether, our findings reveal that PRRC2B is essential for efficiently translating specific proteins required for cell cycle progression and cell proliferation.

摘要

越来越多的证据表明,基因表达的转录后调控,包括 RNA 剪接、运输、修饰、翻译和降解,主要依赖于 RNA 结合蛋白 (RBPs)。然而,许多 RBP 的功能仍有待研究。在这里,我们描述了一种新型 RBP,脯氨酸丰富卷曲螺旋 2B (PRRC2B) 的功能。通过光激活核苷酸增强交联和免疫沉淀及测序 (PAR-CLIP-seq),我们在 HEK293T 细胞中特定的 mRNA 中,在翻译起始密码子附近鉴定到了 CU 或 GA 丰富的 PRRC2B 结合位点。这些 mRNA 包括原癌基因和细胞周期调节剂,如 CCND2(细胞周期蛋白 D2),其翻译在 PRRC2B 敲低后下降,这反映在多核糖体相关 RNA-seq 中,导致 G1/S 期过渡和细胞增殖减少。反义寡核苷酸阻断 PRRC2B 与 CCND2 mRNA 的相互作用,降低了其翻译,从而抑制 G1/S 期过渡和细胞增殖。从机制上讲,PRRC2B 互作组分析显示与真核翻译起始因子 3 (eIF3) 和 4G2 (eIF4G2) 存在 RNA 非依赖性相互作用。与翻译起始因子的相互作用对于 PRRC2B 的功能至关重要,因为与野生型 PRRC2B 不同,缺乏与翻译起始因子相互作用的缺陷突变体不能挽救 PRRC2B 敲低引起的翻译缺陷或细胞增殖抑制。总之,我们的研究结果表明,PRRC2B 对于有效地翻译细胞周期进程和细胞增殖所需的特定蛋白是必不可少的。

https://cdn.ncbi.nlm.nih.gov/pmc/blobs/dcce/10287950/3b95c6c94187/gkad322figgra1.jpg

文献AI研究员

20分钟写一篇综述,助力文献阅读效率提升50倍。

立即体验

用中文搜PubMed

大模型驱动的PubMed中文搜索引擎

马上搜索

文档翻译

学术文献翻译模型,支持多种主流文档格式。

立即体验