Suppr超能文献

微流控技术助力纳米囊泡递送 CD47/PD-L1 抗体,增强肺腺癌抗肿瘤免疫并降低免疫毒性。

Microfluidics-Enabled Nanovesicle Delivers CD47/PD-L1 Antibodies to Enhance Antitumor Immunity and Reduce Immunotoxicity in Lung Adenocarcinoma.

机构信息

Department of Respiratory and Critical Care Medicine, Shenzhen Institute of Respiratory Diseases, Department of Clinical Medical Research Center, The Second Clinical Medical College of Jinan University, The First Affiliated Hospital of Southern University of Science and Technology, Shenzhen People's Hospital, Shenzhen, Guangdong, 518001, P. R. China.

Guangdong Provincial Key Laboratory of Advanced Biomaterials, Shenzhen Key Laboratory of Smart Healthcare Engineering, Department of Biomedical Engineering, Southern University of Science and Technology, No. 1088 Xueyuan Rd, Nanshan District, Shenzhen, Guangdong, 518055, P. R. China.

出版信息

Adv Sci (Weinh). 2023 Jul;10(20):e2206213. doi: 10.1002/advs.202206213. Epub 2023 May 3.

Abstract

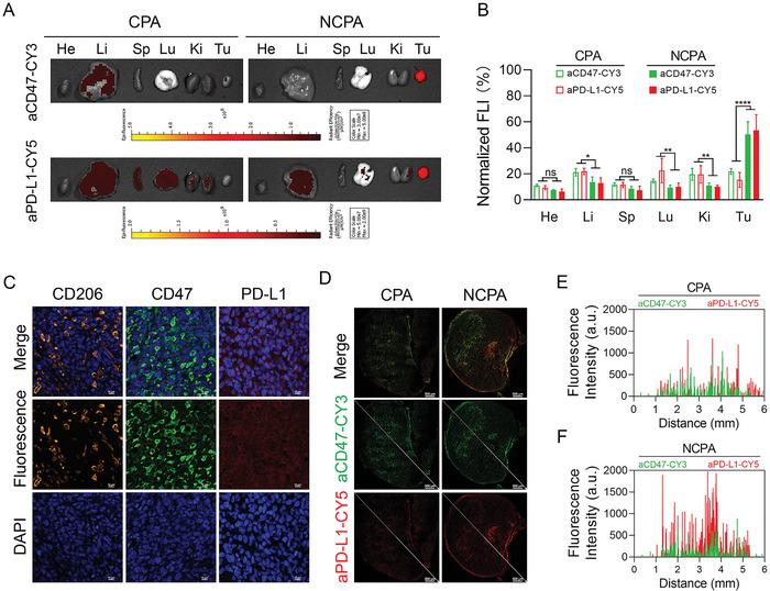
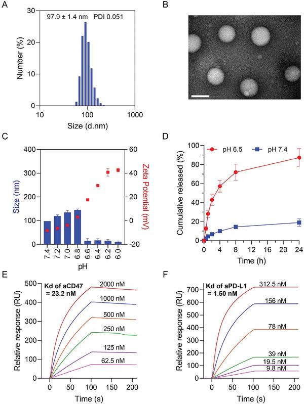
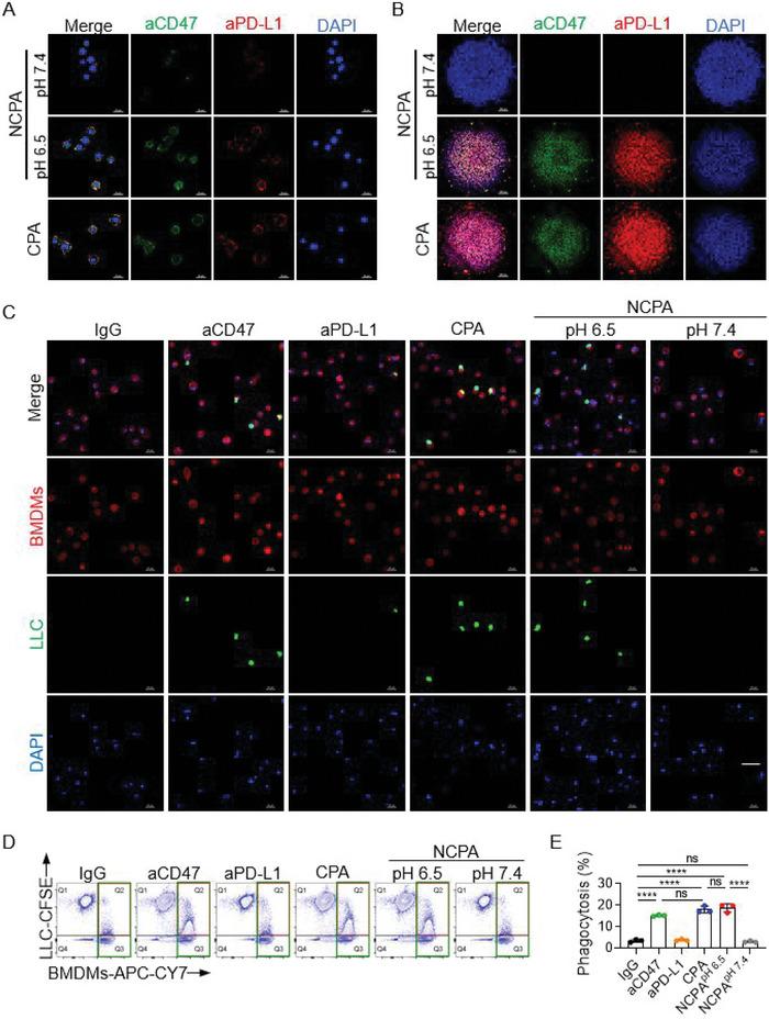
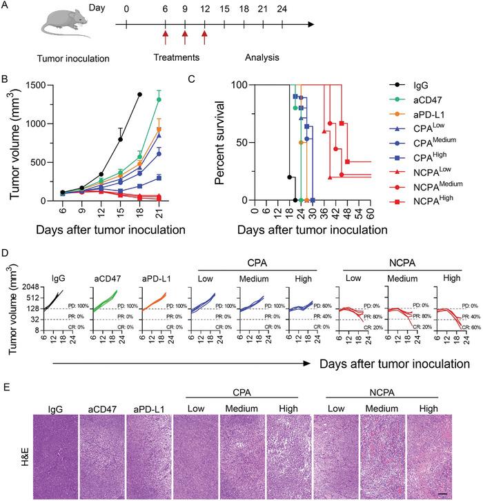
The CD47/PD-L1 antibodies combination exhibits durable antitumor immunity but also elicits excessive immune-related adverse events (IRAEs) caused by the on-target off-tumor immunotoxicity, hindering their clinical benefits greatly. Here, a microfluidics-enabled nanovesicle using ultra-pH-sensitive polymer mannose-poly(carboxybetaine methacrylate)-poly(hydroxyethyl piperidine methacrylate) (Man-PCB-PHEP) is developed to deliver CD47/PD-L1 antibodies (NCPA) for tumor-acidity-activated immunotherapy. The NCPA can specifically release antibodies in acidic environment, thereby stimulating the phagocytosis of bone marrow-derived macrophages. In mice bearing Lewis lung carcinoma, NCPA shows significantly improved intratumoral CD47/PD-L1 antibodies accumulation, promoted tumor-associated macrophages remodeling to antitumoral status, and increased infiltration of dendritic cells and cytotoxic T lymphocytes, resulting in more favorable treatment effect compared to those of free antibodies. Additionally, NCPA also shows less IRAEs, including anemia, pneumonia, hepatitis, and small intestinal inflammation in vivo. Altogether, a potent dual checkpoint blockade immunotherapy utilizing NCPA with enhanced antitumor immunity and reduced IRAEs is demonstrated.

摘要

CD47/PD-L1 抗体联合疗法表现出持久的抗肿瘤免疫作用,但也会引发靶向肿瘤外免疫毒性引起的过度免疫相关不良反应(IRAEs),极大地阻碍了其临床获益。在这里,开发了一种使用超 pH 敏感聚合物甘露糖-聚(羧基甜菜碱甲基丙烯酸酯)-聚(羟乙基哌嗪甲基丙烯酸酯)(Man-PCB-PHEP)的微流控纳米囊泡,用于递送 CD47/PD-L1 抗体(NCPA)进行肿瘤酸性激活免疫治疗。NCPA 可以在酸性环境中特异性释放抗体,从而刺激骨髓来源的巨噬细胞的吞噬作用。在携带 Lewis 肺癌的小鼠中,NCPA 显示出显著改善的肿瘤内 CD47/PD-L1 抗体积累,促进肿瘤相关巨噬细胞向抗肿瘤状态重塑,并增加树突状细胞和细胞毒性 T 淋巴细胞的浸润,与游离抗体相比,治疗效果更为有利。此外,NCPA 还在体内表现出较少的 IRAEs,包括贫血、肺炎、肝炎和小肠炎症。总之,利用 NCPA 进行的强大双重检查点阻断免疫疗法显示出增强的抗肿瘤免疫和减少的 IRAEs。

https://cdn.ncbi.nlm.nih.gov/pmc/blobs/8a37/10369263/5d948dea0ded/ADVS-10-2206213-g001.jpg

文献AI研究员

20分钟写一篇综述,助力文献阅读效率提升50倍。

立即体验

用中文搜PubMed

大模型驱动的PubMed中文搜索引擎

马上搜索

文档翻译

学术文献翻译模型,支持多种主流文档格式。

立即体验