Suppr超能文献

胰腺褪黑素通过调节肿瘤相关中性粒细胞浸润和中性粒细胞胞外陷阱形成来增强胰腺腺癌的抗肿瘤免疫力。

Pancreatic melatonin enhances anti-tumor immunity in pancreatic adenocarcinoma through regulating tumor-associated neutrophils infiltration and NETosis.

作者信息

Chan Yau-Tuen, Tan Hor-Yue, Lu Yuanjun, Zhang Cheng, Cheng Chien-Shan, Wu Junyu, Wang Ning, Feng Yibin

机构信息

School of Chinese Medicine, the University of Hong Kong, Hong Kong, China.

Centre for Chinese Herbal Medicine Drug Development, School of Chinese Medicine, Hong Kong Baptist University, Hong Kong, China.

出版信息

Acta Pharm Sin B. 2023 Apr;13(4):1554-1567. doi: 10.1016/j.apsb.2023.01.020. Epub 2023 Feb 2.

Abstract

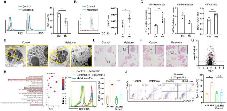
Tumor microenvironment contributes to poor prognosis of pancreatic adenocarcinoma (PAAD) patients. Proper regulation could improve survival. Melatonin is an endogenous hormone that delivers multiple bioactivities. Here we showed that pancreatic melatonin level is associated with patients' survival. In PAAD mice models, melatonin supplementation suppressed tumor growth, while blockade of melatonin pathway exacerbated tumor progression. This anti-tumor effect was independent of cytotoxicity but associated with tumor-associated neutrophils (TANs), and TANs depletion reversed effects of melatonin. Melatonin induced TANs infiltration and activation, therefore induced cell apoptosis of PAAD cells. Cytokine arrays revealed that melatonin had minimal impact on neutrophils but induced secretion of from tumor cells. Knockdown of in tumor cells abolished neutrophil migration and activation. Melatonin-induced neutrophils presented an N1-like anti-tumor phenotype, with increased neutrophil extracellular traps (NETs) causing tumor cell apoptosis through cell-to-cell contact. Proteomics analysis revealed that this reactive oxygen species (ROS)-mediated inhibition was fueled by fatty acid oxidation (FAO) in neutrophils, while FAO inhibitor abolished the anti-tumor effect. Analysis of PAAD patient specimens revealed that expression was associated with neutrophil infiltration. , or TANs, combined with NET marker, can better predict patients' prognosis. Collectively, we discovered an anti-tumor mechanism of melatonin through recruiting N1-neutrophils and beneficial NET formation.

摘要

肿瘤微环境导致胰腺腺癌(PAAD)患者预后不良。适当的调节可提高生存率。褪黑素是一种具有多种生物活性的内源性激素。在此我们表明,胰腺褪黑素水平与患者的生存率相关。在PAAD小鼠模型中,补充褪黑素可抑制肿瘤生长,而阻断褪黑素途径则会加剧肿瘤进展。这种抗肿瘤作用与细胞毒性无关,但与肿瘤相关中性粒细胞(TANs)有关,TANs的耗竭可逆转褪黑素的作用。褪黑素诱导TANs浸润和激活,从而诱导PAAD细胞凋亡。细胞因子阵列显示,褪黑素对中性粒细胞影响极小,但可诱导肿瘤细胞分泌 。敲低肿瘤细胞中的 可消除中性粒细胞的迁移和激活。褪黑素诱导的中性粒细胞呈现出类似N1的抗肿瘤表型,中性粒细胞胞外陷阱(NETs)增加,通过细胞间接触导致肿瘤细胞凋亡。蛋白质组学分析表明,这种活性氧(ROS)介导的抑制作用是由中性粒细胞中的脂肪酸氧化(FAO)推动的,而FAO抑制剂可消除抗肿瘤作用。对PAAD患者标本的分析表明, 表达与中性粒细胞浸润有关。 或TANs与NET标志物相结合,可以更好地预测患者的预后。总的来说,我们发现了褪黑素通过招募N1中性粒细胞和形成有益的NETs的抗肿瘤机制。

https://cdn.ncbi.nlm.nih.gov/pmc/blobs/9255/10150138/f070b37c4772/ga1.jpg

文献AI研究员

20分钟写一篇综述,助力文献阅读效率提升50倍。

立即体验

用中文搜PubMed

大模型驱动的PubMed中文搜索引擎

马上搜索

文档翻译

学术文献翻译模型,支持多种主流文档格式。

立即体验