Suppr超能文献

树突状细胞内在的 LKB1-AMPK/SIK 信号通过限制肥胖期间肝脏中的 Th17 反应来控制代谢稳态。

Dendritic cell-intrinsic LKB1-AMPK/SIK signaling controls metabolic homeostasis by limiting the hepatic Th17 response during obesity.

机构信息

Department of Parasitology, Leiden University Medical Center (LUMC), Leiden, the Netherlands.

Department of Parasitology and.

出版信息

JCI Insight. 2023 Jun 8;8(11):e157948. doi: 10.1172/jci.insight.157948.

Abstract

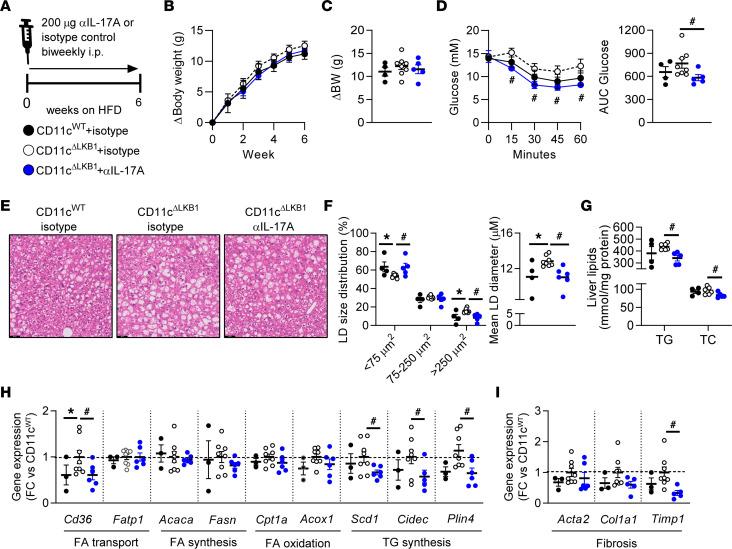
Obesity-associated metabolic inflammation drives the development of insulin resistance and type 2 diabetes, notably through modulating innate and adaptive immune cells in metabolic organs. The nutrient sensor liver kinase B1 (LKB1) has recently been shown to control cellular metabolism and T cell priming functions of DCs. Here, we report that hepatic DCs from high-fat diet-fed (HFD-fed) obese mice display increased LKB1 phosphorylation and that LKB1 deficiency in DCs (CD11cΔLKB1) worsened HFD-driven hepatic steatosis and impaired glucose homeostasis. Loss of LKB1 in DCs was associated with increased expression of Th17-polarizing cytokines and accumulation of hepatic IL-17A+ Th cells in HFD-fed mice. Importantly, IL-17A neutralization rescued metabolic perturbations in HFD-fed CD11cΔLKB1 mice. Mechanistically, deficiency of the canonical LKB1 target AMPK in HFD-fed CD11cΔAMPKα1 mice recapitulated neither the hepatic Th17 phenotype nor the disrupted metabolic homeostasis, suggesting the involvement of other and/or additional LKB1 downstream effectors. We indeed provide evidence that the control of Th17 responses by DCs via LKB1 is actually dependent on both AMPKα1 salt-inducible kinase signaling. Altogether, our data reveal a key role for LKB1 signaling in DCs in protection against obesity-induced metabolic dysfunctions by limiting hepatic Th17 responses.

摘要

肥胖相关的代谢炎症会导致胰岛素抵抗和 2 型糖尿病的发生,特别是通过调节代谢器官中的固有和适应性免疫细胞。营养传感器肝激酶 B1(LKB1)最近被证明可以控制细胞代谢和树突状细胞(DC)的 T 细胞启动功能。在这里,我们报告高脂肪饮食喂养(HFD 喂养)肥胖小鼠的肝 DC 显示出 LKB1 磷酸化增加,而 DC 中的 LKB1 缺失(CD11cΔLKB1)会加重 HFD 引起的肝脂肪变性和葡萄糖稳态受损。DC 中 LKB1 的缺失与 Th17 极化细胞因子的表达增加以及 HFD 喂养小鼠肝内 IL-17A+Th 细胞的积累有关。重要的是,IL-17A 的中和挽救了 HFD 喂养的 CD11cΔLKB1 小鼠的代谢紊乱。从机制上讲,在 HFD 喂养的 CD11cΔAMPKα1 小鼠中,经典的 LKB1 靶标 AMPK 的缺失既没有重现肝 Th17 表型,也没有破坏代谢稳态,这表明存在其他和/或额外的 LKB1 下游效应物。我们确实提供了证据表明,通过 LKB1 控制 DC 中的 Th17 反应实际上依赖于 AMPKα1 盐诱导激酶信号。总之,我们的数据揭示了 LKB1 信号在 DC 中的关键作用,通过限制肝 Th17 反应来防止肥胖引起的代谢功能障碍。

https://cdn.ncbi.nlm.nih.gov/pmc/blobs/e4d1/10281441/72943caa1e07/jciinsight-8-157948-g285.jpg

文献AI研究员

20分钟写一篇综述,助力文献阅读效率提升50倍。

立即体验

用中文搜PubMed

大模型驱动的PubMed中文搜索引擎

马上搜索

文档翻译

学术文献翻译模型,支持多种主流文档格式。

立即体验