Suppr超能文献

肝细胞癌铁死亡相关预后特征的建立与验证

Establishment and validation of a ferroptosis-related prognostic signature for hepatocellular carcinoma.

作者信息

He Yixian, Wu Yunyang, Song Mengqi, Yang Yanlong, Yu Yizhi, Xu Sheng

机构信息

National Key Laboratory of Medical Immunology and Institute of Immunology, Naval Medical University, Shanghai, China.

Department of Traditional Chinese Medicine, The First Affiliated Hospital of Naval Medical University, Shanghai, China.

出版信息

Front Oncol. 2023 Apr 18;13:1149370. doi: 10.3389/fonc.2023.1149370. eCollection 2023.

Abstract

BACKGROUND

Hepatocellular carcinoma (HCC) is the most common type of primary liver cancer with high heterogeneity. The prognosis of HCC is quite poor and the prognostic prediction also has challenges. Ferroptosis is recently recognized as a kind of iron-dependent cell death, which is involved in tumor progression. However, further study is needed to validate the influence of drivers of ferroptosis (DOFs) on the prognosis of HCC.

METHODS

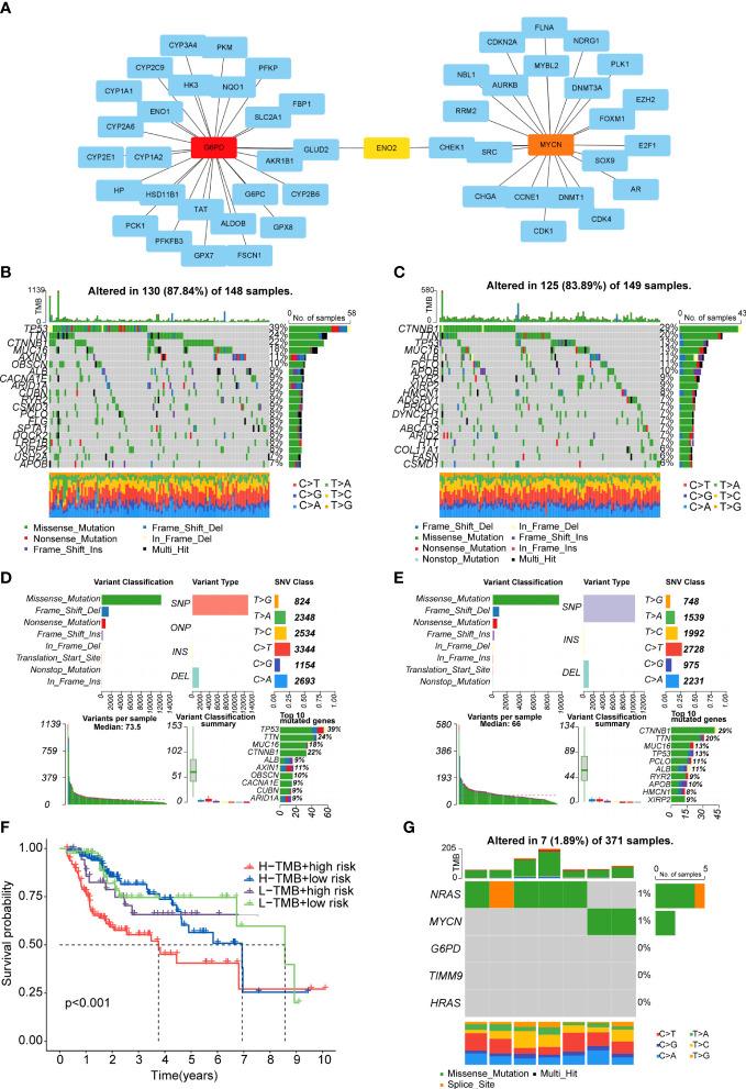
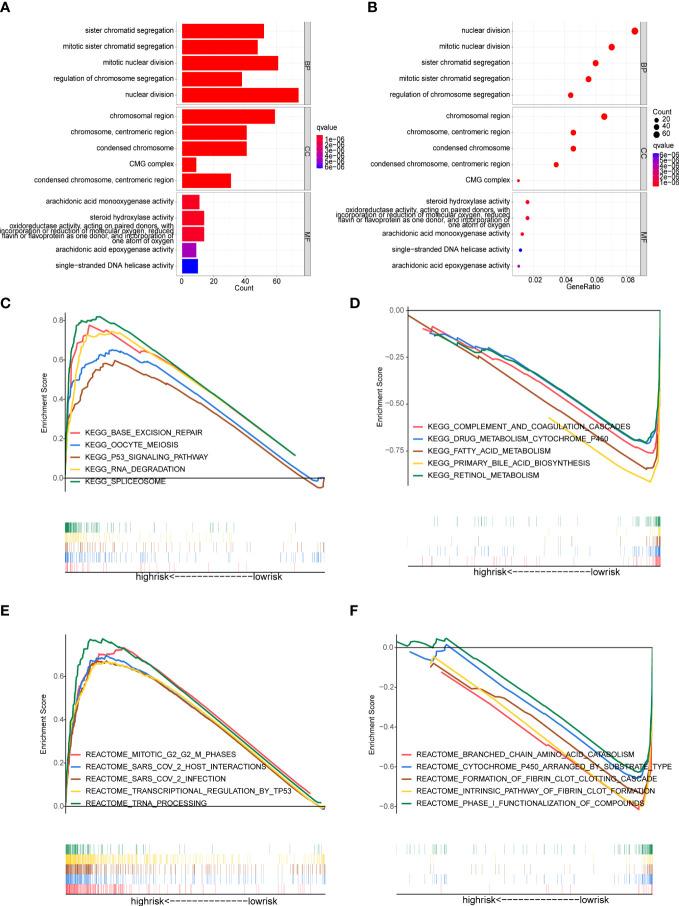
The FerrDb database and the Cancer Genome Atlas (TCGA) database were applied to retrieve DOFs and information of HCC patients respectively. HCC patients were randomly divided into training and testing cohorts with a 7:3 ratio. Univariate Cox regression, LASSO and multivariate Cox regression analyses were carried out to identify the optimal prognosis model and calculate the risk score. Then, univariate and multivariate Cox regression analyses were performed to assess the independence of the signature. At last, gene functional, tumor mutation and immune-related analyses were conducted to explore the underlying mechanism. Internal and external databases were used to confirm the results. Finally, the tumor tissue and normal tissue from HCC patients were applied to validate the gene expression in the model.

RESULTS

Five genes were identified to develop as a prognostic signature in the training cohort relying on the comprehensive analysis. Univariate and multivariate Cox regression analyses confirmed that the risk score was able to be an independent factor for the prognosis of HCC patients. Low-risk patients showed better overall survival than high-risk patients. Receiver operating characteristic (ROC) curve analysis confirmed the signature's predictive capacity. Furthermore, internal and external cohorts were consistent with our results. There was a higher proportion of nTreg cell, Th1 cell, macrophage, exhausted cell and CD8T cell in the high-risk group. The Tumor Immune Dysfunction and Exclusion (TIDE) score suggested that high-risk patients could respond better to immunotherapy. Besides, the experimental results showed that some genes were differentially expressed between tumor and normal tissues.

CONCLUSION

In summary, the five ferroptosis gene signature showed potential in prognosis of patients with HCC and could also be regarded as a value biomarker for immunotherapy response in these patients.

摘要

背景

肝细胞癌(HCC)是最常见的原发性肝癌类型,具有高度异质性。HCC的预后相当差,预后预测也存在挑战。铁死亡是最近被认识的一种铁依赖性细胞死亡,它参与肿瘤进展。然而,需要进一步研究来验证铁死亡驱动因子(DOFs)对HCC预后的影响。

方法

分别应用FerrDb数据库和癌症基因组图谱(TCGA)数据库检索DOFs和HCC患者信息。HCC患者按7:3的比例随机分为训练组和测试组。进行单变量Cox回归、LASSO和多变量Cox回归分析,以确定最佳预后模型并计算风险评分。然后,进行单变量和多变量Cox回归分析以评估特征的独立性。最后,进行基因功能、肿瘤突变和免疫相关分析以探索潜在机制。使用内部和外部数据库来证实结果。最后,应用HCC患者的肿瘤组织和正常组织来验证模型中的基因表达。

结果

通过综合分析,在训练组中确定了五个基因作为预后特征。单变量和多变量Cox回归分析证实,风险评分能够成为HCC患者预后的独立因素。低风险患者的总生存期优于高风险患者。受试者工作特征(ROC)曲线分析证实了该特征的预测能力。此外,内部和外部队列与我们的结果一致。高风险组中nTreg细胞、Th1细胞、巨噬细胞、耗竭细胞和CD8T细胞的比例较高。肿瘤免疫功能障碍和排除(TIDE)评分表明,高风险患者对免疫治疗的反应可能更好。此外,实验结果表明,一些基因在肿瘤组织和正常组织之间存在差异表达。

结论

总之,五个铁死亡基因特征在HCC患者的预后方面显示出潜力,也可被视为这些患者免疫治疗反应的有价值生物标志物。

https://cdn.ncbi.nlm.nih.gov/pmc/blobs/0b79/10151679/299cbe6d0496/fonc-13-1149370-g001.jpg

文献AI研究员

20分钟写一篇综述,助力文献阅读效率提升50倍。

立即体验

用中文搜PubMed

大模型驱动的PubMed中文搜索引擎

马上搜索

文档翻译

学术文献翻译模型,支持多种主流文档格式。

立即体验