Suppr超能文献

B7-H3特异性嵌合抗原受体T细胞对前列腺癌表现出强大的活性。

B7-H3 specific CAR-T cells exhibit potent activity against prostate cancer.

作者信息

Li Shibao, Zhang Miaomiao, Wang Meng, Wang Haiting, Wu Han, Mao Lijun, Zhang Meng, Li Huizhong, Zheng Junnian, Ma Ping, Wang Gang

机构信息

Department of Laboratory Medicine, Affiliated Hospital of Xuzhou Medical University, Xuzhou, Jiangsu, China.

Department of Medical Technology, Xuzhou Medical University, Xuzhou, Jiangsu, China.

出版信息

Cell Death Discov. 2023 May 6;9(1):147. doi: 10.1038/s41420-023-01453-7.

Abstract

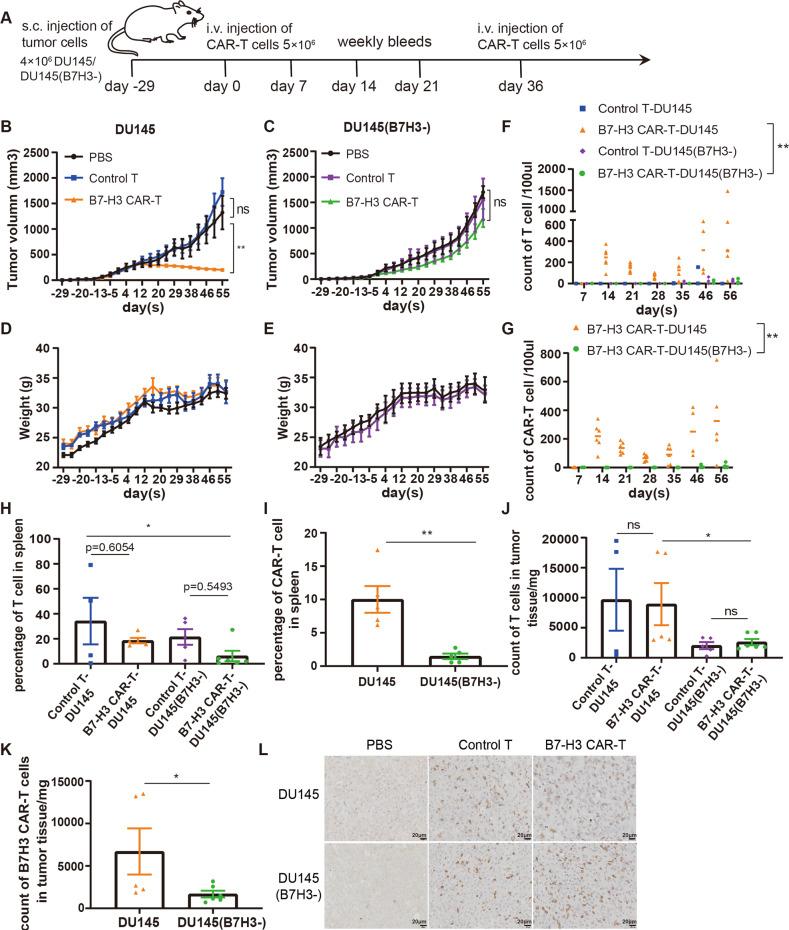
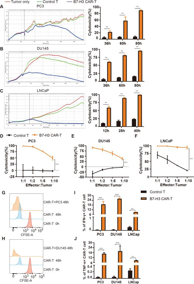
B7-H3 is an attractive target for immunotherapy because of its high expression across multiple solid tumors, including prostate cancer, and restricted expression in normal tissues. Among various types of tumor immunotherapy, chimeric antigen receptor T (CAR-T) cell therapy has shown remarkable success in hematological tumors. However, the potency of CAR-T cell therapy in solid tumors is still limited. Here, we examined the expression of B7-H3 in prostate cancer tissues and cells and developed a second-generation CAR that specifically targets B7-H3 and CD28 as costimulatory receptor to explore its tumoricidal potential against prostate cancer in vitro and in vivo. The high expression of B7-H3 was detected on both the surface of PC3, DU145 and LNCaP cells and prostate cancer tissues. B7-H3 CAR-T cells efficiently controlled the growth of prostate cancer in an antigen-dependent manner in vitro and in vivo. Moreover, tumor cells could induce the proliferation of CAR-T cells and the release of high levels of cytokines of IFN-γ and TNF-α in vitro. Results demonstrated that B7-H3 is a potential target for prostate cancer therapy that supports the clinical development of B7-H3 specific CAR-T cells for prostate cancer.

摘要

B7-H3是免疫治疗的一个有吸引力的靶点,因为它在包括前列腺癌在内的多种实体瘤中高表达,而在正常组织中表达受限。在各种类型的肿瘤免疫治疗中,嵌合抗原受体T(CAR-T)细胞疗法在血液系统肿瘤中已显示出显著成效。然而,CAR-T细胞疗法在实体瘤中的效力仍然有限。在此,我们检测了B7-H3在前列腺癌组织和细胞中的表达,并开发了一种第二代CAR,其特异性靶向B7-H3,并将CD28作为共刺激受体,以在体外和体内探索其对前列腺癌的杀瘤潜力。在PC3、DU145和LNCaP细胞表面以及前列腺癌组织中均检测到B7-H3的高表达。B7-H3 CAR-T细胞在体外和体内以抗原依赖的方式有效控制了前列腺癌的生长。此外,肿瘤细胞在体外可诱导CAR-T细胞增殖并释放高水平的细胞因子IFN-γ和TNF-α。结果表明,B7-H3是前列腺癌治疗的一个潜在靶点,支持B7-H3特异性CAR-T细胞用于前列腺癌的临床开发。

https://cdn.ncbi.nlm.nih.gov/pmc/blobs/6c0b/10164129/5e0b253fe2ed/41420_2023_1453_Fig1_HTML.jpg

文献AI研究员

20分钟写一篇综述,助力文献阅读效率提升50倍。

立即体验

用中文搜PubMed

大模型驱动的PubMed中文搜索引擎

马上搜索

文档翻译

学术文献翻译模型,支持多种主流文档格式。

立即体验