Suppr超能文献

微小RNA-588在卵巢癌中作为一种癌基因发挥作用,并增加卵巢癌细胞的放射抗性。

MiR-588 acts as an oncogene in ovarian cancer and increases the radioresistance of ovarian cancer cells.

作者信息

Su Xiaojuan, Wang Binbin, Zhang Bo, Pan Shiwen

机构信息

Department of Radiology, The Second Affiliated Hospital of Soochow University, No. 1055, Sanxiang Road, Gusu District, Suzhou, Jiangsu 215004, China.

Department of Radiotherapy & Oncology, The Second Affiliated Hospital of Soochow University, No. 1055, Sanxiang Road, Gusu District, Suzhou, Jiangsu 215004, China.

出版信息

J Radiat Res. 2023 May 6;64(3):558-68. doi: 10.1093/jrr/rrad033.

Abstract

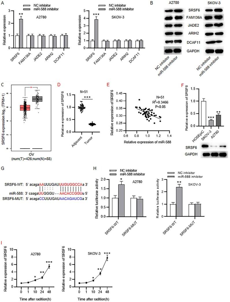
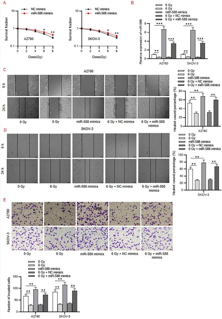
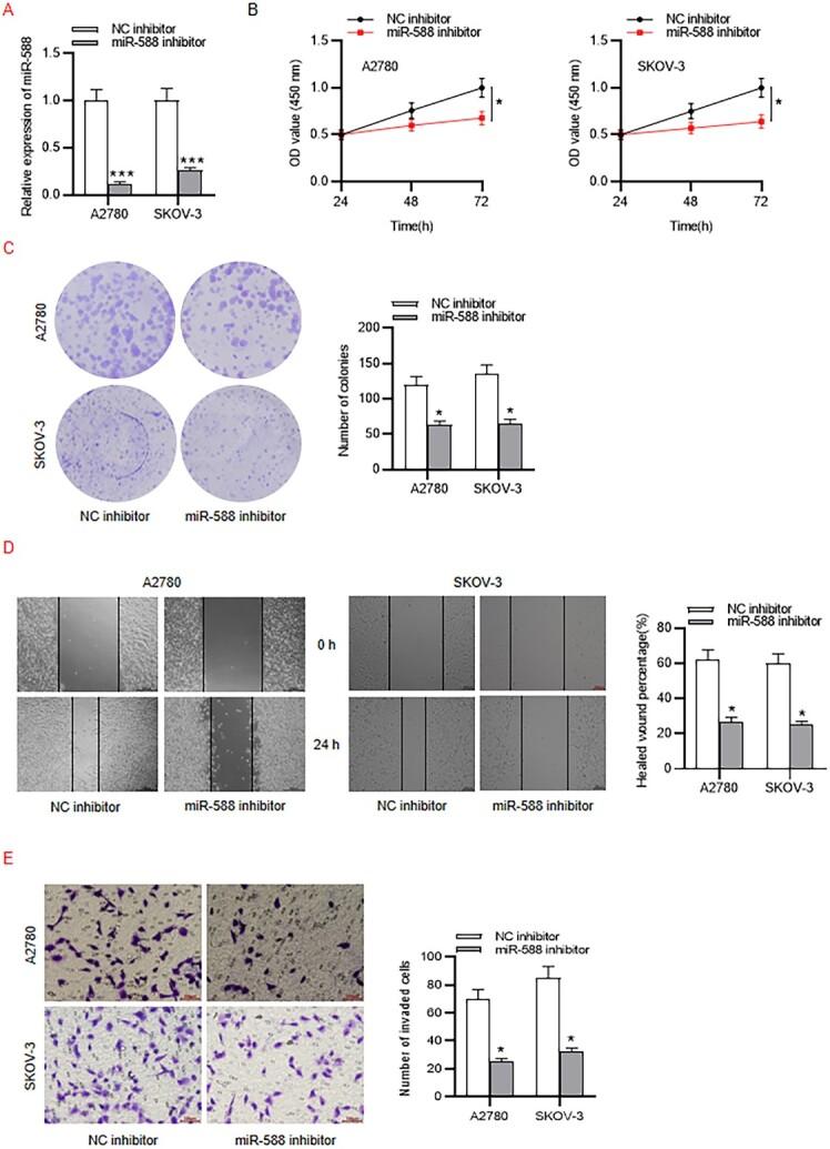
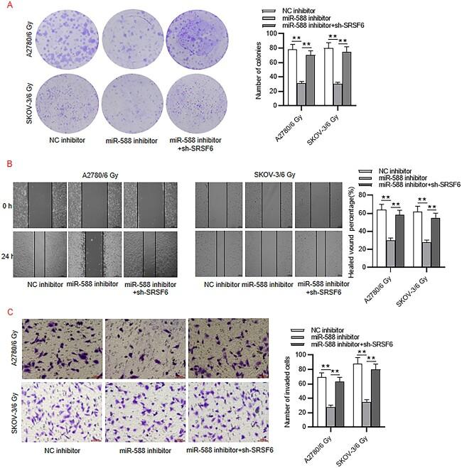
The therapeutic outcomes of ovarian cancer (OVCA) patients are majorly limited by the development of acquired chemo/radioresistance and the lack of targeted therapies. Accumulating studies demonstrate that microRNAs are involved in tumorigenesis and radioresistance. This study aims to illustrate the role of miR-588 in the radioresistance of OVCA cells. The levels of miR-588 and mRNAs were detected by reverse transcriptase quantitative polymerase chain reaction (RT-qPCR). OVCA cell viability, proliferative, migratory and invasive capacities were evaluated by the cell counting kit-8 (CCK-8) assay, colony formation assay, wound healing assay and transwell assay, respectively. The luciferase activities of plasmids containing wild -type and mutant serine/arginine-rich splicing factor 6 (SRSF6) 3'-untranslated region in miR-588 silenced OVCA cells were detected by a luciferase reporter assay. We found that miR-588 was overexpressed in OVCA tissues and cells. Knockdown of miR-588 exerted an inhibitory effect on the proliferation, migration and invasion and strengthened the radiosensitivity of OVCA cells, whereas overexpression of miR-588 increased the radioresistance of OVCA cells. SRSF6 was verified to be targeted by miR-588 in OVCA cells. In addition, the expression level of miR-588 was negatively correlated with that of SRSF6 in OVCA clinical samples. Rescue assays indicated that SRSF6 knockdown reversed the effect of miR-588 inhibition of OVCA cells under radiation. Overall, miR-588 acts as an oncogene in OVCA and increases the radioresistance of OVCA cells by targeting SRSF6.

摘要

卵巢癌(OVCA)患者的治疗效果主要受到获得性化疗/放疗抗性的发展以及缺乏靶向治疗的限制。越来越多的研究表明,微小RNA参与肿瘤发生和放疗抗性。本研究旨在阐明miR-588在OVCA细胞放疗抗性中的作用。通过逆转录定量聚合酶链反应(RT-qPCR)检测miR-588和mRNA的水平。分别通过细胞计数试剂盒-8(CCK-8)测定、集落形成测定、伤口愈合测定和Transwell测定评估OVCA细胞的活力、增殖、迁移和侵袭能力。通过荧光素酶报告基因测定检测在miR-588沉默的OVCA细胞中含有野生型和突变型富含丝氨酸/精氨酸剪接因子6(SRSF6)3'-非翻译区的质粒的荧光素酶活性。我们发现miR-588在OVCA组织和细胞中过表达。敲低miR-588对OVCA细胞的增殖、迁移和侵袭具有抑制作用,并增强了其放射敏感性,而miR-588的过表达增加了OVCA细胞的放疗抗性。在OVCA细胞中验证SRSF6是miR-588的靶标。此外,在OVCA临床样本中,miR-588的表达水平与SRSF6的表达水平呈负相关。挽救实验表明,敲低SRSF6可逆转miR-588抑制对辐射下OVCA细胞的影响。总体而言,miR-588在OVCA中作为癌基因发挥作用,并通过靶向SRSF6增加OVCA细胞的放疗抗性。

https://cdn.ncbi.nlm.nih.gov/pmc/blobs/1ba2/10214998/92e66f812a95/rrad033f1.jpg

文献AI研究员

20分钟写一篇综述,助力文献阅读效率提升50倍。

立即体验

用中文搜PubMed

大模型驱动的PubMed中文搜索引擎

马上搜索

文档翻译

学术文献翻译模型,支持多种主流文档格式。

立即体验