Suppr超能文献

通过哈默诱导的抗抑郁药靶点 MAO-B 和 GABAAR 的外周调节作用,可引发线粒体激素和延缓临床前模型的衰老。

Peripheral modulation of antidepressant targets MAO-B and GABAAR by harmol induces mitohormesis and delays aging in preclinical models.

机构信息

Metabolic Syndrome Group - BIOPROMET. Madrid Institute for Advanced Studies - IMDEA Food, CEI UAM + CSIC, E28049, Madrid, Spain.

Kaertor Foundation, EMPRENDIA Building, Floor 2, Office 4, Campus Vida, E-15706, Santiago de Compostela, Spain, E-15706, Santiago de Compostela, Spain.

出版信息

Nat Commun. 2023 May 15;14(1):2779. doi: 10.1038/s41467-023-38410-y.

Abstract

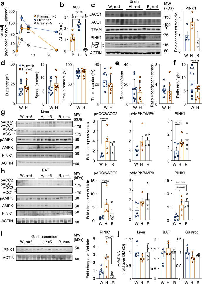
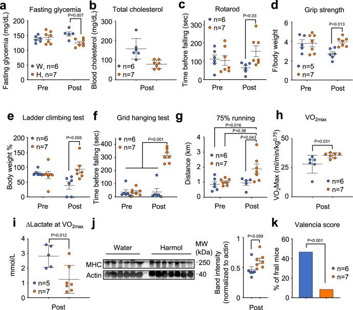
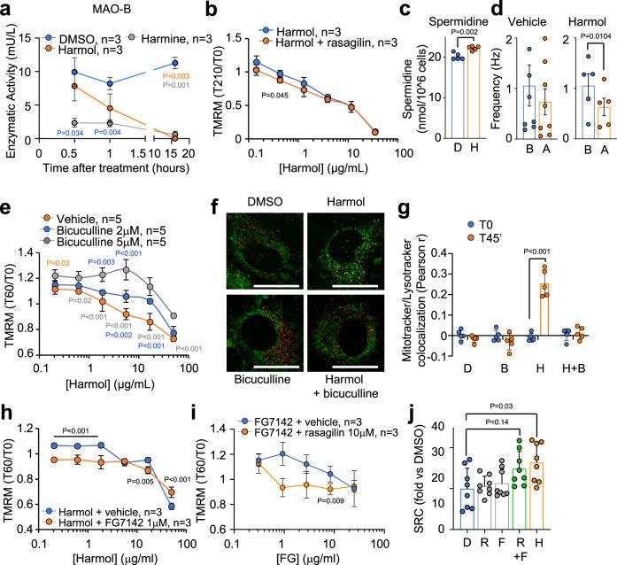
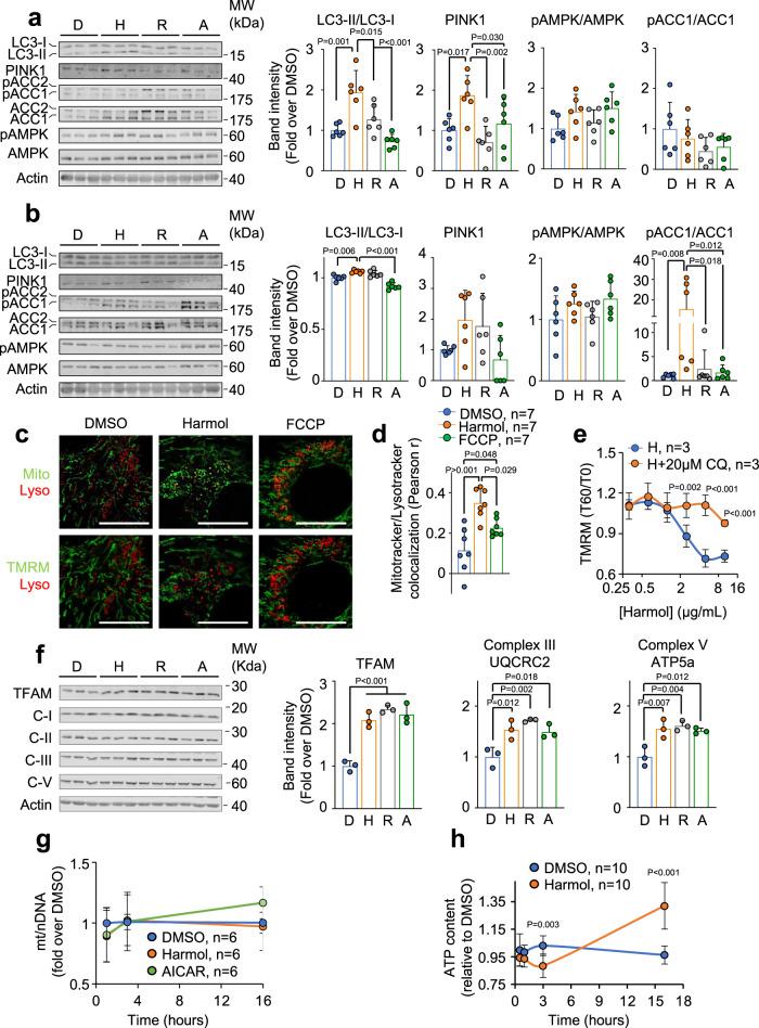
Reversible and sub-lethal stresses to the mitochondria elicit a program of compensatory responses that ultimately improve mitochondrial function, a conserved anti-aging mechanism termed mitohormesis. Here, we show that harmol, a member of the beta-carbolines family with anti-depressant properties, improves mitochondrial function and metabolic parameters, and extends healthspan. Treatment with harmol induces a transient mitochondrial depolarization, a strong mitophagy response, and the AMPK compensatory pathway both in cultured C2C12 myotubes and in male mouse liver, brown adipose tissue and muscle, even though harmol crosses poorly the blood-brain barrier. Mechanistically, simultaneous modulation of the targets of harmol monoamine-oxidase B and GABA-A receptor reproduces harmol-induced mitochondrial improvements. Diet-induced pre-diabetic male mice improve their glucose tolerance, liver steatosis and insulin sensitivity after treatment with harmol. Harmol or a combination of monoamine oxidase B and GABA-A receptor modulators extend the lifespan of hermaphrodite Caenorhabditis elegans or female Drosophila melanogaster. Finally, two-year-old male and female mice treated with harmol exhibit delayed frailty onset with improved glycemia, exercise performance and strength. Our results reveal that peripheral targeting of monoamine oxidase B and GABA-A receptor, common antidepressant targets, extends healthspan through mitohormesis.

摘要

线粒体的可逆和亚致死应激会引发一系列补偿性反应,最终改善线粒体功能,这是一种被称为线粒体激素的保守抗衰老机制。在这里,我们表明,具有抗抑郁特性的β-咔啉家族成员 harmol 可改善线粒体功能和代谢参数,并延长健康寿命。在培养的 C2C12 肌管和雄性小鼠的肝脏、棕色脂肪组织和肌肉中,harmol 诱导短暂的线粒体去极化、强烈的线粒体自噬反应和 AMPK 补偿途径,尽管 harmol 很难穿过血脑屏障。从机制上讲,同时调节 harmol 的单胺氧化酶 B 和 GABA-A 受体的靶标可再现 harmol 诱导的线粒体改善。饮食诱导的糖尿病前雄性小鼠在用 harmol 治疗后改善了葡萄糖耐量、肝脏脂肪变性和胰岛素敏感性。Harmol 或单胺氧化酶 B 和 GABA-A 受体调节剂的组合可延长雌雄同体秀丽隐杆线虫或雌性黑腹果蝇的寿命。最后,用 harmol 治疗的两岁雄性和雌性小鼠表现出虚弱发作延迟,血糖、运动表现和力量得到改善。我们的研究结果表明,外周靶向单胺氧化酶 B 和 GABA-A 受体(常见的抗抑郁靶点)通过线粒体激素延长健康寿命。

https://cdn.ncbi.nlm.nih.gov/pmc/blobs/02b9/10185515/817f61acea1d/41467_2023_38410_Fig1_HTML.jpg

文献AI研究员

20分钟写一篇综述,助力文献阅读效率提升50倍。

立即体验

用中文搜PubMed

大模型驱动的PubMed中文搜索引擎

马上搜索

文档翻译

学术文献翻译模型,支持多种主流文档格式。

立即体验