Suppr超能文献

T 细胞介导的头颈部鳞状细胞癌肿瘤杀伤模式鉴定出新型分子亚型,具有预后和治疗意义。

T cell-mediated tumor killing patterns in head and neck squamous cell carcinoma identify novel molecular subtypes, with prognosis and therapeutic implications.

机构信息

Department of Maxillofacial Surgery, The First Affiliated Hospital of Guangdong Pharmaceutical University, Guangzhou, China.

出版信息

PLoS One. 2023 May 16;18(5):e0285832. doi: 10.1371/journal.pone.0285832. eCollection 2023.

Abstract

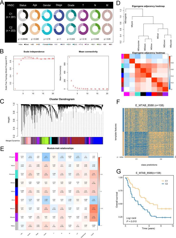
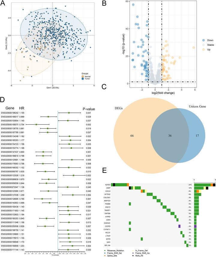
As an important process in cancer immunotherapy, T cell-mediated tumor killing (TTK) enhances the immune response of patients. However, the role of TTK in Head and Neck Squamous Cell Carcinoma (HNSCC) patients still needs further exploration. Therefore, we comprehensively analyzed the gene expression information and clinical characteristics of 1063 HNSCC in five cohorts. Univariate regression, differential expression analysis, and gene mutation profiling were combined to identify the important genes regulating the sensitivity of tumor cells to T cell-mediated killing (GSTTK) in HNSCC. A total of 20 GSTTK were identified as important genes of HNSCC. Patients were divided into C1 and C2 subgroups (TTK patterns) and displayed significant prognostic differences. Patients with C2 subtype had dismal prognosis characteristic compared to C1 subtype in all validation cohorts. Patients with C1 subgroup exhibited robust immune profile and C1 subgroup patients were significantly enriched in metabolically relevant functions. Notably, the multi-omics analysis found that C1 subgroup have higher mutation burden and C2 subgroup patients had significantly higher copy number variation. Drug sensitivity analysis found that multiple first-line chemotherapeutic drugs were more sensitive in patients with subgroup C1. In conclusion, the establishment of GSTTK provides guidance and assistance to clinicians in the personalized management and treatment of HNSCC patients.

摘要

作为癌症免疫治疗的一个重要过程,T 细胞介导的肿瘤杀伤(TTK)增强了患者的免疫反应。然而,TTK 在头颈部鳞状细胞癌(HNSCC)患者中的作用仍需要进一步探索。因此,我们综合分析了五个队列中 1063 例 HNSCC 的基因表达信息和临床特征。通过单变量回归、差异表达分析和基因突变分析,确定了调节 HNSCC 中肿瘤细胞对 T 细胞介导杀伤(GSTTK)敏感性的重要基因(GSTTK)。共鉴定出 20 个 GSTTK 作为 HNSCC 的重要基因。将患者分为 C1 和 C2 亚组(TTK 模式),并显示出显著的预后差异。与 C1 亚型相比,C2 亚型患者的所有验证队列的预后均较差。C1 亚组患者表现出较强的免疫特征,C1 亚组患者在代谢相关功能上显著富集。值得注意的是,多组学分析发现 C1 亚组的突变负担更高,C2 亚组患者的拷贝数变异显著更高。药物敏感性分析发现,多种一线化疗药物在 C1 亚组患者中更敏感。总之,GSTTK 的建立为 HNSCC 患者的个性化管理和治疗提供了指导和帮助。

https://cdn.ncbi.nlm.nih.gov/pmc/blobs/8a72/10187926/4c2e3357ea19/pone.0285832.g001.jpg

文献AI研究员

20分钟写一篇综述,助力文献阅读效率提升50倍。

立即体验

用中文搜PubMed

大模型驱动的PubMed中文搜索引擎

马上搜索

文档翻译

学术文献翻译模型,支持多种主流文档格式。

立即体验