Suppr超能文献

肌酸穿梭在结直肠癌细胞中的作用。

Role of creatine shuttle in colorectal cancer cells.

机构信息

Department of Molecular Pathology, Nara Medical University, Kashihara, Nara 634-8521, Japan.

Department of Pharmacology, Saveetha Dental College, Saveetha Institute of Medical and Technical Sciences, Chennai 600077, India.

出版信息

Oncotarget. 2023 May 19;14:485-501. doi: 10.18632/oncotarget.28436.

Abstract

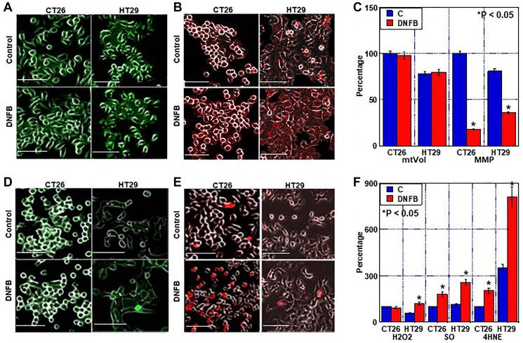
The creatine shuttle translocates the energy generated by oxidative phosphorylation to the cytoplasm via mitochondrial creatine kinase (MTCK) and creatine kinase B (CKB) in the cytoplasm. It is not apparent how the creatine shuttle is related to cancer. Here, we analyzed the expression and function of CKB and MTCK in colorectal cancer (CRC) and investigated the role of the creatine shuttle in CRC. Compared with normal mucosa, 184 CRC tissues had higher levels of CKB and MTCK, and these levels were associated with histological grade, tumor invasion, and distant metastasis. CK inhibitor dinitrofluorobenzene (DNFB) on CRC cell lines HT29 and CT26 inhibited cell proliferation and stemness to less than 2/3 and 1/20 of their control levels, respectively. In this treatment, the production of reactive oxygen species increased, mitochondrial respiration decreased, and mitochondrial volume and membrane potential decreased. In a syngeneic BALB/c mouse model using CT26 cells pretreated with DNFB, peritoneal metastasis was suppressed to 70%. Phosphorylation of EGFR, AKT, and ERK1/2 was inhibited in DNFB-treated tumors. High ATP concentrations prevented EGFR phosphorylation in HT29 cells following DNFB treatment, CKB or MTCK knockdown, and cyclocreatine administration. Despite not being immunoprecipitated, CKB and EGFR were brought closer together by EGF stimulation. These findings imply that blocking the creatine shuttle decreases the energy supply, suppresses oxidative phosphorylation, and blocks ATP delivery to phosphorylation signals, preventing signal transduction. These findings highlight the critical role of the creatine shuttle in cancer cells and suggest a potential new cancer treatment target.

摘要

肌酸穿梭将通过线粒体肌酸激酶 (MTCK) 和细胞质肌酸激酶 B (CKB) 将氧化磷酸化产生的能量转运到细胞质中。目前尚不清楚肌酸穿梭与癌症有何关系。在这里,我们分析了 CK 和 MTC 在结直肠癌 (CRC) 中的表达和功能,并研究了肌酸穿梭在 CRC 中的作用。与正常黏膜相比,184 例 CRC 组织中 CKB 和 MTCK 水平较高,且这些水平与组织学分级、肿瘤侵袭和远处转移相关。对 CRC 细胞系 HT29 和 CT26 用 CK 抑制剂二硝基氟苯 (DNFB) 处理,分别将细胞增殖和干性抑制至对照水平的 2/3 和 1/20 以下。在此处理中,活性氧的产生增加,线粒体呼吸降低,线粒体体积和膜电位降低。在用 DNFB 预处理 CT26 细胞的同基因 BALB/c 小鼠模型中,腹膜转移抑制率达到 70%。DNFB 处理肿瘤抑制了 EGFR、AKT 和 ERK1/2 的磷酸化。尽管没有免疫沉淀,但 EGF 刺激使 CKB 和 EGFR 更接近。这些发现表明,阻断肌酸穿梭会降低能量供应,抑制氧化磷酸化,并阻止 ATP 输送到磷酸化信号,从而阻止信号转导。这些发现强调了肌酸穿梭在癌细胞中的关键作用,并为癌症治疗提供了新的潜在靶点。

https://cdn.ncbi.nlm.nih.gov/pmc/blobs/82fe/10197964/e81604f94cbb/oncotarget-14-28436-g001.jpg

文献AI研究员

20分钟写一篇综述,助力文献阅读效率提升50倍。

立即体验

用中文搜PubMed

大模型驱动的PubMed中文搜索引擎

马上搜索

文档翻译

学术文献翻译模型,支持多种主流文档格式。

立即体验