Suppr超能文献

细胞外琥珀酸诱导……中空间有序的生物膜形成。 (原句中“in”后面缺少具体内容)

Extracellular succinate induces spatially organized biofilm formation in .

作者信息

Auria Emile, Deschamps Julien, Briandet Romain, Dupuy Bruno

机构信息

Institut Pasteur, Université Paris-Cité, UMR-CNRS 6047, Laboratoire Pathogenèse des Bactéries Anaérobies, F-75015, Paris, France.

Institut Micalis, INRAE, AgroParisTech, Université Paris-Saclay, 78350, Jouy-en-Josas, France.

出版信息

Biofilm. 2023 Apr 29;5:100125. doi: 10.1016/j.bioflm.2023.100125. eCollection 2023 Dec.

Abstract

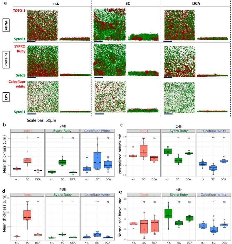
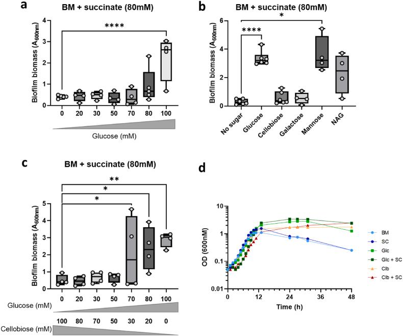
infection associated to gut microbiome dysbiosis is the leading cause for nosocomial diarrhea. The ability of to form biofilms has been progressively linked to its pathogenesis as well as its persistence in the gut. Although has been reported to form biofilms in an increasing number of conditions, little is known about how these biofilms are formed in the gut and what factors may trigger their formation. Here we report that succinate, a metabolite abundantly produced by the dysbiotic gut microbiota, induces biofilm formation of strains. We characterized the morphology and spatial composition of succinate-induced biofilms, and compared to non-induced or deoxycholate (DCA) induced biofilms. Biofilms induced by succinate are significantly thicker, structurally more complex, and poorer in proteins and exopolysaccharides (EPS). We then applied transcriptomics and genetics to characterize the early stages of succinate-induced biofilm formation and we showed that succinate-induced biofilm results from major metabolic shifts and cell-wall composition changes. Similar to DCA-induced biofilms, biofilms induced by succinate depend on the presence of a rapidly metabolized sugar. Finally, although succinate can be consumed by the bacteria, we found that the extracellular succinate is in fact responsible for the induction of biofilm formation through complex regulation involving global metabolic regulators and the osmotic stress response. Thus, our work suggests that as a gut signal, succinate may drive biofilm formation and help persistence of in the gut, increasing the risk of relapse.

摘要

与肠道微生物群失调相关的感染是医院获得性腹泻的主要原因。其形成生物膜的能力已逐渐与其发病机制以及在肠道中的持续存在相关联。尽管已有报道在越来越多的情况下会形成生物膜,但对于这些生物膜在肠道中如何形成以及哪些因素可能触发其形成知之甚少。在此我们报告,丁酸盐,一种由失调的肠道微生物群大量产生的代谢产物,可诱导菌株形成生物膜。我们对丁酸盐诱导的生物膜的形态和空间组成进行了表征,并与未诱导或脱氧胆酸盐(DCA)诱导的生物膜进行了比较。丁酸盐诱导的生物膜明显更厚,结构更复杂,蛋白质和胞外多糖(EPS)含量更低。然后我们应用转录组学和遗传学来表征丁酸盐诱导的生物膜形成的早期阶段,并且我们表明丁酸盐诱导的生物膜是由主要的代谢转变和细胞壁组成变化导致的。与DCA诱导的生物膜类似,丁酸盐诱导的生物膜依赖于快速代谢的糖的存在。最后,尽管细菌可以消耗丁酸盐,但我们发现细胞外丁酸盐实际上通过涉及全局代谢调节因子和渗透应激反应的复杂调节负责生物膜形成的诱导。因此,我们的工作表明,作为一种肠道信号,丁酸盐可能驱动生物膜形成并有助于在肠道中持续存在,增加复发风险。

https://cdn.ncbi.nlm.nih.gov/pmc/blobs/b6bf/10192414/aade5a1689c4/gr1.jpg

文献AI研究员

20分钟写一篇综述,助力文献阅读效率提升50倍。

立即体验

用中文搜PubMed

大模型驱动的PubMed中文搜索引擎

马上搜索

文档翻译

学术文献翻译模型,支持多种主流文档格式。

立即体验