Suppr超能文献

长链非编码 RNA UCA1 通过招募 TWIST1 增加 IMPDH1/2 参与膀胱癌从头合成鸟嘌呤核苷酸。

LncRNA UCA1 Participates in De Novo Synthesis of Guanine Nucleotides in Bladder Cancer by Recruiting TWIST1 to Increase IMPDH1/2.

机构信息

Clinical Laboratory, The First Affiliated Hospital of Xi'an Jiaotong University, Xi'an, Shaanxi 710061, PR China.

Center for Translational Medicine, The First Affiliated Hospital of Xi'an Jiaotong University, Xi'an, Shaanxi 710061, PR China; Key Laboratory for Tumor Precision Medicine of Shaanxi Province, The First Affiliated Hospital of Xi'an Jiaotong University, Xi'an, Shaanxi 710061, PR China.

出版信息

Int J Biol Sci. 2023 May 8;19(8):2599-2612. doi: 10.7150/ijbs.82875. eCollection 2023.

Abstract

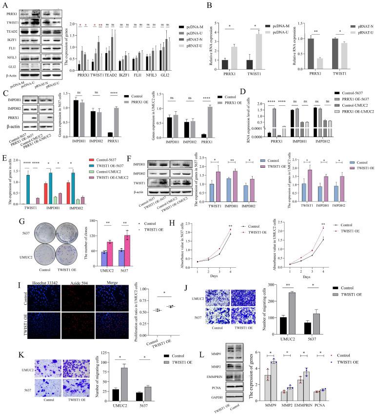
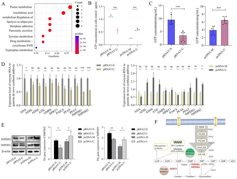
Metabolic dysregulation has been identified as one of the hallmarks of cancer biology. Based on metabolic heterogeneity between bladder cancer tissues and adjacent tissues, we discovered several potential driving factors for the bladder cancer occurrence and development. Metabolic genomics showed purine metabolism pathway was mainly accumulated in bladder cancer. Long noncoding RNA urothelial carcinoma-associated 1 (LncRNA UCA1) is a potential tumor biomarker for bladder cancer diagnosis and prognosis, and it increases bladder cancer cell proliferation, migration, and invasion via the glycolysis pathway. However, whether UCA1 plays a role in purine metabolism in bladder cancer is unknown. Our findings showed that UCA1 could increase the transcription activity of guanine nucleotide de novo synthesis rate limiting enzyme inosine monophosphate dehydrogenase 1 (IMPDH1) and inosine monophosphate dehydrogenase 2 (IMPDH2), triggering in guanine nucleotide metabolic reprogramming. This process was achieved by UCA1 recruiting the transcription factor TWIST1 which binds to the IMPDH1and IMPDH2 promoter region. Increased guanine nucleotide synthesis pathway products stimulate RNA polymerase-dependent production of pre-ribosomal RNA and GTPase activity in bladder cancer cells, hence increasing bladder cancer cell proliferation, migration, and invasion. We have demonstrated that UCA1 regulates IMPDH1/2-mediated guanine nucleotide production via TWIST1, providing additional evidence of metabolic reprogramming.

摘要

代谢失调已被确定为癌症生物学的标志之一。基于膀胱癌组织和相邻组织之间的代谢异质性,我们发现了几个膀胱癌发生和发展的潜在驱动因素。代谢组学显示嘌呤代谢途径主要在膀胱癌中积累。长链非编码 RNA 尿路上皮癌相关 1(LncRNA UCA1)是膀胱癌诊断和预后的潜在肿瘤标志物,它通过糖酵解途径增加膀胱癌细胞的增殖、迁移和侵袭。然而,UCA1 是否在膀胱癌中嘌呤代谢中发挥作用尚不清楚。我们的研究结果表明,UCA1 可以增加鸟嘌呤核苷酸从头合成限速酶肌苷单磷酸脱氢酶 1(IMPDH1)和肌苷单磷酸脱氢酶 2(IMPDH2)的转录活性,引发鸟嘌呤核苷酸代谢重编程。这一过程是通过 UCA1 募集转录因子 TWIST1 实现的,TWIST1 结合到 IMPDH1 和 IMPDH2 启动子区域。嘌呤核苷酸合成途径产物的增加刺激了 RNA 聚合酶依赖性的前核糖体 RNA 的产生和 GTPase 活性,从而增加了膀胱癌细胞的增殖、迁移和侵袭。我们已经证明,UCA1 通过 TWIST1 调节 IMPDH1/2 介导的鸟嘌呤核苷酸产生,为代谢重编程提供了额外的证据。

https://cdn.ncbi.nlm.nih.gov/pmc/blobs/b7b3/10197894/36941be77055/ijbsv19p2599g001.jpg

文献AI研究员

20分钟写一篇综述,助力文献阅读效率提升50倍。

立即体验

用中文搜PubMed

大模型驱动的PubMed中文搜索引擎

马上搜索

文档翻译

学术文献翻译模型,支持多种主流文档格式。

立即体验