Suppr超能文献

一种新生小鼠模型可用于鉴定 SARS-CoV-2 变异株的传染性,并揭示 ORF8 的作用。

A neonatal mouse model characterizes transmissibility of SARS-CoV-2 variants and reveals a role for ORF8.

机构信息

Department of Microbiology, New York University Grossman School of Medicine, New York, NY, 10016, USA.

Department of Medicine/Division of Infectious Diseases and Immunology, New York University Grossman School of Medicine, New York, NY, 10016, USA.

出版信息

Nat Commun. 2023 May 25;14(1):3026. doi: 10.1038/s41467-023-38783-0.

Abstract

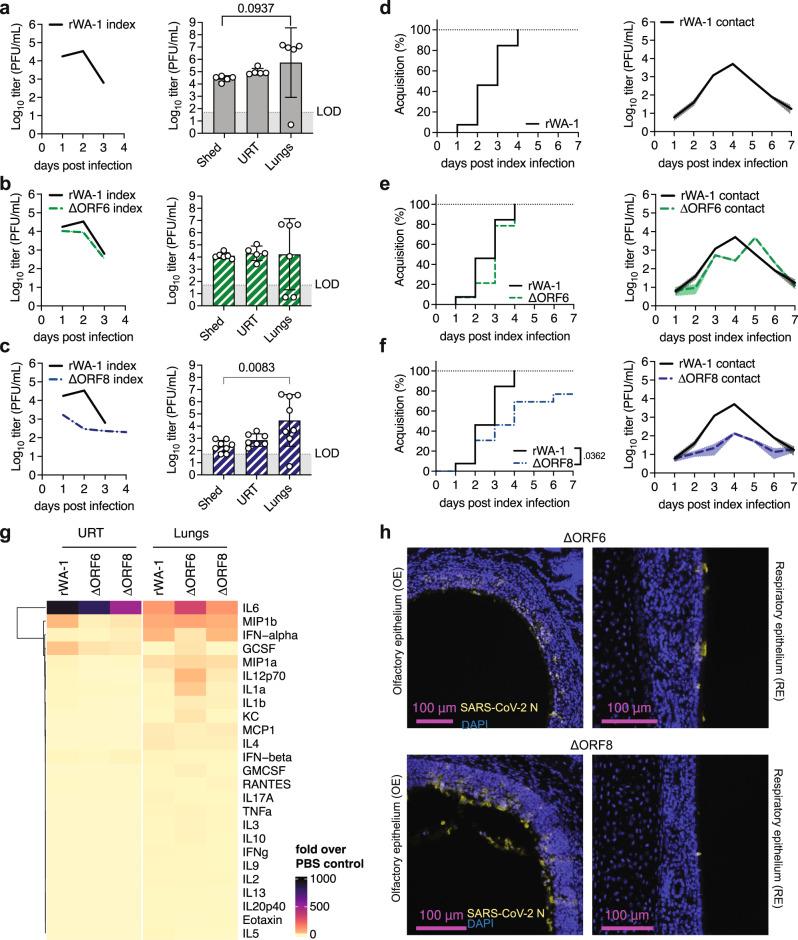
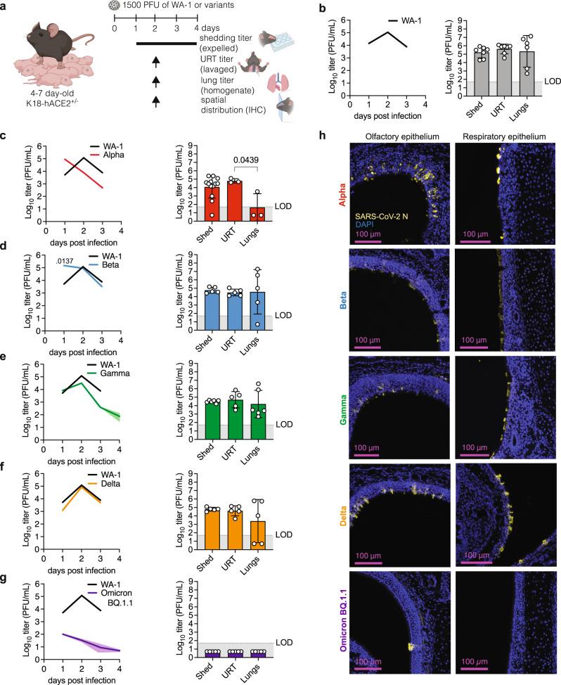
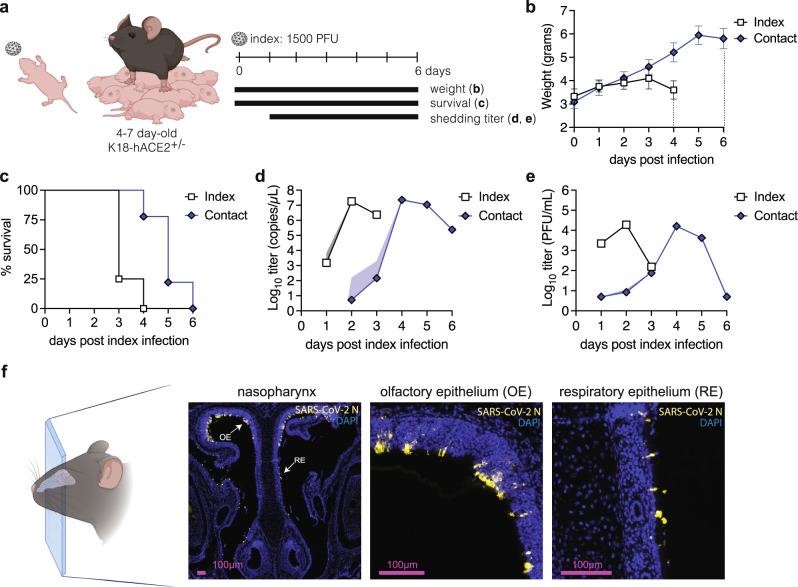
Small animal models have been a challenge for the study of SARS-CoV-2 transmission, with most investigators using golden hamsters or ferrets. Mice have the advantages of low cost, wide availability, less regulatory and husbandry challenges, and the existence of a versatile reagent and genetic toolbox. However, adult mice do not robustly transmit SARS-CoV-2. Here we establish a model based on neonatal mice that allows for transmission of clinical SARS-CoV-2 isolates. We characterize tropism, respiratory tract replication and transmission of ancestral WA-1 compared to variants Alpha (B.1.1.7), Beta (B.1.351), Gamma (P.1), Delta (B.1.617.2), Omicron BA.1 and Omicron BQ.1.1. We identify inter-variant differences in timing and magnitude of infectious particle shedding from index mice, both of which shape transmission to contact mice. Furthermore, we characterize two recombinant SARS-CoV-2 lacking either the ORF6 or ORF8 host antagonists. The removal of ORF8 shifts viral replication towards the lower respiratory tract, resulting in significantly delayed and reduced transmission in our model. Our results demonstrate the potential of our neonatal mouse model to characterize viral and host determinants of SARS-CoV-2 transmission, while revealing a role for an accessory protein in this context.

摘要

小动物模型一直是研究 SARS-CoV-2 传播的挑战,大多数研究人员使用金黄地鼠或雪貂。小鼠具有成本低、广泛可用、监管和饲养挑战较少以及存在多功能试剂和遗传工具箱的优势。然而,成年小鼠不能有效地传播 SARS-CoV-2。在这里,我们建立了一个基于新生小鼠的模型,允许临床 SARS-CoV-2 分离株的传播。我们比较了 WA-1 与 Alpha(B.1.1.7)、Beta(B.1.351)、Gamma(P.1)、Delta(B.1.617.2)、Omicron BA.1 和 Omicron BQ.1.1 变体的嗜性、呼吸道复制和传播。我们确定了从指数小鼠中传染性颗粒释放的时间和数量的变体间差异,这两者都影响了对接触小鼠的传播。此外,我们还对两种缺失 ORF6 或 ORF8 宿主拮抗剂的 SARS-CoV-2 重组体进行了特征描述。ORF8 的缺失将病毒复制推向下呼吸道,导致我们的模型中的传播显著延迟和减少。我们的结果表明,我们的新生小鼠模型具有表征 SARS-CoV-2 传播的病毒和宿主决定因素的潜力,同时揭示了辅助蛋白在这种情况下的作用。

https://cdn.ncbi.nlm.nih.gov/pmc/blobs/98e4/10212931/edfed864ea86/41467_2023_38783_Fig1_HTML.jpg

文献AI研究员

20分钟写一篇综述,助力文献阅读效率提升50倍。

立即体验

用中文搜PubMed

大模型驱动的PubMed中文搜索引擎

马上搜索

文档翻译

学术文献翻译模型,支持多种主流文档格式。

立即体验