Suppr超能文献

以 EGCG 为靶点的纤维性信号通路作为治疗子宫肌瘤的策略。

Targeting fibrotic signaling pathways by EGCG as a therapeutic strategy for uterine fibroids.

机构信息

Division of Reproductive Sciences and Women's Health Research, Department of Gynecology and Obstetrics, Johns Hopkins Medicine, 720 Rutland Ave, Ross Building, Room 624, Baltimore, MD, 21205, USA.

出版信息

Sci Rep. 2023 May 25;13(1):8492. doi: 10.1038/s41598-023-35212-6.

Abstract

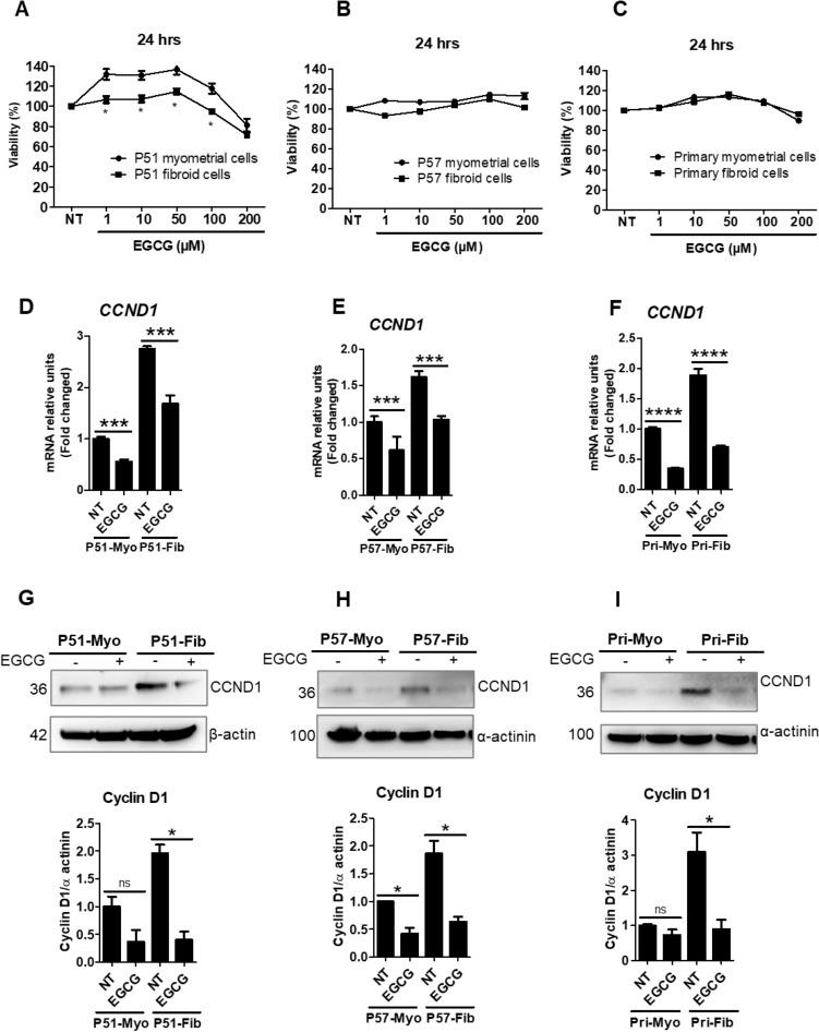
Fibrosis is characterized by excessive accumulation of extracellular matrix, which is a key feature of uterine fibroids. Our prior research supports the tenet that inhibition of fibrotic processes may restrict fibroid growth. Epigallocatechin gallate (EGCG), a green tea compound with powerful antioxidant properties, is an investigational drug for uterine fibroids. An early phase clinical trial showed that EGCG was effective in reducing fibroid size and its associated symptoms; however, its mechanism of action(s) has not been completely elucidated. Here, we probed effects of EGCG on key signaling pathways involved in fibroid cell fibrosis. Viability of myometrial and fibroid cells was not greatly affected by EGCG treatment (1-200 µM). Cyclin D1, a protein involved in cell cycle progression, was increased in fibroid cells and was significantly reduced by EGCG. EGCG treatment significantly reduced mRNA or protein levels of key fibrotic proteins, including fibronectin (FN1), collagen (COL1A1), plasminogen activator inhibitor-1 (PAI-1), connective tissue growth factor (CTGF), and actin alpha 2, smooth muscle (ACTA2) in fibroid cells, suggesting antifibrotic effects. EGCG treatment altered the activation of YAP, β-catenin, JNK and AKT, but not Smad 2/3 signaling pathways involved in mediating fibrotic process. Finally, we conducted a comparative study to evaluate the ability of EGCG to regulate fibrosis with synthetic inhibitors. We observed that EGCG displayed greater efficacy than ICG-001 (β-catenin), SP600125 (JNK) and MK-2206 (AKT) inhibitors, and its effects were equivalent to verteporfin (YAP) or SB525334 (Smad) for regulating expression of key fibrotic mediators. These data indicate that EGCG exhibits anti-fibrotic effects in fibroid cells. These results provide insight into mechanisms behind the observed clinical efficacy of EGCG against uterine fibroids.

摘要

纤维化的特征是细胞外基质的过度积累,这是子宫肌瘤的一个关键特征。我们之前的研究支持这样一个原则,即抑制纤维化过程可能会限制纤维瘤的生长。表没食子儿茶素没食子酸酯(EGCG)是一种具有强大抗氧化特性的绿茶化合物,是一种用于治疗子宫肌瘤的研究药物。一项早期临床试验表明,EGCG可有效减小肌瘤大小及其相关症状;然而,其作用机制尚未完全阐明。在这里,我们研究了 EGCG 对涉及纤维瘤细胞纤维化的关键信号通路的影响。EGCG 处理(1-200μM)对子宫肌细胞和纤维瘤细胞的活力没有太大影响。细胞周期蛋白 D1 是一种参与细胞周期进程的蛋白质,在纤维瘤细胞中增加,并被 EGCG 显著降低。EGCG 处理显著降低了关键纤维化蛋白的 mRNA 或蛋白水平,包括纤维连接蛋白(FN1)、胶原蛋白(COL1A1)、纤溶酶原激活物抑制剂-1(PAI-1)、结缔组织生长因子(CTGF)和肌动蛋白α 2,平滑肌(ACTA2),表明具有抗纤维化作用。EGCG 处理改变了 YAP、β-catenin、JNK 和 AKT 的激活,但不改变参与介导纤维化过程的 Smad 2/3 信号通路。最后,我们进行了一项比较研究,以评估 EGCG 调节纤维化的能力与合成抑制剂。我们观察到 EGCG 比 ICG-001(β-catenin)、SP600125(JNK)和 MK-2206(AKT)抑制剂具有更高的疗效,其效果与 verteporfin(YAP)或 SB525334(Smad)相当,可调节关键纤维化介质的表达。这些数据表明,EGCG 在纤维瘤细胞中表现出抗纤维化作用。这些结果为观察到的 EGCG 治疗子宫肌瘤的临床疗效提供了机制上的见解。

https://cdn.ncbi.nlm.nih.gov/pmc/blobs/30ba/10212992/3dfcb411a089/41598_2023_35212_Fig1_HTML.jpg

文献AI研究员

20分钟写一篇综述,助力文献阅读效率提升50倍。

立即体验

用中文搜PubMed

大模型驱动的PubMed中文搜索引擎

马上搜索

文档翻译

学术文献翻译模型,支持多种主流文档格式。

立即体验