Suppr超能文献

Nrf2/HMGB1/NF-κB 轴调节骨关节炎中软骨细胞凋亡和细胞外基质降解。

The Nrf2/HMGB1/NF-κB axis modulates chondrocyte apoptosis and extracellular matrix degradation in osteoarthritis.

出版信息

Acta Biochim Biophys Sin (Shanghai). 2023 May 26;55(5):818-830. doi: 10.3724/abbs.2023078.

Abstract

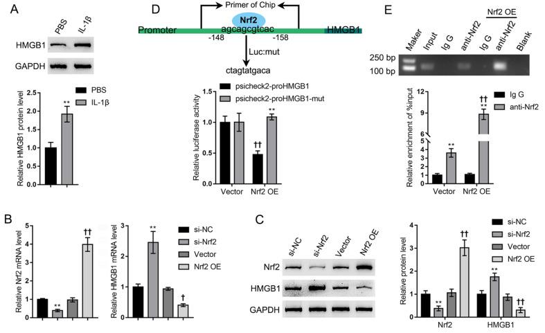
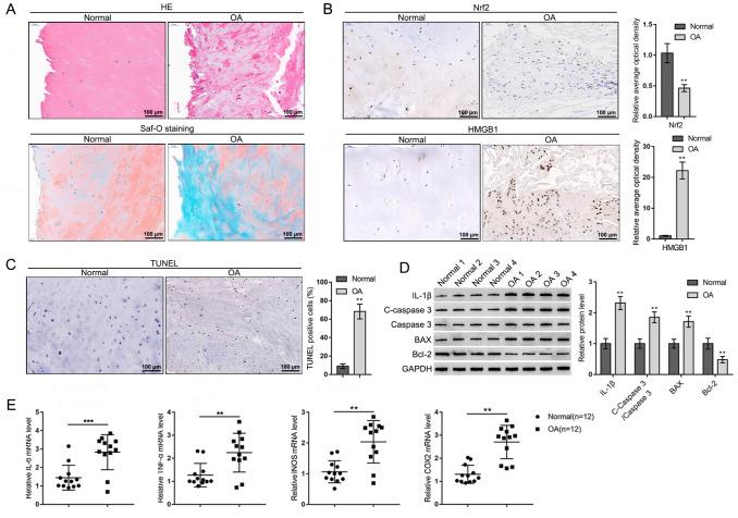
Osteoarthritis (OA) is a degenerative or posttraumatic condition of the joints. In OA chondrocytes, Nrf2 functions as a stress response regulator with antioxidant and anti-inflammatory effects. This study aims to investigate the role of Nrf2 and its downstream pathway in the development of osteoarthritis. IL-1β treatment suppresses Nrf2, aggrecan, and COL2A1 levels and cell viability but promotes apoptosis in chondrocytes. IL-1β stimulation induces cell apoptosis, upregulates the mRNA expression of inflammatory factors, decreases aggrecan, COL2A1, and Bcl-2 levels but increases ADAMTS-5, ADAMTS-4, MMP13, cleaved caspase 3, and BAX levels, and promotes p65 phosphorylation. Nrf2 overexpression exerts opposite effects on IL-1β-treated chondrocytes, as demonstrated by the significant attenuation of IL-1β-induced changes in chondrocytes. By binding to the promoter region, Nrf2 suppresses HMGB1 expression. Similar to Nrf2 overexpression, knockdown also attenuates IL-1β-induced changes in chondrocytes. Notably, under IL-1β stimulation, the effects of Nrf2 overexpression or tert-butylhydroquinone (TBHQ, an activator of Nrf2) on apoptosis, inflammatory factor expression, ECM and apoptosis, and NF-κB pathway activity in chondrocytes are remarkably reversed by HMGB1 overexpression or recombinant HMGB1 (rHMGB1). Similarly, rHMGB1 could partially counteract the curative effect of TBHQ on OA damage in mice. In OA cartilage tissue samples, the level of Nrf2 is lower, while the levels of HMGB1, apoptotic, and inflammatory factors are increased compared to normal cartilage tissue samples. In conclusion, for the first time, the Nrf2/HMGB1 axis was found to modulate apoptosis, ECM degradation, inflammation and activation of NF-κB signaling in chondrocytes and OA mice.

摘要

骨关节炎(OA)是一种关节的退行性或创伤后疾病。在 OA 软骨细胞中,Nrf2 作为一种应激反应调节剂,具有抗氧化和抗炎作用。本研究旨在探讨 Nrf2 及其下游通路在骨关节炎发展中的作用。IL-1β 处理抑制 Nrf2、聚集蛋白聚糖和 COL2A1 水平及细胞活力,但促进软骨细胞凋亡。IL-1β 刺激诱导细胞凋亡,上调炎症因子的 mRNA 表达,降低聚集蛋白聚糖、COL2A1 和 Bcl-2 水平,增加 ADAMTS-5、ADAMTS-4、MMP13、cleaved caspase 3 和 BAX 水平,并促进 p65 磷酸化。Nrf2 过表达对 IL-1β 处理的软骨细胞产生相反的影响,如显著减弱了 IL-1β 诱导的软骨细胞变化。通过与启动子区域结合,Nrf2 抑制 HMGB1 的表达。与 Nrf2 过表达相似,HMGB1 敲低也减弱了 IL-1β 诱导的软骨细胞变化。值得注意的是,在 IL-1β 刺激下,Nrf2 过表达或叔丁基对苯二酚(TBHQ,Nrf2 的激活剂)对凋亡、炎症因子表达、ECM 和凋亡以及 NF-κB 通路活性的影响在软骨细胞中,HMGB1 过表达或重组 HMGB1(rHMGB1)显著逆转。同样,rHMGB1 可以部分抵消 TBHQ 对 OA 损伤的治疗作用。在 OA 软骨组织样本中,Nrf2 水平降低,而 HMGB1、凋亡和炎症因子的水平升高,与正常软骨组织样本相比。总之,首次发现 Nrf2/HMGB1 轴调节软骨细胞和 OA 小鼠的凋亡、ECM 降解、炎症和 NF-κB 信号激活。

https://cdn.ncbi.nlm.nih.gov/pmc/blobs/8ade/10281874/c0c405a4d533/ABBS-2022-652-t1.jpg

文献AI研究员

20分钟写一篇综述,助力文献阅读效率提升50倍。

立即体验

用中文搜PubMed

大模型驱动的PubMed中文搜索引擎

马上搜索

文档翻译

学术文献翻译模型,支持多种主流文档格式。

立即体验