Suppr超能文献

展青霉素的分子响应:基于转录组学的分析

Molecular Response of to Patulin: Transcriptomic-Based Analysis.

作者信息

Yang Qiya, Zhang Xi, Solairaj Dhanasekaran, Fu Yu, Zhang Hongyin

机构信息

School of Food and Biological Engineering, Jiangsu University, Zhenjiang 212013, China.

出版信息

J Fungi (Basel). 2023 Apr 30;9(5):538. doi: 10.3390/jof9050538.

Abstract

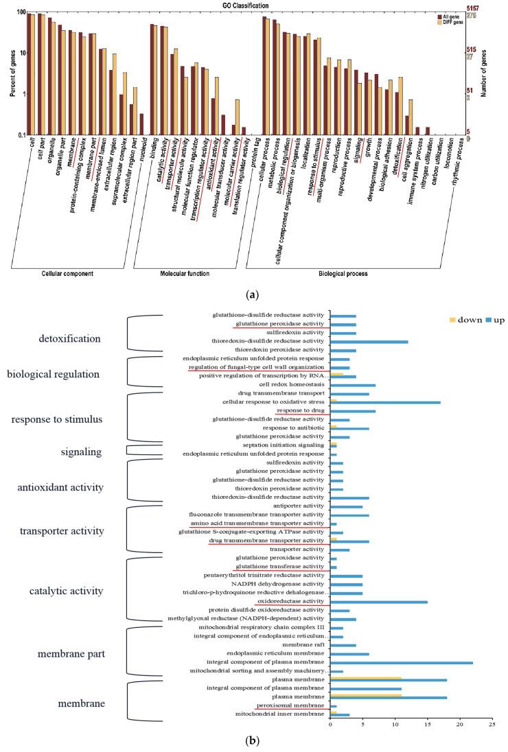
Patulin (PAT), mainly produced by , is a potential threat to health. In recent years, PAT removal using antagonistic yeasts has become a hot research topic. , isolated by our group, produced antagonistic effects against the postharvest diseases of pears and could degrade PAT in vivo or in vitro. However, the molecular responses of over PAT exposure and its detoxification enzymes are not apparent. In this study, transcriptomics is used to unveil the molecular responses of on PAT exposure and the enzymes involved in PAT degradation. The functional enrichment of differentially expressed genes indicated that the molecular response mainly includes the up-regulated expression of genes related to resistance and drug-resistance, intracellular transport, growth and reproduction, transcription, DNA damage repair, antioxidant stress to avoid cell damage, and PAT detoxification genes such as short-chain dehydrogenase/reductases. This study elucidates the possible molecular responses and PAT detoxification mechanism of , which could be helpful to further accelerate the commercial application of antagonistic yeast toward mycotoxin decontamination.

摘要

展青霉素(PAT)主要由……产生,对健康构成潜在威胁。近年来,利用拮抗菌去除展青霉素已成为一个热门研究课题。我们小组分离出的……对梨的采后病害产生拮抗作用,并能在体内或体外降解展青霉素。然而,……对展青霉素暴露及其解毒酶的分子反应并不明显。在本研究中,转录组学用于揭示……对展青霉素暴露的分子反应以及参与展青霉素降解的酶。差异表达基因的功能富集表明,分子反应主要包括与抗性和耐药性、细胞内运输、生长和繁殖、转录、DNA损伤修复、抗氧化应激以避免细胞损伤相关基因的上调表达,以及短链脱氢酶/还原酶等展青霉素解毒基因。本研究阐明了……可能的分子反应和展青霉素解毒机制,这有助于进一步加速拮抗菌在霉菌毒素去污方面的商业应用。

https://cdn.ncbi.nlm.nih.gov/pmc/blobs/da94/10219284/5e8167039e61/jof-09-00538-g001a.jpg

文献AI研究员

20分钟写一篇综述,助力文献阅读效率提升50倍。

立即体验

用中文搜PubMed

大模型驱动的PubMed中文搜索引擎

马上搜索

文档翻译

学术文献翻译模型,支持多种主流文档格式。

立即体验