Suppr超能文献

MRGPRX2 信号通路涉及赖氨酰 tRNA 合成酶和 MITF 通路。

MRGPRX2 signaling involves the Lysyl-tRNA synthetase and MITF pathway.

机构信息

Biochemistry and Molecular Biology Unit, Biomedicine Department, Faculty of Medicine and Health Sciences, University of Barcelona, Barcelona, Spain.

Clinical and Experimental Respiratory Immunoallergy (IRCE), Institut d'Investigacions Biomediques August Pi i Sunyer (IDIBAPS), Barcelona, Spain.

出版信息

Front Immunol. 2023 May 10;14:1154108. doi: 10.3389/fimmu.2023.1154108. eCollection 2023.

Abstract

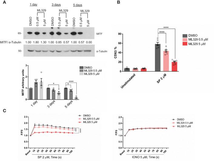
MRGPRX2, a G-protein-coupled-seven transmembrane domain receptor, is mainly expressed in mast cells and neurons and is involved in skin immunity and pain. It is implicated in the pathophysiology of non-IgE-mediated immediate hypersensitivity and has been related to adverse drug reactions. Moreover, a role has been proposed in asthma, atopic dermatitis, contact dermatitis, and chronic spontaneous urticaria. Although it has a prominent role in disease, its signaling transduction is poorly understood. This study shows that MRGPRX2 activation with substance P increased Lysyl t-RNA synthetase (LysRS) translocation to the nucleus. LysRS is a moonlighting protein with a dual role in protein translation and IgE signaling in mast cells. Upon allergen- IgE-FcεRI crosslinking, LysRS is translocated to the nucleus and activates microphthalmia-associated transcription factor (MITF) activity. In this study, we found that MRGPRX2 triggering led to MITF phosphorylation and increased MITF activity. Therefore, overexpression of LysRS increased MITF activity after MRGPRX2 activation. MITF silencing reduced MRGPRX2-dependent calcium influx and mast cell degranulation. Furthermore, a MITF pathway inhibitor, ML329, impaired MITF expression, calcium influx, and mast cell degranulation. Moreover, drugs such as atracurium, vancomycin, and morphine, reported to induce MRGPRX2-dependent degranulation, increased MITF activity. Altogether, our data show that MRGPRX2 signaling enhances MITF activity, and its abrogation by silencing or inhibition resulted in defective MRGPRX2 degranulation. We conclude that MRGPRX2 signaling involves the LysRS and MITF pathway. Thus, MITF and MITF-dependent targets may be considered therapeutic approaches to treat pathologies where MRGPRX2 is implicated.

摘要

MRGPRX2 是一种 G 蛋白偶联七跨膜域受体,主要表达于肥大细胞和神经元,参与皮肤免疫和痛觉。它与非 IgE 介导的即刻超敏反应的病理生理学有关,并与药物不良反应有关。此外,它还与哮喘、特应性皮炎、接触性皮炎和慢性自发性荨麻疹有关。虽然它在疾病中具有重要作用,但它的信号转导机制仍不清楚。本研究表明,MRGPRX2 激活物 P 物质可增加赖氨酰 tRNA 合成酶(LysRS)向核内易位。LysRS 是一种具有双重作用的分子伴侣,在肥大细胞中既能参与蛋白质翻译,又能参与 IgE 信号转导。在变应原-IgE-FcεRI 交联后,LysRS 向核内易位并激活小眼畸形相关转录因子(MITF)活性。在本研究中,我们发现 MRGPRX2 触发导致 MITF 磷酸化并增加 MITF 活性。因此,MRGPRX2 激活后,LysRS 的过表达增加了 MITF 活性。MITF 沉默减少了 MRGPRX2 依赖性钙内流和肥大细胞脱颗粒。此外,MITF 通路抑制剂 ML329 可抑制 MITF 表达、钙内流和肥大细胞脱颗粒。此外,一些报告称可诱导 MRGPRX2 依赖性脱颗粒的药物,如阿曲库铵、万古霉素和吗啡,也可增加 MITF 活性。总之,我们的数据表明,MRGPRX2 信号增强了 MITF 活性,通过沉默或抑制 MITF 可导致 MRGPRX2 脱颗粒缺陷。我们得出结论,MRGPRX2 信号涉及 LysRS 和 MITF 途径。因此,MITF 和 MITF 依赖性靶标可能被视为治疗涉及 MRGPRX2 的病理的治疗方法。

https://cdn.ncbi.nlm.nih.gov/pmc/blobs/4e31/10206166/8c9db0d7337d/fimmu-14-1154108-g001.jpg

文献AI研究员

20分钟写一篇综述,助力文献阅读效率提升50倍。

立即体验

用中文搜PubMed

大模型驱动的PubMed中文搜索引擎

马上搜索

文档翻译

学术文献翻译模型,支持多种主流文档格式。

立即体验