Suppr超能文献

UBTF 串联重复是成人 AML 中罕见但反复出现的改变,与年龄较小、骨髓增生异常和预后不良相关。

UBTF tandem duplications are rare but recurrent alterations in adult AML and associated with younger age, myelodysplasia, and inferior outcome.

机构信息

Medizinische Klinik und Poliklinik 1, Universitätsklinikum Carl Gustav Carus, Dresden, Germany.

Medizinische Klinik 3, Klinikum Leverkusen, Leverkusen, Germany.

出版信息

Blood Cancer J. 2023 May 26;13(1):88. doi: 10.1038/s41408-023-00858-y.

Abstract

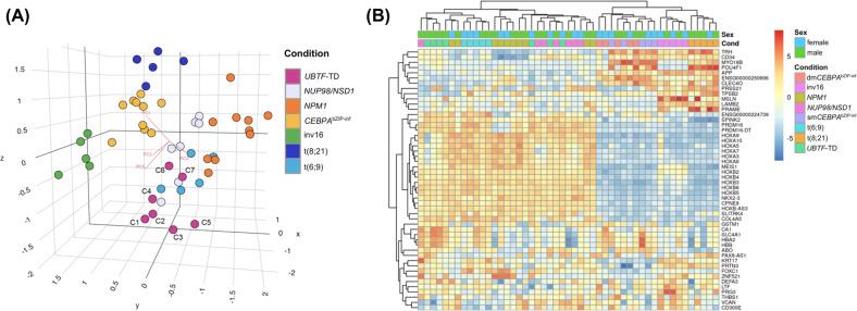
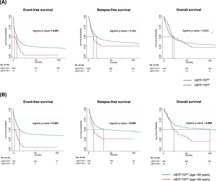
Tandem-duplication mutations of the UBTF gene (UBTF-TDs) coding for the upstream binding transcription factor have recently been described in pediatric patients with acute myeloid leukemia (AML) and were found to be associated with particular genetics (trisomy 8 (+8), FLT3-internal tandem duplications (FLT3-ITD), WT1-mutations) and inferior outcome. Due to limited knowledge on UBTF-TDs in adult AML, we screened 4247 newly diagnosed adult AML and higher-risk myelodysplastic syndrome (MDS) patients using high-resolution fragment analysis. UBTF-TDs were overall rare (n = 52/4247; 1.2%), but significantly enriched in younger patients (median age 41 years) and associated with MDS-related morphology as well as significantly lower hemoglobin and platelet levels. Patients with UBTF-TDs had significantly higher rates of +8 (34% vs. 9%), WT1 (52% vs. 7%) and FLT3-ITD (50% vs. 20.8%) co-mutations, whereas UBTF-TDs were mutually exclusive with several class-defining lesions such as mutant NPM1, in-frame CEBPA mutations as well as t(8;21). Based on the high-variant allele frequency found and the fact that all relapsed patients analyzed (n = 5) retained the UBTF-TD mutation, UBTF-TDs represent early clonal events and are stable over the disease course. In univariate analysis, UBTF-TDs did not represent a significant factor for overall or relapse-free survival in the entire cohort. However, in patients under 50 years of age, who represent the majority of UBTF-mutant patients, UBTF-TDs were an independent prognostic factor for inferior event-free (EFS), relapse-free (RFS) and overall survival (OS), which was confirmed by multivariable analyses including established risk factors such as age and ELN2022 genetic risk groups (EFS [HR: 2.20; 95% CI 1.52-3.17, p < 0.001], RFS [HR: 1.59; 95% CI 1.02-2.46, p = 0.039] and OS [HR: 1.64; 95% CI 1.08-2.49, p = 0.020]). In summary, UBTF-TDs appear to represent a novel class-defining lesion not only in pediatric AML but also younger adults and are associated with myelodysplasia and inferior outcome in these patients.

摘要

串联重复突变的 UBTF 基因(UBTF-TDs)编码上游结合转录因子,最近在儿科急性髓系白血病(AML)患者中被描述,并与特定的遗传学(三体 8(+8)、FLT3 内串联重复(FLT3-ITD)、WT1 突变)和不良预后相关。由于成人 AML 中 UBTF-TDs 的知识有限,我们使用高分辨率片段分析筛选了 4247 例新诊断的成人 AML 和高危骨髓增生异常综合征(MDS)患者。UBTF-TDs 总体上很少见(n=52/4247;1.2%),但在年轻患者中明显富集(中位年龄 41 岁),与 MDS 相关的形态学以及显著降低的血红蛋白和血小板水平相关。携带 UBTF-TDs 的患者 +8 的发生率显著升高(34% vs. 9%)、WT1(52% vs. 7%)和 FLT3-ITD(50% vs. 20.8%)的共突变率也显著升高,而 UBTF-TDs 与多个定义类别病变是相互排斥的,如突变型 NPM1、框内 CEBPA 突变和 t(8;21)。基于发现的高变异等位基因频率以及分析的所有复发患者(n=5)均保留 UBTF-TD 突变的事实,UBTF-TDs 代表早期克隆事件,并且在疾病过程中稳定。在单变量分析中,UBTF-TDs 在整个队列的总生存期或无复发生存期方面均不是一个显著因素。然而,在年龄在 50 岁以下的患者中,他们代表了大多数 UBTF 突变患者,UBTF-TDs 是无事件生存(EFS)、无复发生存(RFS)和总生存(OS)的独立预后因素,这在包括年龄和 ELN2022 遗传风险组等既定风险因素在内的多变量分析中得到了证实(EFS [HR:2.20;95%CI 1.52-3.17,p<0.001]、RFS [HR:1.59;95%CI 1.02-2.46,p=0.039] 和 OS [HR:1.64;95%CI 1.08-2.49,p=0.020])。总之,UBTF-TDs 似乎不仅在儿科 AML 中,而且在年轻成年人中也代表了一种新的定义类别病变,并且与这些患者的骨髓增生异常和不良预后相关。

https://cdn.ncbi.nlm.nih.gov/pmc/blobs/80b8/10220021/9c7c306e7d64/41408_2023_858_Fig1_HTML.jpg

文献AI研究员

20分钟写一篇综述,助力文献阅读效率提升50倍。

立即体验

用中文搜PubMed

大模型驱动的PubMed中文搜索引擎

马上搜索

文档翻译

学术文献翻译模型,支持多种主流文档格式。

立即体验