Suppr超能文献

菊粉膳食补充通过改变肠道微生物群落和表观遗传调控促进雌激素受体阴性乳腺癌的预防。

Dietary Supplementation of Inulin Contributes to the Prevention of Estrogen Receptor-Negative Mammary Cancer by Alteration of Gut Microbial Communities and Epigenetic Regulations.

机构信息

Department of Biology, College of Arts and Science, University of Alabama at Birmingham, Birmingham, AL 35233, USA.

Department of Microbiology, Heersink School of Medicine, University of Alabama at Birmingham, Birmingham, AL 35205, USA.

出版信息

Int J Mol Sci. 2023 May 19;24(10):9015. doi: 10.3390/ijms24109015.

Abstract

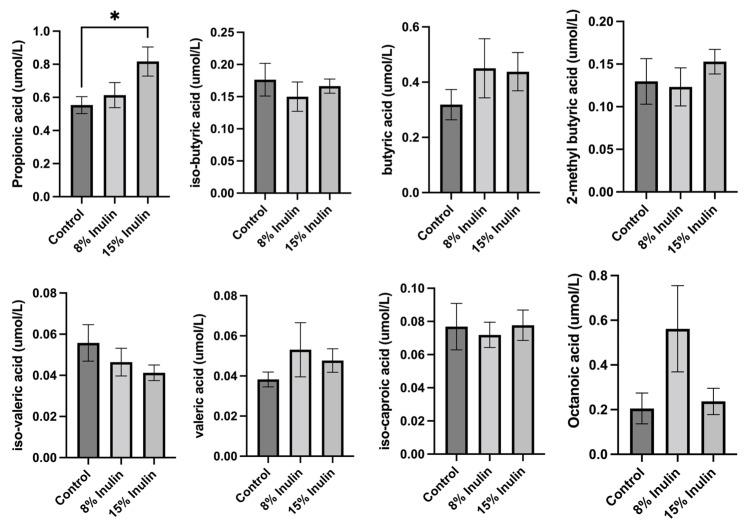
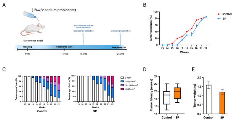
Breast cancer (BC) is among the most frequently diagnosed malignant cancers in women in the United States. Diet and nutrition supplementation are closely related to BC onset and progression, and inulin is commercially available as a health supplement to improve gut health. However, little is known with respect to inulin intake for BC prevention. We investigated the effect of an inulin-supplemented diet on the prevention of estrogen receptor-negative mammary carcinoma in a transgenic mouse model. Plasma short-chain fatty acids were measured, the gut microbial composition was analyzed, and the expression of proteins related to cell cycle and epigenetics-related genes was measured. Inulin supplementation greatly inhibited tumor growth and significantly delayed tumor latency. The mice that consumed inulin had a distinct microbiome and higher diversity of gut microbial composition compared to the control. The concentration of propionic acid in plasma was significantly higher in the inulin-supplemented group. The protein expression of epigenetic-modulating histone deacetylase 2 (Hdac2), Hdac8, and DNA methyltransferase 3b decreased. The protein expression of factors related to tumor cell proliferation and survival, such as Akt, phospho-PI3K, and NF-kB, also decreased with inulin administration. Furthermore, sodium propionate showed BC prevention effect in vivo through epigenetic regulations. These studies suggest that modulating microbial composition through inulin consumption may be a promising strategy for BC prevention.

摘要

乳腺癌(BC)是美国女性最常见的恶性癌症之一。饮食和营养补充与 BC 的发生和发展密切相关,菊粉作为一种改善肠道健康的保健品在商业上是可用的。然而,关于菊粉摄入对 BC 的预防作用知之甚少。我们研究了在转基因小鼠模型中,菊粉补充饮食对预防雌激素受体阴性乳腺肿瘤的影响。测量了血浆短链脂肪酸,分析了肠道微生物组成,并测量了与细胞周期和表观遗传学相关基因相关的蛋白质的表达。菊粉补充剂极大地抑制了肿瘤的生长,并显著延迟了肿瘤潜伏期。与对照组相比,摄入菊粉的小鼠具有明显不同的微生物组和更高的肠道微生物组成多样性。血浆中丙酸的浓度在菊粉补充组中显著升高。表观遗传调节组蛋白去乙酰化酶 2(Hdac2)、Hdac8 和 DNA 甲基转移酶 3b 的蛋白表达降低。与肿瘤细胞增殖和存活相关的因子,如 Akt、磷酸化-PI3K 和 NF-kB 的蛋白表达也随着菊粉的给药而降低。此外,丙酸钠通过表观遗传调控在体内显示出预防 BC 的作用。这些研究表明,通过菊粉摄入调节微生物组成可能是预防 BC 的一种有前途的策略。

https://cdn.ncbi.nlm.nih.gov/pmc/blobs/6f8d/10218871/8d79545b7440/ijms-24-09015-g001.jpg

文献AI研究员

20分钟写一篇综述,助力文献阅读效率提升50倍。

立即体验

用中文搜PubMed

大模型驱动的PubMed中文搜索引擎

马上搜索

文档翻译

学术文献翻译模型,支持多种主流文档格式。

立即体验