Suppr超能文献

SARS-CoV-2 ORF3a 通过 Keap1-NRF2 轴使细胞对铁死亡敏感。

SARS-CoV-2 ORF3a sensitizes cells to ferroptosis via Keap1-NRF2 axis.

机构信息

MOE Key Laboratory of Tropical Disease Control, Centre for Infection and Immunity Study (CIIS), School of Medicine, Shenzhen Campus of Sun Yat-Sen University, Sun Yat-Sen University, Shenzhen, China; Guangzhou Laboratory, Bio-island, Guangzhou, Guangdong, PR China.

MOE Key Laboratory of Tropical Disease Control, Centre for Infection and Immunity Study (CIIS), School of Medicine, Shenzhen Campus of Sun Yat-Sen University, Sun Yat-Sen University, Shenzhen, China.

出版信息

Redox Biol. 2023 Jul;63:102752. doi: 10.1016/j.redox.2023.102752. Epub 2023 May 23.

Abstract

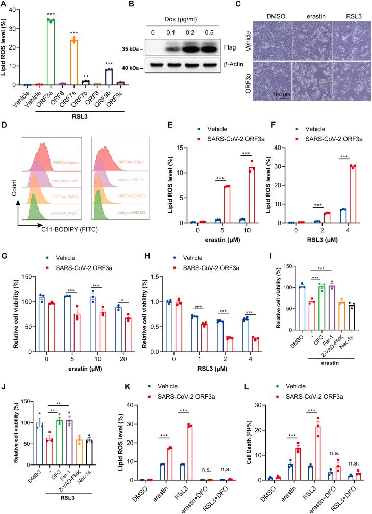
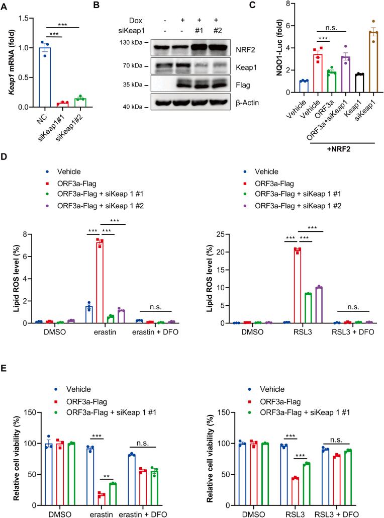
Viral infection-induced cell death has long been considered as a double-edged sword in the inhibition or exacerbation of viral infections. Patients with severe Coronavirus Disease 2019 (COVID-19) are characterized by multiple organ dysfunction syndrome and cytokine storm, which may result from SARS-CoV-2-induced cell death. Previous studies have observed enhanced ROS level and signs of ferroptosis in SARS-CoV-2 infected cells or specimens of patients with COVID-19, but the exact mechanism is not clear yet. Here, we find SARS-CoV-2 ORF3a sensitizes cells to ferroptosis via Keap1-NRF2 axis. SARS-CoV-2 ORF3a promotes the degradation of NRF2 through recruiting Keap1, thereby attenuating cellular resistance to oxidative stress and facilitated cells to ferroptotic cell death. Our study uncovers that SARS-CoV-2 ORF3a functions as a positive regulator of ferroptosis, which might explain SARS-CoV-2-induced damage in multiple organs in COVID-19 patients and imply the potential of ferroptosis inhibition in COVID-19 treatment.

摘要

病毒感染诱导的细胞死亡长期以来一直被认为是抑制或加剧病毒感染的双刃剑。严重的 2019 年冠状病毒病(COVID-19)患者的特点是多器官功能障碍综合征和细胞因子风暴,这可能是由 SARS-CoV-2 诱导的细胞死亡引起的。先前的研究观察到 SARS-CoV-2 感染的细胞或 COVID-19 患者的标本中 ROS 水平升高和铁死亡的迹象,但确切的机制尚不清楚。在这里,我们发现 SARS-CoV-2 ORF3a 通过 Keap1-NRF2 轴使细胞对铁死亡敏感。SARS-CoV-2 ORF3a 通过募集 Keap1 促进 NRF2 的降解,从而减弱细胞对氧化应激的抵抗力,并促进细胞发生铁死亡性细胞死亡。我们的研究揭示了 SARS-CoV-2 ORF3a 是铁死亡的正调节剂,这可能解释了 COVID-19 患者中多种器官的 SARS-CoV-2 诱导损伤,并暗示了铁死亡抑制在 COVID-19 治疗中的潜力。

https://cdn.ncbi.nlm.nih.gov/pmc/blobs/6c3a/10236223/4113da360a02/gr1.jpg

文献AI研究员

20分钟写一篇综述,助力文献阅读效率提升50倍。

立即体验

用中文搜PubMed

大模型驱动的PubMed中文搜索引擎

马上搜索

文档翻译

学术文献翻译模型,支持多种主流文档格式。

立即体验