Suppr超能文献

P4HA3在结肠腺癌中的预后价值及免疫作用

Prognostic Value and Immunological Role of P4HA3 in Colon Adenocarcinoma.

作者信息

Huang Jun, Zhao Peizhuang, Shi Jialing, Ning Jiajia, Wang Zhen, Luo Yihua, Qin Jingqian, Huang Xue

机构信息

Department of Geriatrics and Gastroenterology, The First Affiliated Hospital of Guangxi Medical University, Nanning, Guangxi, People's Republic of China.

出版信息

Int J Gen Med. 2023 May 23;16:1953-1971. doi: 10.2147/IJGM.S407068. eCollection 2023.

Abstract

PURPOSE

Prolyl 4-hydroxylase subunit alpha 3 (P4HA3) has been proven to participate in the occurrence and development of multiple cancers. However, the functional role of P4HA3 in the tumor immune microenvironment (TIME) of colon adenocarcinoma (COAD) and the prognosis of COAD patients has not been clarified. This study aimed to elucidate the immunological role and prognostic value of P4HA3 in COAD.

METHODS

P4HA3 expression in COAD tissues was analyzed via experiments and a bioinformatics algorithm. Based on the COAD patients in The Cancer Genome Atlas database, we comprehensively evaluated whether the expression levels of P4HA3 affected clinical prognosis, TIME, and immunotherapy of COAD using the R platforms and several public databases, including GEPIA, TIMER, TISIDB, and TCIA.

RESULTS

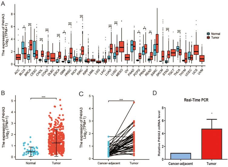
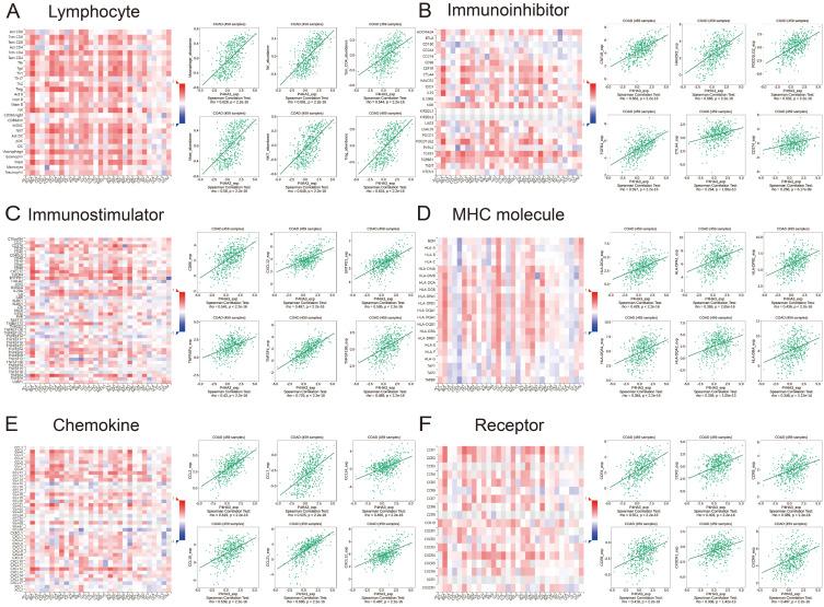
The results of the pan-cancer analysis indicated that P4HA3 expression was significantly different in most tumor tissues compared with normal tissues. P4HA3 was overexpressed in COAD tissues, and overexpression of P4HA3 was associated with a worse overall survival and a shorted progression-free interval in COAD patients. The expression of P4HA3 was positively correlated with pathological stage, T stage, N stage, perineural infiltration, and lymphatic infiltration. There were significant correlations of P4HA3 expression levels with immune cell infiltration and their makers, as well as immunomodulators, chemokines, and microsatellite status. Moreover, overexpression of P4HA3 was associated with a lower response rate to immunotherapy in the IMvigor210 cohort.

CONCLUSION

Overexpression of P4HA3 is closely related to the poor prognosis of COAD patients, and P4HA3 is a potential target for immunotherapy in COAD patients.

摘要

目的

脯氨酰4-羟化酶亚基α3(P4HA3)已被证实参与多种癌症的发生和发展。然而,P4HA3在结肠腺癌(COAD)肿瘤免疫微环境(TIME)中的功能作用以及COAD患者的预后尚未明确。本研究旨在阐明P4HA3在COAD中的免疫作用和预后价值。

方法

通过实验和生物信息学算法分析COAD组织中P4HA3的表达。基于癌症基因组图谱数据库中的COAD患者,我们使用R平台和几个公共数据库,包括GEPIA、TIMER、TISIDB和TCIA,全面评估P4HA3的表达水平是否影响COAD的临床预后、TIME和免疫治疗。

结果

泛癌分析结果表明,与正常组织相比,大多数肿瘤组织中P4HA3的表达存在显著差异。P4HA3在COAD组织中过表达,P4HA3的过表达与COAD患者较差的总生存期和较短的无进展生存期相关。P4HA3的表达与病理分期、T分期、N分期、神经周围浸润和淋巴浸润呈正相关。P4HA3表达水平与免疫细胞浸润及其标志物、免疫调节剂、趋化因子和微卫星状态之间存在显著相关性。此外,在IMvigor210队列中,P4HA3的过表达与较低的免疫治疗反应率相关。

结论

P4HA3的过表达与COAD患者的不良预后密切相关,P4HA3是COAD患者免疫治疗的潜在靶点。

https://cdn.ncbi.nlm.nih.gov/pmc/blobs/e544/10224728/c9bfd8d95399/IJGM-16-1953-g0001.jpg

文献AI研究员

20分钟写一篇综述,助力文献阅读效率提升50倍。

立即体验

用中文搜PubMed

大模型驱动的PubMed中文搜索引擎

马上搜索

文档翻译

学术文献翻译模型,支持多种主流文档格式。

立即体验