Suppr超能文献

根据经合组织测试指南440和456分析,红参及其主要人参皂苷未显示出明显的类固醇生成活性。

KRG and its major ginsenosides do not show distinct steroidogenic activities examined by the OECD test guideline 440 and 456 assays.

作者信息

Lee Namkyu, Lee Ju Hyeong, Won Ji Eun, Lee Youn Ji, Hyun Sun Hee, Yi Yeong-Deuk, In Gyo, Han Hee Dong, Lee YoungJoo

机构信息

Department of Integrative Bioscience and Biotechnology, College of Life Science, Sejong University, Seoul, Republic of Korea.

Department of Immunology, School of Medicine, Konkuk University, Chungcheongbuk-Do, Republic of Korea.

出版信息

J Ginseng Res. 2023 May;47(3):385-389. doi: 10.1016/j.jgr.2022.09.002. Epub 2022 Oct 5.

Abstract

BACKGROUND

Ginseng has been used as a traditional medicine for treatment of many diseases and for general health maintenance. Previously, we showed that ginseng did not demonstrate estrogenic property in ovariectomized mouse model. However, it is still possible that disruption of steroidogenesis leading to indirect hormonal activity.

METHODS

The hormonal activities were examined in compliance with OECD guidelines for detecting endocrine disrupting chemicals: test guideline (TG) No. 456 (an assay method for detecting steroidogenesis property) and TG No. 440 (an short-term screening method for chemicals with uterotrophic property).

RESULTS

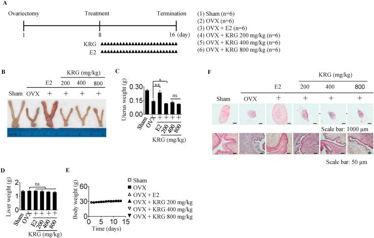
Korean Red Ginseng (KRG) and ginsenosides Rb1, Rg1, and Rg3 did not interfere with estrogen and testosterone hormone synthesis as examined in H295 cells according to TG 456. KRG treatment to ovariectomized mice did not show a significant change in uterine weight. In addition, serum estrogen and testosterone levels were not change by KRG intake.

CONCLUSION

These results clearly demonstrate that there is no steroidogenic activity associated with KRG and no disruption of the hypothalamic-pituitary-gonadal axis by KRG. Additional tests will be performed in pursuit of cellular molecular targets of ginseng to manifest mode of action.

摘要

背景

人参一直被用作治疗多种疾病和维持整体健康的传统药物。此前,我们发现人参在去卵巢小鼠模型中未表现出雌激素特性。然而,仍有可能是类固醇生成的破坏导致了间接的激素活性。

方法

根据经济合作与发展组织(OECD)检测内分泌干扰化学物质的指南对激素活性进行检测:测试指南(TG)第456号(一种检测类固醇生成特性的测定方法)和TG第440号(一种具有子宫营养特性的化学物质的短期筛选方法)。

结果

根据TG 456在H295细胞中检测发现,高丽参(KRG)及人参皂苷Rb1、Rg1和Rg3不干扰雌激素和睾酮的合成。对去卵巢小鼠进行KRG处理后,子宫重量未出现显著变化。此外,摄入KRG后血清雌激素和睾酮水平也未改变。

结论

这些结果清楚地表明,KRG不具有类固醇生成活性,也不会破坏下丘脑 - 垂体 - 性腺轴。为了探究人参的细胞分子靶点以阐明其作用模式,还将进行其他测试。

https://cdn.ncbi.nlm.nih.gov/pmc/blobs/2e4a/10214137/7624e514c180/ga1.jpg

文献AI研究员

20分钟写一篇综述,助力文献阅读效率提升50倍。

立即体验

用中文搜PubMed

大模型驱动的PubMed中文搜索引擎

马上搜索

文档翻译

学术文献翻译模型,支持多种主流文档格式。

立即体验