Suppr超能文献

分子胶降解剂的合理化学设计

Rational Chemical Design of Molecular Glue Degraders.

作者信息

Toriki Ethan S, Papatzimas James W, Nishikawa Kaila, Dovala Dustin, Frank Andreas O, Hesse Matthew J, Dankova Daniela, Song Jae-Geun, Bruce-Smythe Megan, Struble Heidi, Garcia Francisco J, Brittain Scott M, Kile Andrew C, McGregor Lynn M, McKenna Jeffrey M, Tallarico John A, Schirle Markus, Nomura Daniel K

机构信息

Department of Chemistry, University of California, Berkeley, Berkeley, California 94720, United States.

Novartis-Berkeley Translational Chemical Biology Institute, Berkeley, California 94720, United States.

出版信息

ACS Cent Sci. 2023 Apr 11;9(5):915-926. doi: 10.1021/acscentsci.2c01317. eCollection 2023 May 24.

Abstract

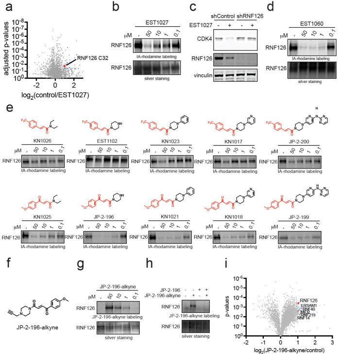
Targeted protein degradation with molecular glue degraders has arisen as a powerful therapeutic modality for eliminating classically undruggable disease-causing proteins through proteasome-mediated degradation. However, we currently lack rational chemical design principles for converting protein-targeting ligands into molecular glue degraders. To overcome this challenge, we sought to identify a transposable chemical handle that would convert protein-targeting ligands into molecular degraders of their corresponding targets. Using the CDK4/6 inhibitor ribociclib as a prototype, we identified a covalent handle that, when appended to the exit vector of ribociclib, induced the proteasome-mediated degradation of CDK4 in cancer cells. Further modification of our initial covalent scaffold led to an improved CDK4 degrader with the development of a but-2-ene-1,4-dione ("fumarate") handle that showed improved interactions with RNF126. Subsequent chemoproteomic profiling revealed interactions of the CDK4 degrader and the optimized fumarate handle with RNF126 as well as additional RING-family E3 ligases. We then transplanted this covalent handle onto a diverse set of protein-targeting ligands to induce the degradation of BRD4, BCR-ABL and c-ABL, PDE5, AR and AR-V7, BTK, LRRK2, HDAC1/3, and SMARCA2/4. Our study undercovers a design strategy for converting protein-targeting ligands into covalent molecular glue degraders.

摘要

分子胶降解剂介导的靶向蛋白质降解已成为一种强大的治疗方式,可通过蛋白酶体介导的降解作用消除传统上难以成药的致病蛋白。然而,目前我们缺乏将蛋白质靶向配体转化为分子胶降解剂的合理化学设计原则。为了克服这一挑战,我们试图找到一种可转移的化学基团,将蛋白质靶向配体转化为其相应靶点的分子降解剂。以CDK4/6抑制剂瑞博西尼为原型,我们确定了一个共价基团,当将其连接到瑞博西尼的出口载体上时,可诱导癌细胞中蛋白酶体介导的CDK4降解。对我们最初的共价支架进行进一步修饰,通过开发丁-2-烯-1,4-二酮(“富马酸酯”)基团,得到了一种改进的CDK4降解剂,该基团与RNF126的相互作用得到了改善。随后的化学蛋白质组学分析揭示了CDK4降解剂和优化的富马酸酯基团与RNF126以及其他RING家族E3连接酶的相互作用。然后,我们将这个共价基团移植到一系列不同的蛋白质靶向配体上,以诱导BRD4、BCR-ABL和c-ABL、PDE5、AR和AR-V7、BTK、LRRK2、HDAC1/3以及SMARCA2/4的降解。我们的研究揭示了一种将蛋白质靶向配体转化为共价分子胶降解剂的设计策略。

https://cdn.ncbi.nlm.nih.gov/pmc/blobs/3d6f/10214506/de9101f0c2e5/oc2c01317_0001.jpg

文献AI研究员

20分钟写一篇综述,助力文献阅读效率提升50倍。

立即体验

用中文搜PubMed

大模型驱动的PubMed中文搜索引擎

马上搜索

文档翻译

学术文献翻译模型,支持多种主流文档格式。

立即体验