Suppr超能文献

通过敲除小鼠研究 TIGIT 对肿瘤的活性。

Studying TIGIT activity against tumors through the generation of knockout mice.

机构信息

The Concern Foundation Laboratories at the Lautenberg Center for Immunology and Cancer Research, Institute for Medical Research Israel Canada (IMRIC), Hebrew University-Hadassah Medical School, Jerusalem, Israel.

The Institute of Dental Sciences, The Hebrew University-Hadassah School of Dental Medicine, Jerusalem, Israel.

出版信息

Oncoimmunology. 2023 May 29;12(1):2217735. doi: 10.1080/2162402X.2023.2217735. eCollection 2023.

Abstract

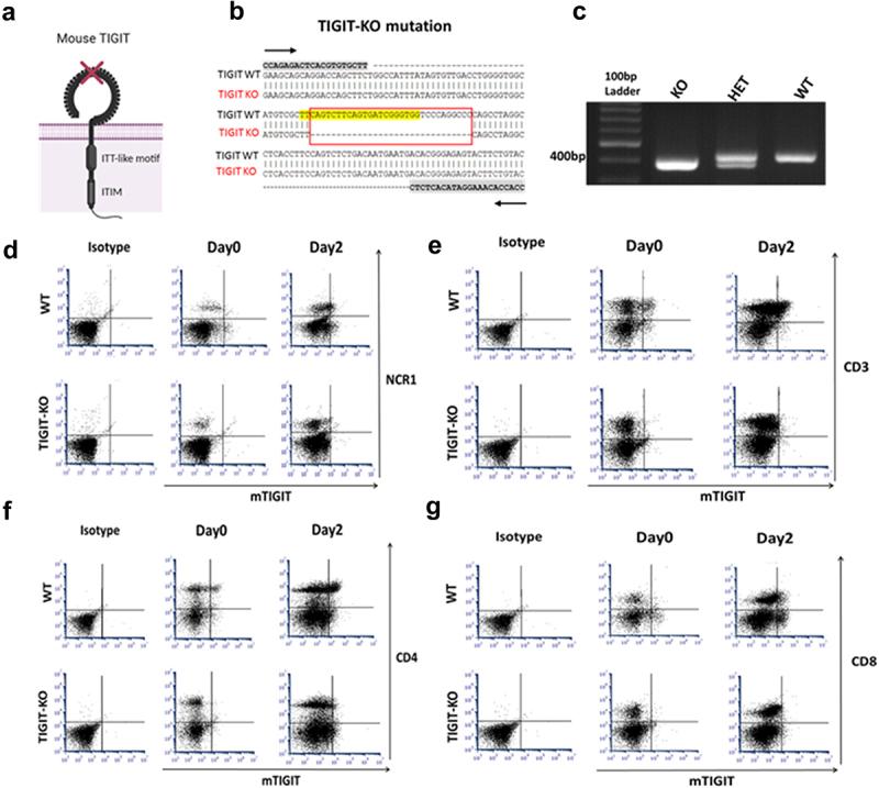
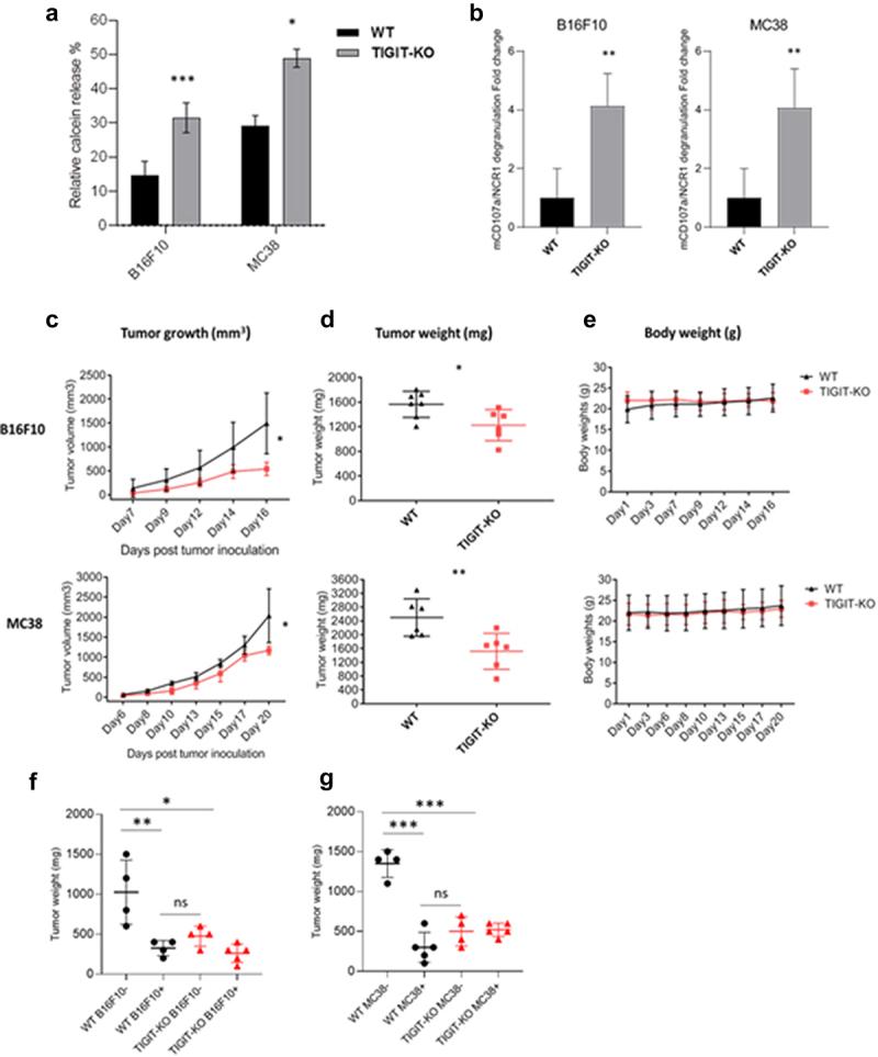
The use of antibodies to block inhibitory receptors, primarily anti-PD1 and CTLA4 (known as checkpoint therapy) revolutionized cancer treatment. However, despite these successes, the majority of cancer patients do not respond to the checkpoint treatment, emphasizing the need for development of additional therapies, which are based on other inhibitory receptors. Human TIGIT is an inhibitory receptor expressed by Natural Killer (NK) and T cells and is mainly known to interact with PVR, Nectin-2, Nectin-3, and Nectin-4. Whether mouse TIGIT interacts with all of these ligands is still unclear. Additionally, the in vivo function of TIGIT against tumors is not completely understood. Here, we demonstrate that mouse TIGIT interacts with and is inhibited by mPVR only. Using CRISPR-Cas9 technology, we generated TIGIT-deficient mice and demonstrated that NK cell cytotoxicity and degranulation against two tumor types were lower in WT mice when compared to the TIGIT KO mice. Moreover, in vivo tumor progression was slower in TIGIT KO than in WT mice. Taken together, our data established that mTIGIT has only one ligand, PVR, and that in the absence of TIGIT tumors are killed better both in vitro and in vivo.

摘要

抗体阻断抑制性受体的应用,主要是抗 PD1 和 CTLA4(称为检查点治疗),彻底改变了癌症治疗。然而,尽管取得了这些成功,大多数癌症患者对检查点治疗没有反应,这强调了需要开发其他治疗方法,这些方法基于其他抑制性受体。人类 TIGIT 是一种由自然杀伤 (NK) 和 T 细胞表达的抑制性受体,主要已知与 PVR、Nectin-2、Nectin-3 和 Nectin-4 相互作用。鼠 TIGIT 是否与所有这些配体相互作用仍不清楚。此外,TIGIT 对肿瘤的体内功能还不完全清楚。在这里,我们证明了鼠 TIGIT 仅与 mPVR 相互作用并被其抑制。使用 CRISPR-Cas9 技术,我们生成了 TIGIT 缺陷型小鼠,并证明与 WT 小鼠相比,两种肿瘤类型的 NK 细胞细胞毒性和脱颗粒作用在 TIGIT KO 小鼠中较低。此外,TIGIT KO 小鼠体内肿瘤进展较慢。总之,我们的数据表明 mTIGIT 只有一个配体 PVR,并且在没有 TIGIT 的情况下,肿瘤在体外和体内都能更好地被杀死。

https://cdn.ncbi.nlm.nih.gov/pmc/blobs/e870/10228407/3e4a6fc3ee9d/KONI_A_2217735_F0001_OC.jpg

文献AI研究员

20分钟写一篇综述,助力文献阅读效率提升50倍。

立即体验

用中文搜PubMed

大模型驱动的PubMed中文搜索引擎

马上搜索

文档翻译

学术文献翻译模型,支持多种主流文档格式。

立即体验