Suppr超能文献

新辅助高热放疗(化疗)治疗软组织肉瘤患者治疗后 T 细胞组成和空间组织对预后的影响。

Prognostic impact of the post-treatment T cell composition and spatial organization in soft tissue sarcoma patients treated with neoadjuvant hyperthermic radio(chemo)therapy.

机构信息

Institute of Immunology, Faculty of Medicine Carl Gustav Carus, Technische Universität (TU) Dresden, Dresden, Germany.

Department of Radiation Oncology, University Hospital Tuebingen, Tuebingen, Germany.

出版信息

Front Immunol. 2023 May 16;14:1185197. doi: 10.3389/fimmu.2023.1185197. eCollection 2023.

Abstract

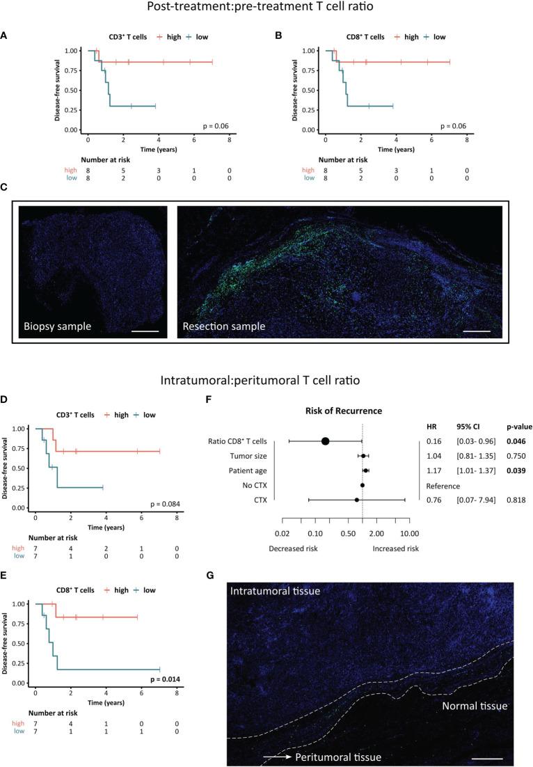
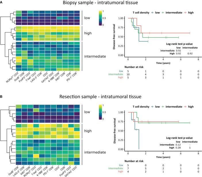
Soft tissue sarcomas (STS) form a heterogeneous group of tumors sharing a mesenchymal origin. Despite good local control of the disease, the occurrence of distant metastases often limits survival of STS patients with localized, high-risk tumors of the extremities. Accumulating evidence suggests a central role for the tumor immune microenvironment in determining the clinical outcome and response to therapy. Thus, it has been reported that STS patients with a high immune signature and especially presence of B cells and tertiary lymphoid structures display improved overall survival and response to checkpoint inhibitor treatment. Here, we explored the effect of curative multimodal therapy on the T cell landscape of STS using multiplex immunohistochemistry. We analyzed the phenotype, frequency, and spatial distribution of STS-infiltrating CD8 T cells by staining for CD8, 4-1BB, Granzyme B, Ki67, PD-1, and LAG-3 as well as CD3 T helper cells using a panel consisting of CD3, T-bet, GATA3, RORγT, FoxP3, and Ki67. All patients received neoadjuvant radiotherapy plus locoregional hyperthermia with or without chemotherapy. While the treatment-naïve biopsy sample allows an analysis of baseline T cell infiltration levels, both intra- and peritumoral areas of the matched resected tissue were analyzed to assess composition and spatial distribution of the T cell compartment and its therapeutic modulation. Generally, post-treatment tissues displayed lower frequencies of CD3 and CD8 T cells. Association with clinical data revealed that higher post-treatment frequencies of peritumoral and intratumoral CD3 T cells and intratumoral PD-1 CD8 T cells were significantly associated with improved disease-free survival (DFS), while these densities had no prognostic significance in the biopsy. Upon spatial analysis, a high ratio of intratumoral to peritumoral CD8 T cells emerged as an independent prognostic marker for longer DFS. These results indicate that the STS T cell landscape is altered by multimodal therapy and may influence the clinical outcome of patients. An enhanced understanding of the STS immune architecture and its modulation by neoadjuvant therapy may pave the way towards novel treatment modalities and improve the long-term clinical outcome of STS patients.

摘要

软组织肉瘤(STS)是一组具有异质性的肿瘤,它们具有间充质起源。尽管疾病的局部控制良好,但远处转移的发生常常限制了四肢局部高风险 STS 患者的生存。越来越多的证据表明,肿瘤免疫微环境在决定临床结果和对治疗的反应方面起着核心作用。因此,据报道,STS 患者具有高免疫特征,特别是存在 B 细胞和三级淋巴结构,显示出更好的总生存率和对检查点抑制剂治疗的反应。在这里,我们使用多重免疫组化探索了根治性多模态治疗对 STS 的 T 细胞景观的影响。我们通过染色 CD8、4-1BB、颗粒酶 B、Ki67、PD-1 和 LAG-3 以及 CD3 T 辅助细胞,分析了 STS 浸润的 CD8 T 细胞的表型、频率和空间分布,该面板由 CD3、T-bet、GATA3、RORγT、FoxP3 和 Ki67 组成。所有患者均接受新辅助放疗加局部区域热疗加或不加化疗。虽然治疗前活检样本允许分析基线 T 细胞浸润水平,但分析了匹配的切除组织的内肿瘤和肿瘤周围区域,以评估 T 细胞区室的组成和空间分布及其治疗调节。一般来说,治疗后组织显示 CD3 和 CD8 T 细胞的频率较低。与临床数据的关联表明,肿瘤周围和肿瘤内 CD3 T 细胞以及肿瘤内 PD-1 CD8 T 细胞的治疗后频率较高与无病生存率(DFS)的改善显著相关,而这些密度在活检中没有预后意义。在空间分析中,肿瘤内与肿瘤周围 CD8 T 细胞的高比值成为 DFS 较长的独立预后标志物。这些结果表明,多模态治疗改变了 STS 的 T 细胞景观,并可能影响患者的临床结果。对 STS 免疫结构及其通过新辅助治疗的调节的深入了解可能为新的治疗方式铺平道路,并改善 STS 患者的长期临床结果。

https://cdn.ncbi.nlm.nih.gov/pmc/blobs/1518/10228739/344a1415d483/fimmu-14-1185197-g001.jpg

文献AI研究员

20分钟写一篇综述,助力文献阅读效率提升50倍。

立即体验

用中文搜PubMed

大模型驱动的PubMed中文搜索引擎

马上搜索

文档翻译

学术文献翻译模型,支持多种主流文档格式。

立即体验