Suppr超能文献

水凝胶-脂质体纳米平台的植入通过诱导铁死亡抑制胶质母细胞瘤复发。

Implantation of hydrogel-liposome nanoplatform inhibits glioblastoma relapse by inducing ferroptosis.

作者信息

Wang Zixiao, Liu Zihao, Wang Shan, Bing Xin, Ji Xiaoshuai, He Dong, Han Min, Wei Yanbang, Wang Chanyue, Xia Qian, Yang Jianqiao, Gao Jiajia, Yin Xianyong, Wang Zhihai, Shang Zehan, Xu Jiacan, Xin Tao, Liu Qian

机构信息

Department of Histology and Embryology, School of Basic Medical Sciences, Shandong University, Jinan 250012, China.

Department of Neurosurgery, Shandong Provincial Hospital, Shandong University, Jinan 250021, China.

出版信息

Asian J Pharm Sci. 2023 May;18(3):100800. doi: 10.1016/j.ajps.2023.100800. Epub 2023 Mar 28.

Abstract

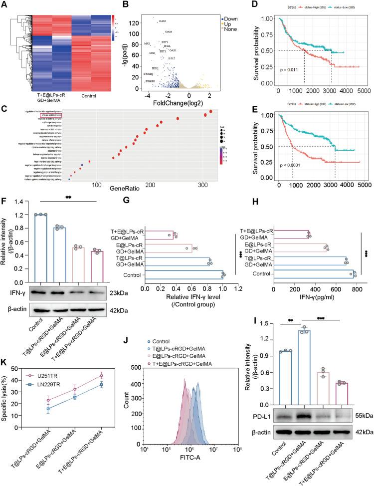
Glioblastoma is acknowledged as the most aggressive cerebral tumor in adults. However, the efficacy of current standard therapy is seriously undermined by drug resistance and suppressive immune microenvironment. Ferroptosis is a recently discovered form of iron-dependent cell death that may have excellent prospect as chemosensitizer. The utilization of ferropotosis inducer Erastin could significantly mediate chemotherapy sensitization of Temozolomide and exert anti-tumor effects in glioblastoma. In this study, a combination of hydrogel-liposome nanoplatform encapsulated with Temozolomide and ferroptosis inducer Erastin was constructed. The αvβ3 integrin-binding peptide cyclic RGD was utilized to modify codelivery system to achieve glioblastoma targeting strategy. As biocompatible drug reservoirs, cross-linked GelMA (gelatin methacrylamide) hydrogel and cRGD-coated liposome realized the sustained release of internal contents. In the modified intracranial tumor resection model, GelMA-liposome system achieved slow release of Temozolomide and Erastin for more than 14 d. The results indicated that nanoplatform (+@LPs-cRGD+GelMA) improved glioblastoma sensitivity to chemotherapeutic temozolomide and exerted satisfactory anti-tumor effects. It was demonstrated that the induction of ferroptosis could be utilized as a therapeutic strategy to overcome drug resistance. Furthermore, transcriptome sequencing was conducted to reveal the underlying mechanism that the nanoplatform (T+E@LPs-cRGD+GelMA) implicated in. It is suggested that GelMA-liposome system participated in the immune response and immunomodulation of glioblastoma via interferon/PD-L1 pathway. Collectively, this study proposed a potential combinatory therapeutic strategy for glioblastoma treatment.

摘要

胶质母细胞瘤被认为是成人中最具侵袭性的脑肿瘤。然而,当前标准疗法的疗效因耐药性和抑制性免疫微环境而受到严重影响。铁死亡是最近发现的一种铁依赖性细胞死亡形式,作为化学增敏剂可能具有良好的前景。铁死亡诱导剂埃拉斯汀的应用可显著介导替莫唑胺的化疗增敏作用,并在胶质母细胞瘤中发挥抗肿瘤作用。在本研究中,构建了一种包裹有替莫唑胺和铁死亡诱导剂埃拉斯汀的水凝胶-脂质体纳米平台。利用αvβ3整合素结合肽环RGD修饰共递送系统,以实现胶质母细胞瘤的靶向策略。作为生物相容性药物载体,交联的甲基丙烯酰化明胶(GelMA)水凝胶和cRGD包被的脂质体实现了内部物质的持续释放。在改良的颅内肿瘤切除模型中,GelMA-脂质体系统实现了替莫唑胺和埃拉斯汀超过14天的缓慢释放。结果表明,纳米平台(+@LPs-cRGD+GelMA)提高了胶质母细胞瘤对化疗药物替莫唑胺的敏感性,并发挥了令人满意的抗肿瘤作用。结果表明,诱导铁死亡可作为克服耐药性的治疗策略。此外,进行了转录组测序,以揭示纳米平台(T+E@LPs-cRGD+GelMA)所涉及的潜在机制。提示GelMA-脂质体系统通过干扰素/PD-L1途径参与胶质母细胞瘤的免疫反应和免疫调节。总的来说,本研究提出了一种潜在的胶质母细胞瘤联合治疗策略。

https://cdn.ncbi.nlm.nih.gov/pmc/blobs/16d3/10232663/464efabc0fe5/ga1.jpg

文献AI研究员

20分钟写一篇综述,助力文献阅读效率提升50倍。

立即体验

用中文搜PubMed

大模型驱动的PubMed中文搜索引擎

马上搜索

文档翻译

学术文献翻译模型,支持多种主流文档格式。

立即体验