Suppr超能文献

用于鉴定透明细胞肾细胞癌中关键长链非编码RNA、信使核糖核酸及潜在药物的综合生物信息学分析

Integrated Bioinformatics Analysis for the Identification of Key lncRNAs, mRNAs, and Potential Drugs in Clear Cell Renal Cell Carcinomas.

作者信息

Liu Sheng, Shi Guanyun, Pan Zhengbo, Cheng Weisong, Xu Linfei, Lin Xingzhang, Lin Yongfeng, Zhang Liming, Ji Guanghua, Lv Xin, Wang Dongguo

机构信息

Department of Urinary Surgery, Taizhou Municipal Hospital Affiliated with Taizhou University, Taizhou, Zhejiang Province, People's Republic of China.

Department of Central Laboratory, Taizhou Municipal Hospital Affiliated with Taizhou University, Taizhou, Zhejiang Province, People's Republic of China.

出版信息

Int J Gen Med. 2023 May 29;16:2063-2080. doi: 10.2147/IJGM.S409711. eCollection 2023.

Abstract

PURPOSE

The overall survival of clear cell renal cell carcinoma (ccRCC) is poor. Markers for early detection and progression could improve disease outcomes. This study aims to reveal the potential pathogenesis of ccRCC by integrative bioinformatics analysis and to further develop new therapeutic strategies.

PATIENTS AND METHODS

RNA-seq data of 530 ccRCC cases in TCGA were downloaded, and a comprehensive analysis was carried out using bioinformatics tools. Another 14 tissue samples were included to verify the expression of selected lncRNAs by qRT-PCR. DGIdb database was used to screen out potential drugs, and molecular docking was used to explore the interaction and mechanism between candidate drugs and targets.

RESULTS

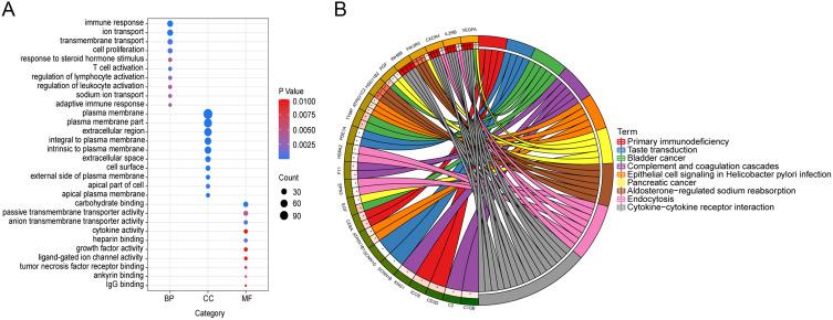
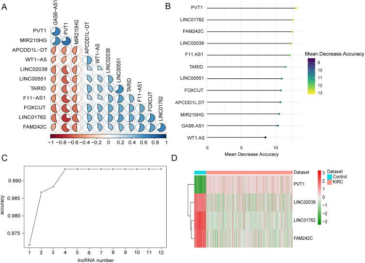
A total of 58 differentially expressed lncRNAs (DElncRNAs) and 660 differentially expressed mRNAs (DEmRNAs) were identified in ccRCC. LINC02038, FAM242C, LINC01762, and PVT1 were identified as the optimal diagnostic lncRNAs, of which PVT1 was significantly correlated with the survival rate of ccRCC. GO analysis of cell components showed that DEmRNAs co-expressed with 4 DElncRNAs were mainly distributed in the extracellular area and the plasma membrane, involved in the transport of metal ions, the transport of proteins across membranes, and the binding of immunoglobulins. Immune infiltration analysis showed that MDSC was the most correlated immune cells with PVT1 and key mRNA SIGLEC8. Validation analysis showed that GABRD, SIGLEC8 and CDKN2A were significantly overexpressed, while ESRRB, ELF5 and UMOD were significantly down-regulated, which was consistent with the expression in our analysis. Furthermore, 84 potential drugs were screened by 6 key mRNAs, of which ABEMACICLIB and RIBOCICLIB were selected for molecular docking with CDKN2A, with stable binding affinity.

CONCLUSION

In summary, 4 key lncRNAs and key mRNAs of ccRCC were identified by integrative bioinformatics analysis. Potential drugs were screened for the treatment of ccRCC, providing a new perspective for disease diagnosis and treatment.

摘要

目的

透明细胞肾细胞癌(ccRCC)的总体生存率较低。早期检测和病情进展的标志物有助于改善疾病预后。本研究旨在通过整合生物信息学分析揭示ccRCC的潜在发病机制,并进一步开发新的治疗策略。

患者与方法

下载了TCGA中530例ccRCC病例的RNA测序数据,并使用生物信息学工具进行了全面分析。另外纳入14个组织样本,通过qRT-PCR验证所选lncRNA的表达。利用DGIdb数据库筛选潜在药物,并通过分子对接探索候选药物与靶点之间的相互作用及机制。

结果

在ccRCC中总共鉴定出58个差异表达的lncRNA(DElncRNA)和660个差异表达的mRNA(DEmRNA)。LINC02038、FAM242C、LINC01762和PVT1被鉴定为最佳诊断lncRNA,其中PVT1与ccRCC的生存率显著相关。细胞成分的GO分析表明,与4个DElncRNA共表达的DEmRNA主要分布在细胞外区域和质膜,参与金属离子转运、蛋白质跨膜转运以及免疫球蛋白结合。免疫浸润分析表明,MDSC是与PVT1和关键mRNA SIGLEC8相关性最高的免疫细胞。验证分析表明,GABRD、SIGLEC8和CDKN2A显著上调,而ESRRB、ELF5和UMOD显著下调,这与我们分析中的表达情况一致。此外,通过6个关键mRNA筛选出84种潜在药物,其中选择ABEMACICLIB和RIBOCICLIB与CDKN2A进行分子对接,具有稳定的结合亲和力。

结论

综上所述,通过整合生物信息学分析鉴定出ccRCC的4个关键lncRNA和关键mRNA。筛选出了用于治疗ccRCC的潜在药物,为疾病的诊断和治疗提供了新的视角。

https://cdn.ncbi.nlm.nih.gov/pmc/blobs/7376/10238222/96df29bd7bc0/IJGM-16-2063-g0001.jpg

文献AI研究员

20分钟写一篇综述,助力文献阅读效率提升50倍。

立即体验

用中文搜PubMed

大模型驱动的PubMed中文搜索引擎

马上搜索

文档翻译

学术文献翻译模型,支持多种主流文档格式。

立即体验