Suppr超能文献

SCCA1/SERPINB3 通过 STAT 依赖性趋化因子产生抑制抗肿瘤免疫并削弱治疗诱导的 T 细胞反应。

SCCA1/SERPINB3 suppresses antitumor immunity and blunts therapy-induced T cell responses via STAT-dependent chemokine production.

机构信息

Department of Radiation Oncology.

Department of Pathology and Immunology.

出版信息

J Clin Invest. 2023 Aug 1;133(15):e163841. doi: 10.1172/JCI163841.

Abstract

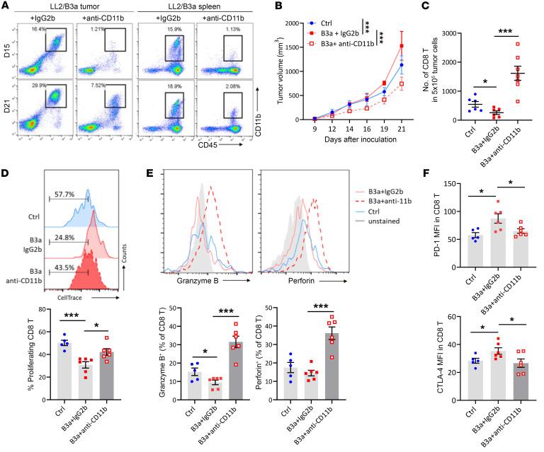
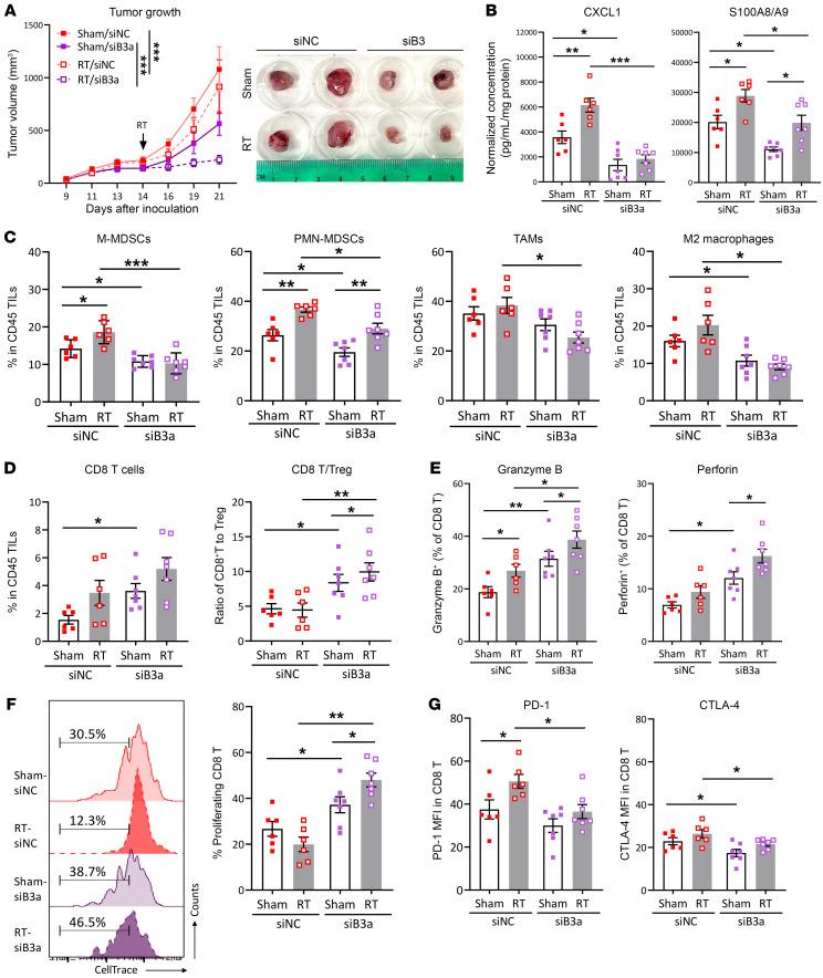
Patients with cancer who have high serum levels of squamous cell carcinoma antigen 1 (SCCA1, now referred to as SERPINB3) commonly experience treatment resistance and have a poor prognosis. Despite being a clinical biomarker, the modulation of SERPINB3 in tumor immunity is poorly understood. We found positive correlations of SERPINB3 with CXCL1, CXCL8 (CXCL8/9), S100A8, and S100A9 (S100A8/A9) myeloid cell infiltration through RNA-Seq analysis of human primary cervical tumors. Induction of SERPINB3 resulted in increased CXCL1/8 and S100A8/A9 expression, which promoted monocyte and myeloid-derived suppressor cell (MDSC) migration in vitro. In mouse models, Serpinb3a tumors showed increased MDSC and tumor-associated macrophage (TAM) infiltration, contributing to T cell inhibition, and this was further augmented upon radiation. Intratumoral knockdown (KD) of Serpinb3a resulted in tumor growth inhibition and reduced CXCL1 and S100A8/A expression and MDSC and M2 macrophage infiltration. These changes led to enhanced cytotoxic T cell function and sensitized tumors to radiotherapy (RT). We further revealed that SERPINB3 promoted STAT-dependent expression of chemokines, whereby inhibition of STAT activation by ruxolitinib or siRNA abrogated CXCL1/8 and S100A8/ A9 expression in SERPINB3 cells. Patients with elevated pretreatment SCCA levels and high phosphorylated STAT3 (p-STAT3) had increased intratumoral CD11b+ myeloid cells compared with patients with low SCCA levels and p-STAT3, who had improved overall survival after RT. These findings provide a preclinical rationale for targeting SERPINB3 in tumors to counteract immunosuppression and improve the response to RT.

摘要

患有血清鳞状细胞癌抗原 1 (SCCA1,现在称为 SERPINB3)水平较高的癌症患者通常会产生治疗抵抗,并且预后不良。尽管 SERPINB3 是一种临床生物标志物,但人们对其在肿瘤免疫中的调节作用了解甚少。通过对人原发性宫颈肿瘤的 RNA-Seq 分析,我们发现 SERPINB3 与 CXCL1、CXCL8(CXCL8/9)、S100A8 和 S100A9(S100A8/A9)髓样细胞浸润呈正相关。诱导 SERPINB3 导致 CXCL1/8 和 S100A8/A9 的表达增加,从而促进单核细胞和髓源性抑制细胞(MDSC)在体外迁移。在小鼠模型中,Serpinb3a 肿瘤显示出增加的 MDSC 和肿瘤相关巨噬细胞(TAM)浸润,导致 T 细胞抑制,并且在辐射后进一步增强。肿瘤内 Serpinb3a 的敲低(KD)导致肿瘤生长抑制,并降低了 CXCL1 和 S100A8/A 的表达以及 MDSC 和 M2 巨噬细胞浸润。这些变化导致细胞毒性 T 细胞功能增强,并使肿瘤对放疗(RT)敏感。我们进一步揭示了 SERPINB3 促进了 STAT 依赖性趋化因子的表达,通过鲁索替尼或 siRNA 抑制 STAT 激活可消除 SERPINB3 细胞中 CXCL1/8 和 S100A8/A9 的表达。与 SCCA 水平低和 p-STAT3 的患者相比,具有高预处理 SCCA 水平和高磷酸化 STAT3(p-STAT3)的患者具有更多的肿瘤内 CD11b+髓样细胞,这些患者在接受 RT 后总体生存率提高。这些发现为在肿瘤中靶向 SERPINB3 以抵消免疫抑制并改善对 RT 的反应提供了临床前依据。

https://cdn.ncbi.nlm.nih.gov/pmc/blobs/22bb/10378164/51b17856bb2b/jci-133-163841-g140.jpg

文献AI研究员

20分钟写一篇综述,助力文献阅读效率提升50倍。

立即体验

用中文搜PubMed

大模型驱动的PubMed中文搜索引擎

马上搜索

文档翻译

学术文献翻译模型,支持多种主流文档格式。

立即体验