Suppr超能文献

载脂蛋白 E-ε4 与睡眠障碍协同作用,加速 Aβ 沉积和 Aβ 相关 tau 播散。

APOE-ε4 synergizes with sleep disruption to accelerate Aβ deposition and Aβ-associated tau seeding and spreading.

出版信息

J Clin Invest. 2023 Jul 17;133(14):e169131. doi: 10.1172/JCI169131.

Abstract

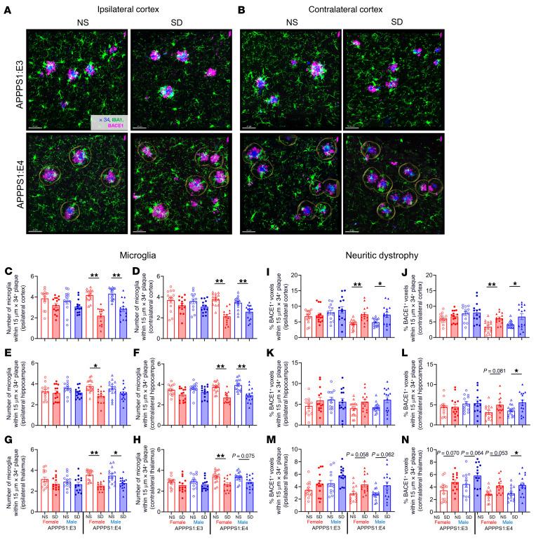
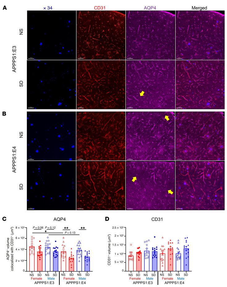
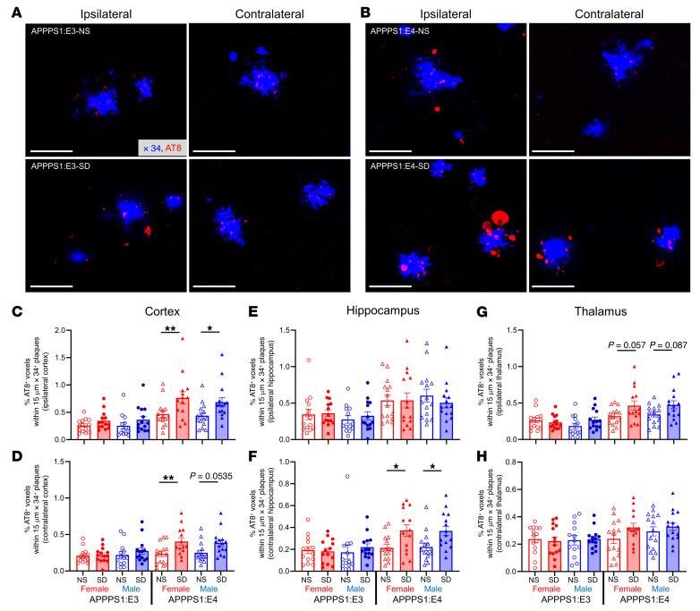
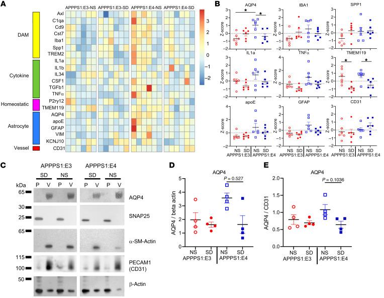
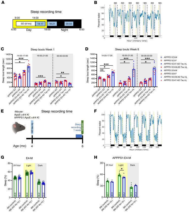
Alzheimer's disease (AD) is the most common cause of dementia. The APOE-ε4 allele of the apolipoprotein E (APOE) gene is the strongest genetic risk factor for late-onset AD. The APOE genotype modulates the effect of sleep disruption on AD risk, suggesting a possible link between apoE and sleep in AD pathogenesis, which is relatively unexplored. We hypothesized that apoE modifies Aβ deposition and Aβ plaque-associated tau seeding and spreading in the form of neuritic plaque-tau (NP-tau) pathology in response to chronic sleep deprivation (SD) in an apoE isoform-dependent fashion. To test this hypothesis, we used APPPS1 mice expressing human APOE-ε3 or -ε4 with or without AD-tau injection. We found that SD in APPPS1 mice significantly increased Aβ deposition and peri-plaque NP-tau pathology in the presence of APOE4 but not APOE3. SD in APPPS1 mice significantly decreased microglial clustering around plaques and aquaporin-4 (AQP4) polarization around blood vessels in the presence of APOE4 but not APOE3. We also found that sleep-deprived APPPS1:E4 mice injected with AD-tau had significantly altered sleep behaviors compared with APPPS1:E3 mice. These findings suggest that the APOE-ε4 genotype is a critical modifier in the development of AD pathology in response to SD.

摘要

阿尔茨海默病(AD)是痴呆症最常见的病因。载脂蛋白 E(APOE)基因的 APOE-ε4 等位基因是晚发性 AD 的最强遗传风险因素。APOE 基因型调节了睡眠中断对 AD 风险的影响,这表明 apoE 和 AD 发病机制中的睡眠之间可能存在联系,但这方面的研究相对较少。我们假设 apoE 以 apoE 亚型依赖的方式修饰 Aβ 沉积和 Aβ 斑块相关的 tau 播种和扩散,表现为神经原纤维缠结-tau(NP-tau)病理学,以应对慢性睡眠剥夺(SD)。为了验证这一假设,我们使用了表达人 APOE-ε3 或 -ε4 的 APPPS1 小鼠,同时或不注射 AD-tau。我们发现,在存在 APOE4 的情况下,APPPS1 小鼠的 SD 显著增加了 Aβ 沉积和斑块周围的 NP-tau 病理学,但在存在 APOE3 的情况下则没有。在存在 APOE4 的情况下,APPPS1 小鼠的 SD 显著减少了斑块周围小胶质细胞的聚集和血管周围水通道蛋白-4(AQP4)的极化,但在存在 APOE3 的情况下则没有。我们还发现,与 APPPS1:E3 小鼠相比,注射 AD-tau 的睡眠剥夺 APPPS1:E4 小鼠的睡眠行为发生了明显改变。这些发现表明,APOE-ε4 基因型是对 SD 反应中 AD 病理学发展的关键修饰因子。

https://cdn.ncbi.nlm.nih.gov/pmc/blobs/f85a/10351966/a4447299eabd/jci-133-169131-g001.jpg

文献AI研究员

20分钟写一篇综述,助力文献阅读效率提升50倍。

立即体验

用中文搜PubMed

大模型驱动的PubMed中文搜索引擎

马上搜索

文档翻译

学术文献翻译模型,支持多种主流文档格式。

立即体验