Suppr超能文献

局部脂肪含量决定单纯性脂肪变性肝脏的整体和局部硬度。

Local fat content determines global and local stiffness in livers with simple steatosis.

作者信息

Li David, Janmey Paul A, Wells Rebecca G

机构信息

Division of Gastroenterology and Hepatology Department of Medicine University of Pennsylvania Philadelphia Pennsylvania USA.

NSF Science and Technology Center for Engineering MechanoBiology University of Pennsylvania Philadelphia Pennsylvania USA.

出版信息

FASEB Bioadv. 2023 Apr 24;5(6):251-261. doi: 10.1096/fba.2022-00134. eCollection 2023 Jun.

Abstract

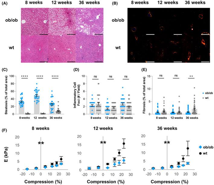
Fat accumulation during liver steatosis precedes inflammation and fibrosis in fatty liver diseases, and is associated with disease progression. Despite a large body of evidence that liver mechanics play a major role in liver disease progression, the effect of fat accumulation by itself on liver mechanics remains unclear. Thus, we conducted ex vivo studies of liver mechanics in rodent models of simple steatosis to isolate and examine the mechanical effects of intrahepatic fat accumulation, and found that fat accumulation softens the liver. Using a novel adaptation of microindentation to permit association of local mechanics with microarchitectural features, we found evidence that the softening of fatty liver results from local softening of fatty regions rather than uniform softening of the liver. These results suggest that fat accumulation itself exerts a softening effect on liver tissue. This, along with the localized heterogeneity of softening within the liver, has implications in what mechanical mechanisms are involved in the progression of liver steatosis to more severe pathologies and disease. Finally, the ability to examine and associate local mechanics with microarchitectural features is potentially applicable to the study of the role of heterogeneous mechanical microenvironments in both other liver pathologies and other organ systems.

摘要

在脂肪性肝病中,肝脏脂肪变性过程中的脂肪积累先于炎症和纤维化,并与疾病进展相关。尽管有大量证据表明肝脏力学在肝病进展中起主要作用,但脂肪积累本身对肝脏力学的影响仍不清楚。因此,我们在单纯脂肪变性的啮齿动物模型中进行了肝脏力学的体外研究,以分离并研究肝内脂肪积累的力学效应,结果发现脂肪积累会使肝脏变软。通过对微压痕技术进行新颖的改进,以将局部力学与微观结构特征联系起来,我们发现有证据表明脂肪肝的变软是由脂肪区域的局部变软而非肝脏的均匀变软所致。这些结果表明,脂肪积累本身会对肝组织产生软化作用。这一点,连同肝脏内软化的局部异质性,对于肝脂肪变性进展为更严重病变和疾病所涉及的力学机制具有重要意义。最后,将局部力学与微观结构特征联系起来进行研究的能力,可能适用于研究异质力学微环境在其他肝脏疾病以及其他器官系统中的作用。

https://cdn.ncbi.nlm.nih.gov/pmc/blobs/9eae/10242205/12a796a33dd0/FBA2-5-251-g005.jpg

相似文献

1
Local fat content determines global and local stiffness in livers with simple steatosis.
FASEB Bioadv. 2023 Apr 24;5(6):251-261. doi: 10.1096/fba.2022-00134. eCollection 2023 Jun.
6
Dynamic mechanical analysis to assess viscoelasticity of liver tissue in a rat model of nonalcoholic fatty liver disease.
Med Eng Phys. 2017 Jun;44:79-86. doi: 10.1016/j.medengphy.2017.02.014. Epub 2017 Mar 9.
7
Hepatocyte vitamin D receptor regulates lipid metabolism and mediates experimental diet-induced steatosis.
J Hepatol. 2016 Oct;65(4):748-757. doi: 10.1016/j.jhep.2016.05.031. Epub 2016 May 28.
9
[Study on the state of macrophage infiltration in the progression of non-alcoholic fatty liver disease induced by high-fat diet in mice].
Zhonghua Gan Zang Bing Za Zhi. 2020 Dec 20;28(12):1042-1047. doi: 10.3760/cma.j.cn501113-20190712-00244.
10
Nonalcoholic Fatty Liver Disease and Staging of Hepatic Fibrosis.
Adv Exp Med Biol. 2024;1460:539-574. doi: 10.1007/978-3-031-63657-8_18.

本文引用的文献

1
Restoration of Bile Duct Injury of Donor Livers During Ex Situ Normothermic Machine Perfusion.
Transplantation. 2023 Jun 1;107(6):e161-e172. doi: 10.1097/TP.0000000000004531. Epub 2023 May 23.
2
Adipose cells and tissues soften with lipid accumulation while in diabetes adipose tissue stiffens.
Sci Rep. 2022 Jun 20;12(1):10325. doi: 10.1038/s41598-022-13324-9.
3
Vasoconstrictor antagonism improves functional and structural vascular alterations and liver damage in rats with early NAFLD.
JHEP Rep. 2021 Nov 25;4(2):100412. doi: 10.1016/j.jhepr.2021.100412. eCollection 2022 Feb.
4
Stiffness is associated with hepatic stellate cell heterogeneity during liver fibrosis.
Am J Physiol Gastrointest Liver Physiol. 2022 Feb 1;322(2):G234-G246. doi: 10.1152/ajpgi.00254.2021. Epub 2021 Dec 23.
5
Loss of Mucosal p32/gC1qR/HABP1 Triggers Energy Deficiency and Impairs Goblet Cell Differentiation in Ulcerative Colitis.
Cell Mol Gastroenterol Hepatol. 2021;12(1):229-250. doi: 10.1016/j.jcmgh.2021.01.017. Epub 2021 Jan 27.
6
Molecular and cellular mechanisms of liver fibrosis and its regression.
Nat Rev Gastroenterol Hepatol. 2021 Mar;18(3):151-166. doi: 10.1038/s41575-020-00372-7. Epub 2020 Oct 30.
7
Creating Complex Polyacrylamide Hydrogel Structures Using 3D Printing with Applications to Mechanobiology.
Macromol Biosci. 2020 Jul;20(7):e2000082. doi: 10.1002/mabi.202000082. Epub 2020 Jun 17.
8
Lipid droplets disrupt mechanosensing in human hepatocytes.
Am J Physiol Gastrointest Liver Physiol. 2020 Jul 1;319(1):G11-G22. doi: 10.1152/ajpgi.00098.2020. Epub 2020 May 28.
10
Epidemiology of chronic liver diseases in the USA in the past three decades.
Gut. 2020 Mar;69(3):564-568. doi: 10.1136/gutjnl-2019-318813. Epub 2019 Jul 31.

文献AI研究员

20分钟写一篇综述,助力文献阅读效率提升50倍。

立即体验

用中文搜PubMed

大模型驱动的PubMed中文搜索引擎

马上搜索

文档翻译

学术文献翻译模型,支持多种主流文档格式。

立即体验