Suppr超能文献

通过靶向白细胞介素-4 至髓样细胞来实现训练免疫以解决脓毒症引起的免疫麻痹。

Resolving sepsis-induced immunoparalysis via trained immunity by targeting interleukin-4 to myeloid cells.

机构信息

Department of Biomedical Engineering, Eindhoven University of Technology, Eindhoven, the Netherlands.

Department of Internal Medicine and Radboud Center for Infectious Diseases (RCI), Radboud University Medical Center, Nijmegen, the Netherlands.

出版信息

Nat Biomed Eng. 2023 Sep;7(9):1097-1112. doi: 10.1038/s41551-023-01050-0. Epub 2023 Jun 8.

Abstract

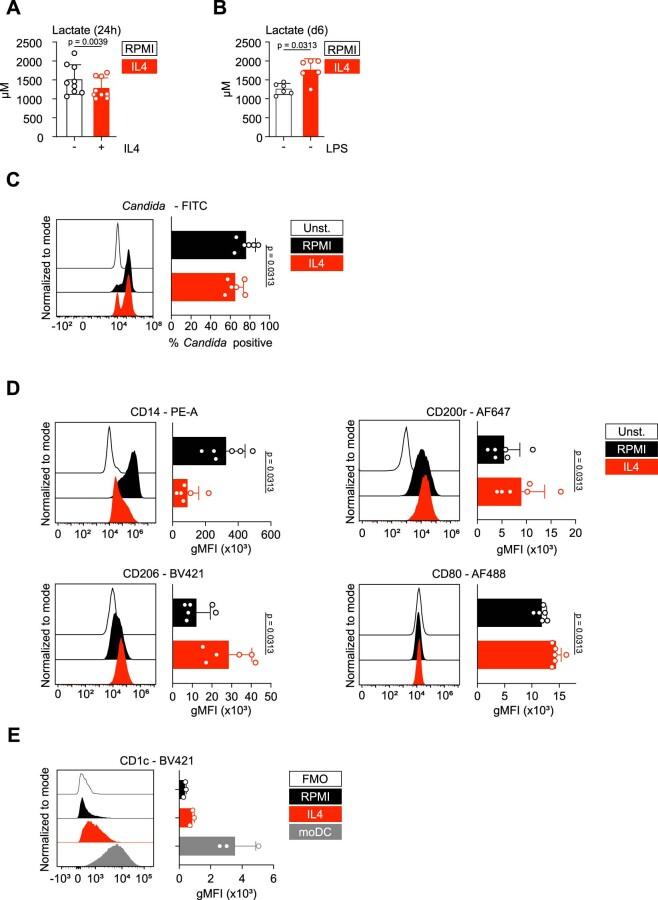
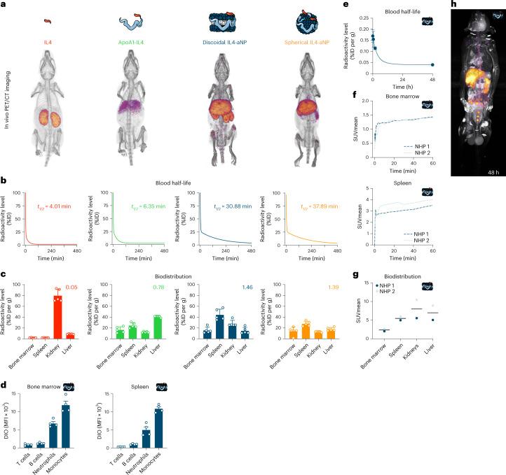
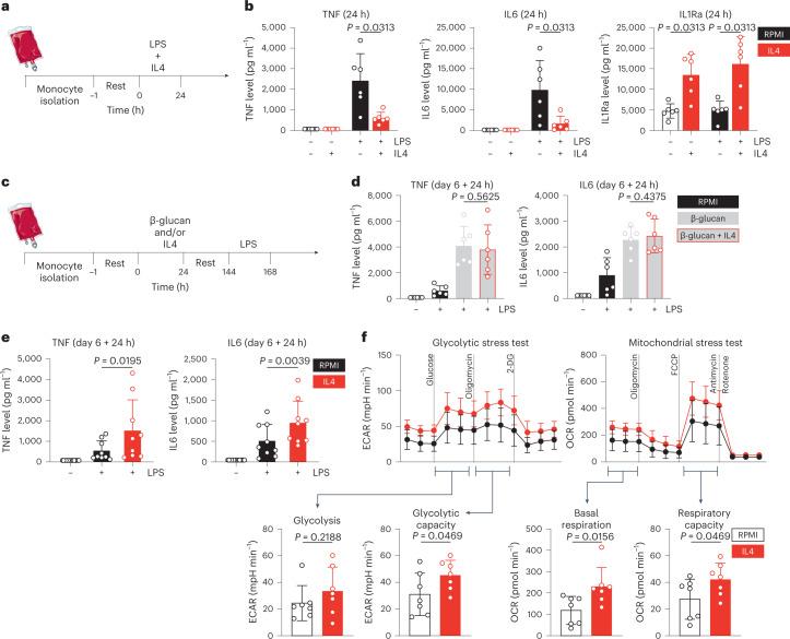
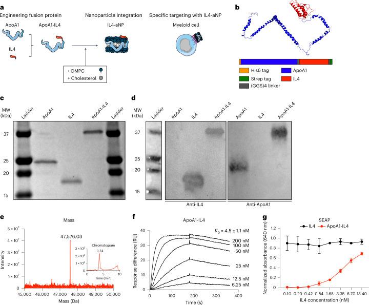
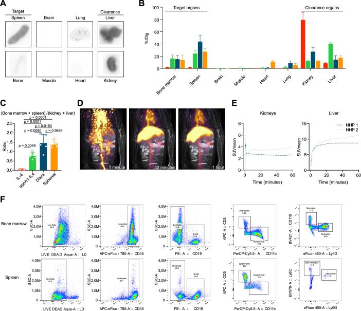
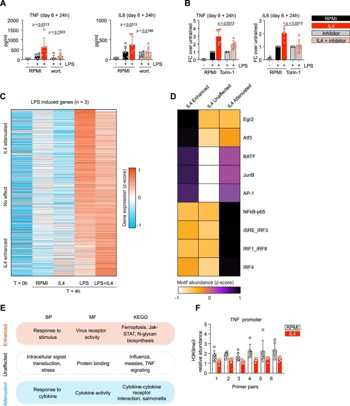
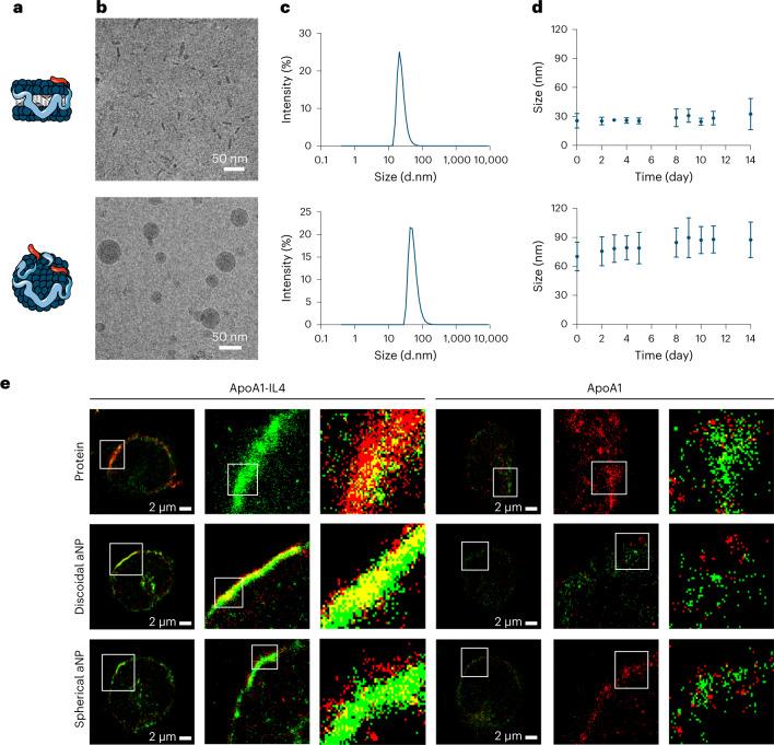
Immunoparalysis is a compensatory and persistent anti-inflammatory response to trauma, sepsis or another serious insult, which increases the risk of opportunistic infections, morbidity and mortality. Here, we show that in cultured primary human monocytes, interleukin-4 (IL4) inhibits acute inflammation, while simultaneously inducing a long-lasting innate immune memory named trained immunity. To take advantage of this paradoxical IL4 feature in vivo, we developed a fusion protein of apolipoprotein A1 (apoA1) and IL4, which integrates into a lipid nanoparticle. In mice and non-human primates, an intravenously injected apoA1-IL4-embedding nanoparticle targets myeloid-cell-rich haematopoietic organs, in particular, the spleen and bone marrow. We subsequently demonstrate that IL4 nanotherapy resolved immunoparalysis in mice with lipopolysaccharide-induced hyperinflammation, as well as in ex vivo human sepsis models and in experimental endotoxemia. Our findings support the translational development of nanoparticle formulations of apoA1-IL4 for the treatment of patients with sepsis at risk of immunoparalysis-induced complications.

摘要

免疫麻痹是一种对创伤、脓毒症或其他严重损伤的代偿性和持续性抗炎反应,增加了机会性感染、发病率和死亡率的风险。在这里,我们表明,在培养的原代人单核细胞中,白细胞介素 4(IL4)抑制急性炎症,同时诱导一种称为训练免疫的持久固有免疫记忆。为了在体内利用这种矛盾的 IL4 特性,我们开发了载脂蛋白 A1(apoA1)和 IL4 的融合蛋白,其整合到脂质纳米颗粒中。在小鼠和非人类灵长类动物中,静脉注射的 apoA1-IL4 嵌入纳米颗粒靶向富含髓样细胞的造血器官,特别是脾脏和骨髓。随后,我们证明 IL4 纳米治疗在脂多糖诱导的过度炎症的小鼠、体外人类脓毒症模型和实验性内毒素血症中缓解了免疫麻痹。我们的研究结果支持开发载脂蛋白 A1-IL4 的纳米颗粒制剂,用于治疗有免疫麻痹引起的并发症风险的脓毒症患者。

https://cdn.ncbi.nlm.nih.gov/pmc/blobs/0d2e/10504080/4a9d3635f0ff/41551_2023_1050_Fig1_HTML.jpg

文献AI研究员

20分钟写一篇综述,助力文献阅读效率提升50倍。

立即体验

用中文搜PubMed

大模型驱动的PubMed中文搜索引擎

马上搜索

文档翻译

学术文献翻译模型,支持多种主流文档格式。

立即体验