Suppr超能文献

针对关注变种具有广泛保护作用的二价 SARS-CoV-2 mRNA 疫苗。

SARS-CoV-2 bivalent mRNA vaccine with broad protection against variants of concern.

机构信息

State Key Laboratory of Respiratory Disease, National Clinical Research Center for Respiratory Disease, Guangzhou Institute of Respiratory Health, the First Affiliated Hospital of Guangzhou Medical University, Guangzhou, China.

Department of Drug Discovery and Development, Argorna Pharmaceuticals Co., Ltd, Guangzhou, China.

出版信息

Front Immunol. 2023 May 24;14:1195299. doi: 10.3389/fimmu.2023.1195299. eCollection 2023.

Abstract

INTRODUCTION

The severe acute respiratory syndrome coronavirus 2 (SARS-CoV-2) Omicron variant has rapidly spread around the globe. With a substantial number of mutations in its Spike protein, the SARS-CoV-2 Omicron variant is prone to immune evasion and led to the reduced efficacy of approved vaccines. Thus, emerging variants have brought new challenges to the prevention of COVID-19 and updated vaccines are urgently needed to provide better protection against the Omicron variant or other highly mutated variants.

MATERIALS AND METHODS

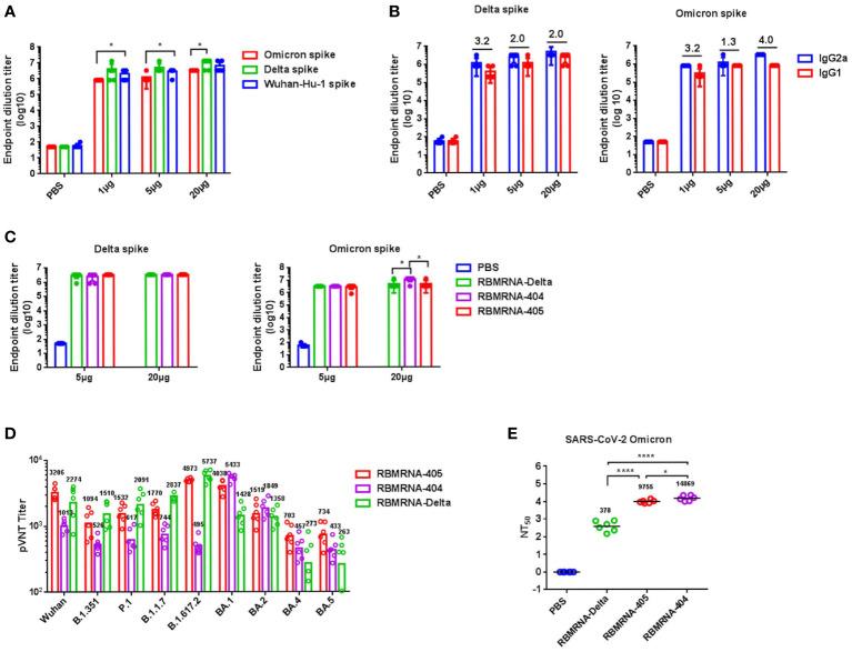
Here, we developed a novel bivalent mRNA vaccine, RBMRNA-405, comprising a 1:1 mix of mRNAs encoding both Delta-derived and Omicron-derived Spike proteins. We evaluated the immunogenicity of RBMRNA-405 in BALB/c mice and compared the antibody response and prophylactic efficacy induced by monovalent Delta or Omicron-specific vaccine with the bivalent RBMRNA-405 vaccine in the SARSCoV-2 variant challenge.

RESULTS

Results showed that the RBMRNA-405 vaccine could generate broader neutralizing antibody responses against both Wuhan-Hu-1 and other SARS-CoV-2 variants, including Delta, Omicron, Alpha, Beta, and Gamma. RBMRNA-405 efficiently blocked infectious viral replication and lung injury in both Omicron- and Delta-challenged K18-ACE2 mice.

CONCLUSION

Our data suggest that RBMRNA-405 is a promising bivalent SARS-CoV-2 vaccine with broad-spectrum efficacy for further clinical development.

摘要

简介

严重急性呼吸综合征冠状病毒 2(SARS-CoV-2)奥密克戎变异株已迅速在全球范围内传播。由于其 Spike 蛋白中有大量突变,SARS-CoV-2 奥密克戎变异株易于免疫逃避,导致已批准疫苗的效力降低。因此,新出现的变异株给 COVID-19 的预防带来了新的挑战,急需更新的疫苗来提供对奥密克戎变异株或其他高度突变变异株更好的保护。

材料与方法

在这里,我们开发了一种新型的二价 mRNA 疫苗 RBMRNA-405,它由编码 Delta 衍生和奥密克戎衍生 Spike 蛋白的 mRNA 以 1:1 的比例混合而成。我们评估了 RBMRNA-405 在 BALB/c 小鼠中的免疫原性,并比较了单价 Delta 或奥密克戎特异性疫苗与 RBMRNA-405 二价疫苗在 SARS-CoV-2 变异株挑战中引起的抗体反应和预防功效。

结果

结果表明,RBMRNA-405 疫苗可针对武汉-Hu-1 和其他 SARS-CoV-2 变体(包括 Delta、Omicron、Alpha、Beta 和 Gamma)产生更广泛的中和抗体反应。RBMRNA-405 可有效阻止奥密克戎和德尔塔挑战的 K18-ACE2 小鼠中的传染性病毒复制和肺损伤。

结论

我们的数据表明,RBMRNA-405 是一种有前途的二价 SARS-CoV-2 疫苗,具有广谱功效,可进一步进行临床开发。

https://cdn.ncbi.nlm.nih.gov/pmc/blobs/f475/10244545/17f2752f24b9/fimmu-14-1195299-g001.jpg

文献AI研究员

20分钟写一篇综述,助力文献阅读效率提升50倍。

立即体验

用中文搜PubMed

大模型驱动的PubMed中文搜索引擎

马上搜索

文档翻译

学术文献翻译模型,支持多种主流文档格式。

立即体验