Suppr超能文献

肺泡 II 型细胞端粒较短与 COVID-19 后合并癌症患者的肺纤维化相关。

Short telomeres in alveolar type II cells associate with lung fibrosis in post COVID-19 patients with cancer.

机构信息

Telomeres and Telomerase Group, Molecular Oncology Program, Spanish National Cancer Centre (CNIO), Madrid E-28029, Spain.

Servicio de Anatomía Patológica, Hospital Universitario Marqués de Valdecilla, Santander 39008, Spain.

出版信息

Aging (Albany NY). 2023 Jun 7;15(11):4625-4641. doi: 10.18632/aging.204755.

Abstract

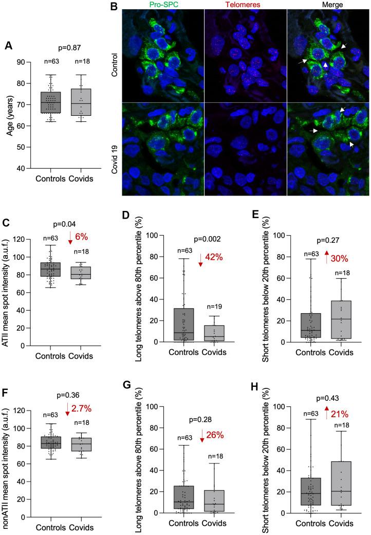
The severe acute respiratory syndrome coronavirus 2 (SARS-CoV-2) is responsible for the coronavirus disease 2019 (COVID-19) pandemic. The severity of COVID-19 increases with each decade of life, a phenomenon that suggest that organismal aging contributes to the fatality of the disease. In this regard, we and others have previously shown that COVID-19 severity correlates with shorter telomeres, a molecular determinant of aging, in patient's leukocytes. Lung injury is a predominant feature of acute SARS-CoV-2 infection that can further progress to lung fibrosis in post-COVID-19 patients. Short or dysfunctional telomeres in Alveolar type II (ATII) cells are sufficient to induce pulmonary fibrosis in mouse and humans. Here, we analyze telomere length and the histopathology of lung biopsies from a cohort of alive post-COVID-19 patients and a cohort of age-matched controls with lung cancer. We found loss of ATII cellularity and shorter telomeres in ATII cells concomitant with a marked increase in fibrotic lung parenchyma remodeling in post- COVID-19 patients compared to controls. These findings reveal a link between presence of short telomeres in ATII cells and long-term lung fibrosis sequel in Post-COVID-19 patients.

摘要

严重急性呼吸综合征冠状病毒 2(SARS-CoV-2)是导致 2019 年冠状病毒病(COVID-19)大流行的罪魁祸首。COVID-19 的严重程度随年龄每增加十年而增加,这一现象表明机体衰老有助于疾病的致死率。在这方面,我们和其他人之前已经表明,COVID-19 的严重程度与患者白细胞中的端粒较短相关,端粒是衰老的分子决定因素。肺损伤是急性 SARS-CoV-2 感染的主要特征,在 COVID-19 后患者中可进一步进展为肺纤维化。肺泡 II 型(ATII)细胞中的短或功能失调的端粒足以在小鼠和人类中诱导肺纤维化。在这里,我们分析了一组存活的 COVID-19 后患者和一组年龄匹配的肺癌对照患者的肺活检中端粒长度和组织病理学。与对照组相比,我们发现 COVID-19 患者的 ATII 细胞数量减少,端粒较短,同时肺实质纤维化重塑明显增加。这些发现揭示了 COVID-19 后患者 ATII 细胞中端粒较短与长期肺纤维化后遗症之间的联系。

https://cdn.ncbi.nlm.nih.gov/pmc/blobs/5391/10292892/4ea679182d62/aging-15-204755-g001.jpg

文献AI研究员

20分钟写一篇综述,助力文献阅读效率提升50倍。

立即体验

用中文搜PubMed

大模型驱动的PubMed中文搜索引擎

马上搜索

文档翻译

学术文献翻译模型,支持多种主流文档格式。

立即体验