Suppr超能文献

ATP2B3 抑制通过 P62-KEAP1-NRF2-HO-1 通路缓解 HT-22 细胞中铁死亡。

ATP2B3 Inhibition Alleviates Erastin-Induced Ferroptosis in HT-22 Cells through the P62-KEAP1-NRF2-HO-1 Pathway.

机构信息

Key Laboratory of Animal Physiology and Biochemistry, Ministry of Agriculture and Rural Affairs, College of Veterinary Medicine, Nanjing Agricultural University, Nanjing 210095, China.

MOE Joint International Research Laboratory of Animal Health & Food Safety, Nanjing Agricultural University, Nanjing 210095, China.

出版信息

Int J Mol Sci. 2023 May 24;24(11):9199. doi: 10.3390/ijms24119199.

Abstract

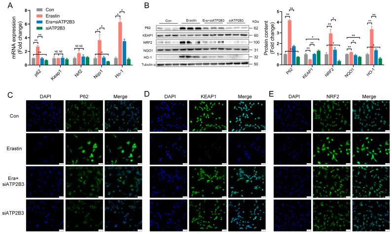
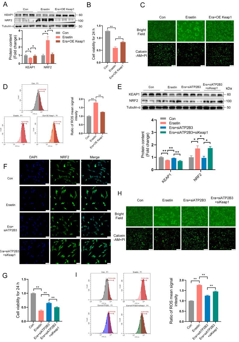
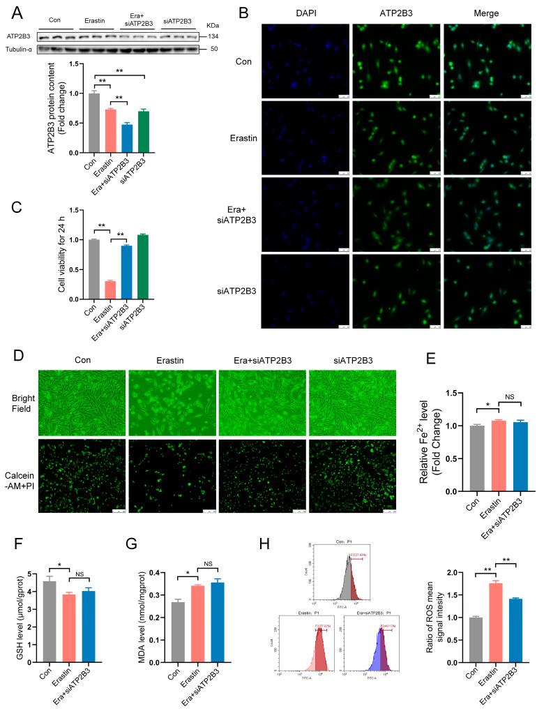
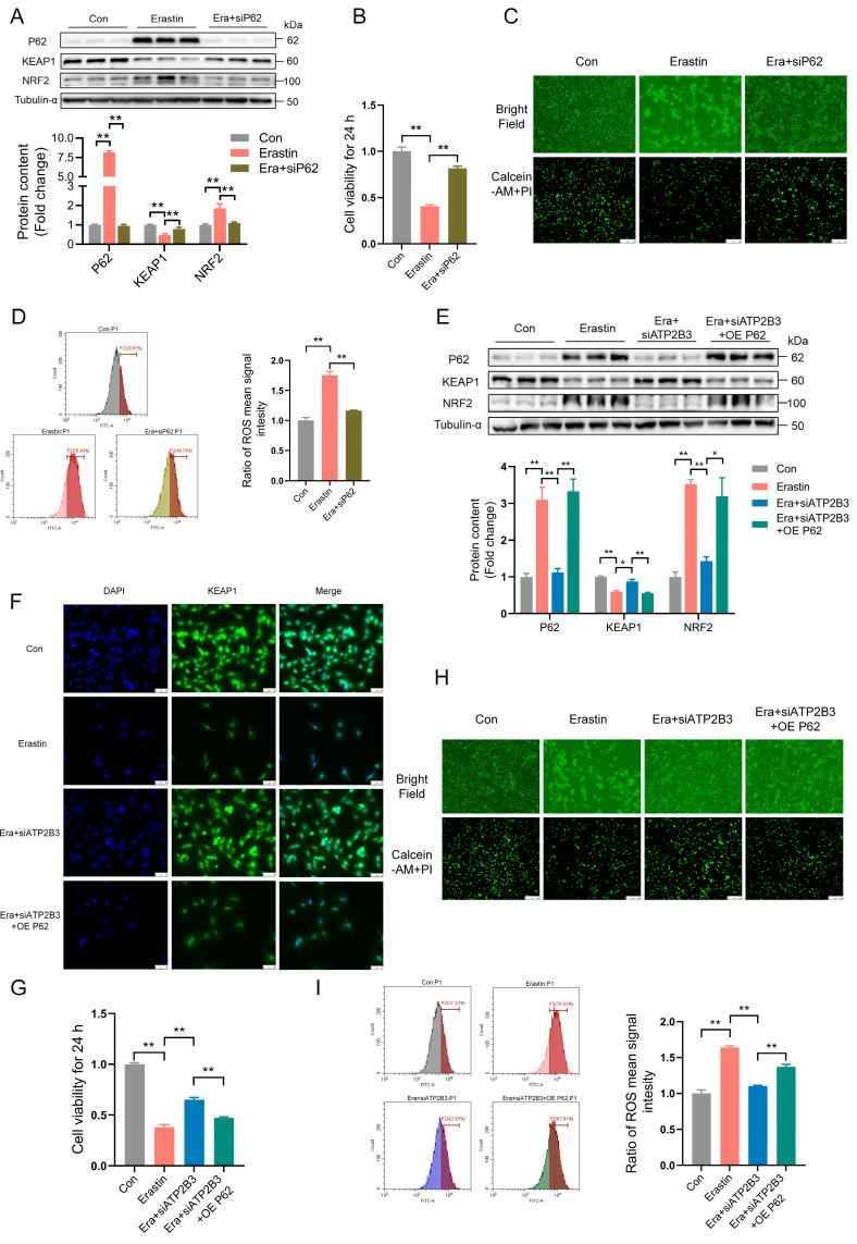
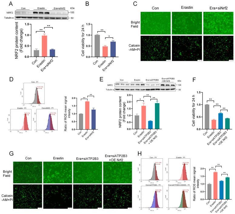
Ferroptosis participates in the occurrence and development of neurological disorders. Modulating ferroptosis may have therapeutic potential in nervous system diseases. Therefore, TMTbased proteomic analysis in HT-22 cells was performed to identify erastin-induced differentially expressed proteins. The calcium-transporting ATP2B3 (ATP2B3) was screened as a target protein. ATP2B3 knockdown markedly alleviated the erastin-induced decrease in cell viability and elevated ROS ( < 0.01) and reversed the up-regulation of oxidative stress-related proteins polyubiquitin-binding protein p62 (P62), nuclear factor erythroid 2-related factor2 (NRF2), heme oxygenase-1 (HO-1), and NAD(P)H quinone oxidoreductase-1 (NQO1) protein expression ( < 0.05 or < 0.01) and the down-regulation of Kelch-like ECH-associated protein 1(KEAP1) protein expression ( < 0.01). Moreover, NRF2 knockdown, P62 inhibition, or KEAP1 overexpression rescued the erastin-induced decrease in cell viability ( < 0.05) and increase in ROS production ( < 0.01) in HT-22 cells, while simultaneous overexpression of NRF2 and P62 and knockdown of KEAP1 partially offset the relief effect of ATP2B3 inhibition. In addition, knockdown of ATP2B3, NRF2, and P62 and overexpression of KEAP1 significantly down-regulated erastin-induced high expression of the HO-1 protein, while HO-1 overexpression reversed the alleviating effects of ATP2B3 inhibition on the erastin-induced decrease in cell viability ( < 0.01) and increase in ROS production ( < 0.01) in HT-22 cells. Taken together, ATP2B3 inhibition mediates the alleviation of erastin-induced ferroptosis in HT-22 cells through the P62-KEAP1-NRF2-HO-1 pathway.

摘要

铁死亡参与神经紊乱的发生和发展。调节铁死亡可能在神经系统疾病中有治疗潜力。因此,进行 HT-22 细胞中的 TMT 基于蛋白质组学分析,以鉴定诱导的差异表达蛋白。钙转运 ATP2B3 (ATP2B3) 被筛选为靶蛋白。ATP2B3 敲低显著减轻了诱导的细胞活力下降,并升高 ROS(<0.01),并逆转了氧化应激相关蛋白多泛素结合蛋白 p62(P62)、核因子红细胞 2 相关因子 2(NRF2)、血红素加氧酶-1(HO-1)和 NAD(P)H 醌氧化还原酶-1(NQO1)蛋白表达的上调(<0.05 或<0.01)和 Kelch 样 ECH 相关蛋白 1(KEAP1)蛋白表达的下调(<0.01)。此外,NRF2 敲低、P62 抑制或 KEAP1 过表达挽救了诱导的 HT-22 细胞活力下降(<0.05)和 ROS 产生增加(<0.01),而同时过表达 NRF2 和 P62 并敲低 KEAP1 部分抵消了 ATP2B3 抑制的缓解作用。此外,ATP2B3、NRF2 和 P62 的敲低和 KEAP1 的过表达显著下调了诱导的 HO-1 蛋白的高表达,而 HO-1 的过表达逆转了 ATP2B3 抑制对诱导的 HT-22 细胞活力下降(<0.01)和 ROS 产生增加(<0.01)的缓解作用。总之,ATP2B3 抑制通过 P62-KEAP1-NRF2-HO-1 通路介导诱导的 HT-22 细胞铁死亡的缓解。

https://cdn.ncbi.nlm.nih.gov/pmc/blobs/0c9e/10252295/0364a4958672/ijms-24-09199-g001.jpg

文献AI研究员

20分钟写一篇综述,助力文献阅读效率提升50倍。

立即体验

用中文搜PubMed

大模型驱动的PubMed中文搜索引擎

马上搜索

文档翻译

学术文献翻译模型,支持多种主流文档格式。

立即体验