Suppr超能文献

阻断胰高血糖素可增加缺乏前胰高血糖素原衍生肽的小鼠的肌肉质量并改变纤维类型组成。

Blockade of glucagon increases muscle mass and alters fiber type composition in mice deficient in proglucagon-derived peptides.

机构信息

Departments of Endocrinology, Diabetes and Metabolism, Fujita Health University School of Medicine, Toyoake, Aichi, Japan.

Yutaka Seino Distinguished Center for Diabetes Research, Kansai Electric Power Medical Research Institute, Kyoto, Kyoto, Japan.

出版信息

J Diabetes Investig. 2023 Sep;14(9):1045-1055. doi: 10.1111/jdi.14032. Epub 2023 Jun 9.

Abstract

AIMS/INTRODUCTION: Glucagon is secreted from pancreatic α-cells and plays an important role in amino acid metabolism in liver. Various animal models deficient in glucagon action show hyper-amino acidemia and α-cell hyperplasia, indicating that glucagon contributes to feedback regulation between the liver and the α-cells. In addition, both insulin and various amino acids, including branched-chain amino acids and alanine, participate in protein synthesis in skeletal muscle. However, the effect of hyperaminoacidemia on skeletal muscle has not been investigated. In the present study, we examined the effect of blockade of glucagon action on skeletal muscle using mice deficient in proglucagon-derived peptides (GCGKO mice).

MATERIALS AND METHODS

Muscles isolated from GCGKO and control mice were analyzed for their morphology, gene expression and metabolites.

RESULTS

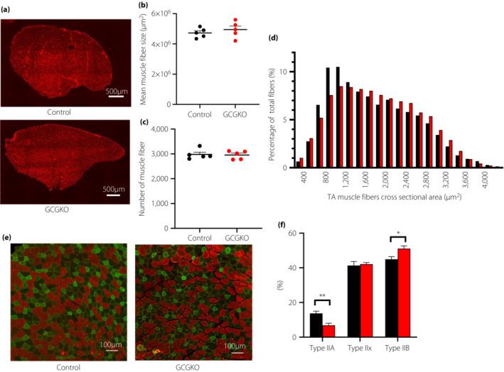
GCGKO mice showed muscle fiber hypertrophy, and a decreased ratio of type IIA and an increased ratio of type IIB fibers in the tibialis anterior. The expression levels of myosin heavy chain (Myh) 7, 2, 1 and myoglobin messenger ribonucleic acid were significantly lower in GCGKO mice than those in control mice in the tibialis anterior. GCGKO mice showed a significantly higher concentration of arginine, asparagine, serine and threonine in the quadriceps femoris muscles, and also alanine, aspartic acid, cysteine, glutamine, glycine and lysine, as well as four amino acids in gastrocnemius muscles.

CONCLUSIONS

These results show that hyperaminoacidemia induced by blockade of glucagon action in mice increases skeletal muscle weight and stimulates slow-to-fast transition in type II fibers of skeletal muscle, mimicking the phenotype of a high-protein diet.

摘要

目的/引言:胰高血糖素由胰岛α细胞分泌,在肝脏氨基酸代谢中发挥重要作用。各种缺乏胰高血糖素作用的动物模型表现出高氨基酸血症和α细胞增生,表明胰高血糖素有助于肝脏和α细胞之间的反馈调节。此外,胰岛素和各种氨基酸,包括支链氨基酸和丙氨酸,都参与骨骼肌中的蛋白质合成。然而,高氨基酸血症对骨骼肌的影响尚未得到研究。在本研究中,我们使用缺乏胰高血糖素前肽的小鼠(GCGKO 小鼠)研究了阻断胰高血糖素作用对骨骼肌的影响。

材料和方法

分析 GCGKO 和对照小鼠分离的肌肉的形态、基因表达和代谢物。

结果

GCGKO 小鼠表现出肌肉纤维肥大,比目鱼肌中的 IIA 型和 IIB 型纤维比例降低。比目鱼肌中肌球蛋白重链(Myh)7、2、1 和肌红蛋白信使核糖核酸的表达水平在 GCGKO 小鼠中明显低于对照小鼠。GCGKO 小鼠股四头肌中的精氨酸、天冬酰胺、丝氨酸和苏氨酸浓度显著升高,而股二头肌中的丙氨酸、天冬氨酸、半胱氨酸、谷氨酰胺、甘氨酸和赖氨酸以及四种氨基酸的浓度也显著升高。

结论

这些结果表明,阻断小鼠胰高血糖素作用引起的高氨基酸血症增加了骨骼肌重量,并刺激了骨骼肌 II 型纤维的慢-快转变,模拟了高蛋白饮食的表型。

https://cdn.ncbi.nlm.nih.gov/pmc/blobs/e6e3/10445200/381a077537cf/JDI-14-1045-g004.jpg

文献AI研究员

20分钟写一篇综述,助力文献阅读效率提升50倍。

立即体验

用中文搜PubMed

大模型驱动的PubMed中文搜索引擎

马上搜索

文档翻译

学术文献翻译模型,支持多种主流文档格式。

立即体验