Suppr超能文献

GepLiver:一个整合的肝脏表达图谱,涵盖了发育阶段和肝脏疾病阶段。

GepLiver: an integrative liver expression atlas spanning developmental stages and liver disease phases.

机构信息

Department of Medical Oncology, Fudan University Shanghai Cancer Center, and Shanghai Key Laboratory of Medical Epigenetics, International Co-laboratory of Medical Epigenetics and Metabolism, Institutes of Biomedical Sciences, Fudan University, Shanghai, 200032, China.

Department of Oncology, Shanghai Medical College, Fudan University, Shanghai, China.

出版信息

Sci Data. 2023 Jun 10;10(1):376. doi: 10.1038/s41597-023-02257-1.

Abstract

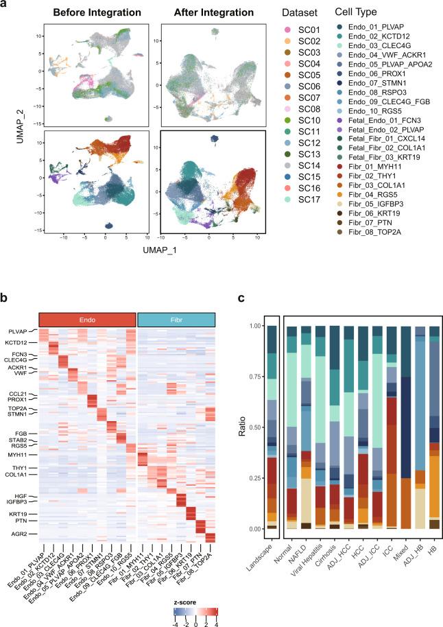
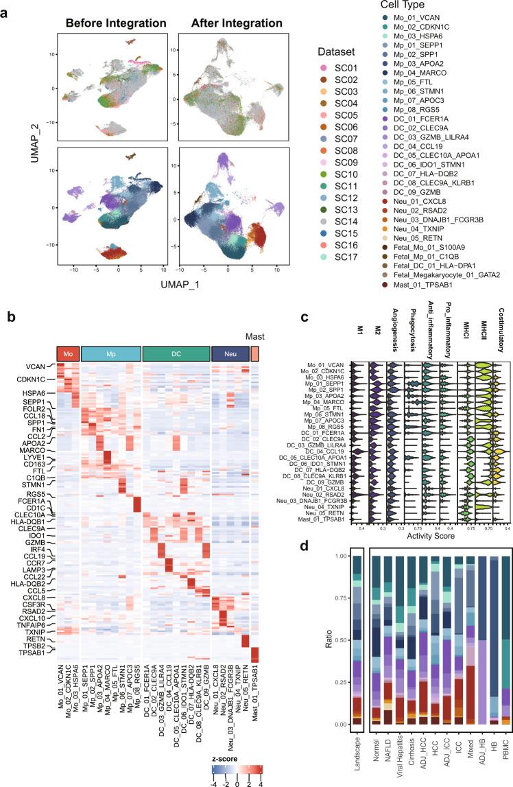
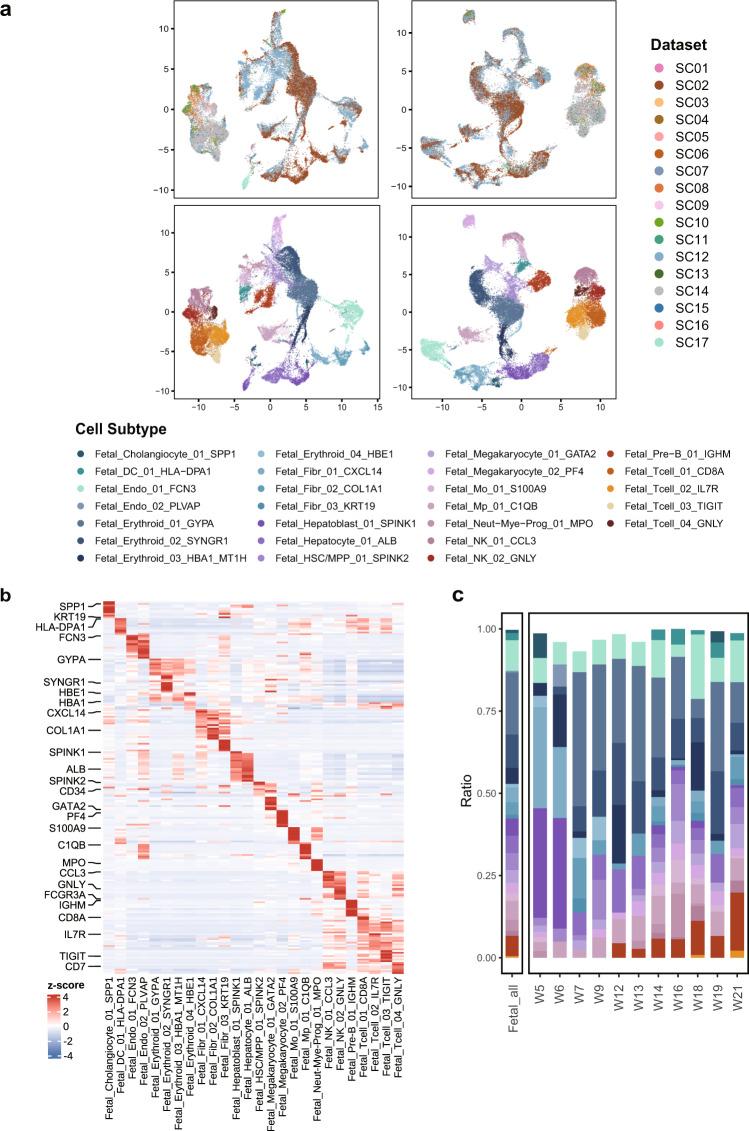
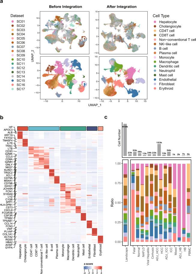
Chronic liver diseases usually developed through stepwise pathological transitions under the persistent risk factors. The molecular changes during liver transitions are pivotal to improve liver diagnostics and therapeutics yet still remain elusive. Cumulative large-scale liver transcriptomic studies have been revealing molecular landscape of various liver conditions at bulk and single-cell resolution, however, neither single experiment nor databases enabled thorough investigations of transcriptomic dynamics along the progression of liver diseases. Here we establish GepLiver, a longitudinal and multidimensional liver expression atlas integrating expression profiles of 2469 human bulk tissues, 492 mouse samples, 409,775 single cells from 347 human samples and 27 liver cell lines spanning 16 liver phenotypes with uniformed processing and annotating methods. Using GepLiver, we have demonstrated dynamic changes of gene expression, cell abundance and crosstalk harboring meaningful biological associations. GepLiver can be applied to explore the evolving expression patterns and transcriptomic features for genes and cell types respectively among liver phenotypes, assisting the investigation of liver transcriptomic dynamics and informing biomarkers and targets for liver diseases.

摘要

慢性肝脏疾病通常在持续存在的风险因素下通过逐步的病理转变发展而来。肝脏转变过程中的分子变化对于改善肝脏诊断和治疗至关重要,但仍难以捉摸。累积的大规模肝脏转录组学研究已经揭示了各种肝脏状况的分子图谱,具有批量和单细胞分辨率,然而,没有单个实验或数据库能够彻底研究沿着肝脏疾病进展的转录组动态。在这里,我们建立了 GepLiver,这是一个纵向的和多维的肝脏表达图谱,整合了 2469 个人类批量组织、492 个小鼠样本、347 个人类样本的 409775 个单细胞和 27 个肝细胞系的表达谱,涵盖了 16 种肝脏表型,具有统一的处理和注释方法。使用 GepLiver,我们已经证明了基因表达、细胞丰度和包含有意义的生物学关联的细胞间串扰的动态变化。GepLiver 可用于分别在肝表型之间探索基因和细胞类型的不断变化的表达模式和转录组特征,有助于研究肝转录组动态,并为肝脏疾病提供生物标志物和治疗靶点。

https://cdn.ncbi.nlm.nih.gov/pmc/blobs/0a50/10257690/96f475575401/41597_2023_2257_Fig1_HTML.jpg

文献AI研究员

20分钟写一篇综述,助力文献阅读效率提升50倍。

立即体验

用中文搜PubMed

大模型驱动的PubMed中文搜索引擎

马上搜索

文档翻译

学术文献翻译模型,支持多种主流文档格式。

立即体验