Suppr超能文献

整合组学研究表明,在携带番茄基因的品系中,miRNA介导的对植物激素水平和防御反应途径的基因调控塑造了其抗性。

Integrating omics reveals that miRNA-guided genetic regulation on plant hormone level and defense response pathways shape resistance to in the tomato gene-carrying line.

作者信息

Liu Guan, Liu Fengjiao, Zhang Dongye, Zhao Tingting, Yang Huanhuan, Jiang Jingbin, Li Jingfu, Zhang He, Xu Xiangyang

机构信息

College of Advanced Agriculture and Ecological Environment, Heilongjiang University, Harbin, China.

State Key Laboratory of Tree Genetics and Breeding, College of Forestry, Northeast Forestry University, Harbin, China.

出版信息

Front Genet. 2023 May 25;14:1158631. doi: 10.3389/fgene.2023.1158631. eCollection 2023.

Abstract

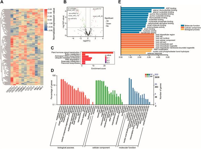
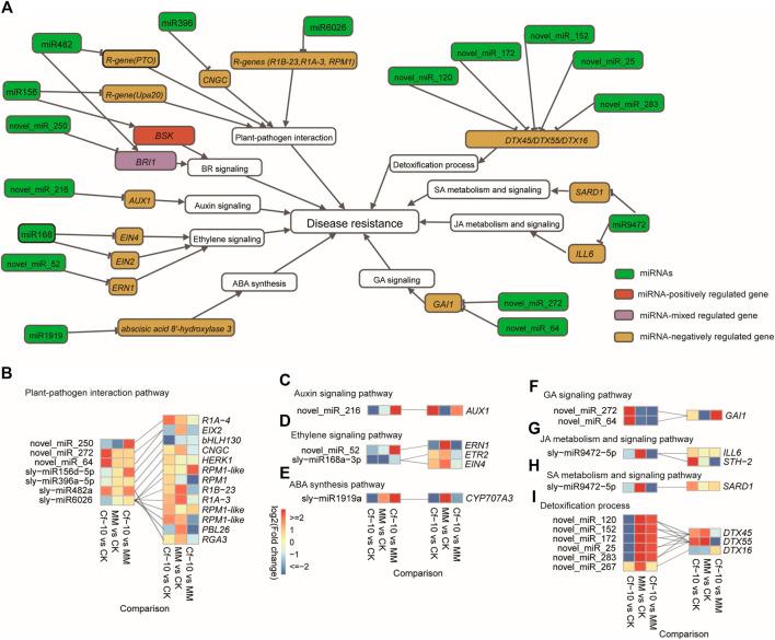
Invasion of causes the most serious diseases affecting the reproduction of tomatoes. -gene-carrying line showed remarkable resistance to . To exploit its defense response mechanism, we performed a multiple-omics profiling of -gene-carrying line and a susceptible line without carrying any resistance genes at non-inoculation and 3 days post-inoculation (dpi) of . We detected 54 differentially expressed miRNAs (DE-miRNAs) between the non-inoculation and 3 dpi in the gene-carrying line, which potentially regulated plant-pathogen interaction pathways and hormone signaling pathways. We also revealed 3,016 differentially expressed genes (DEGs) between the non-inoculated and 3 dpi in the -gene-carrying line whose functions enriched in pathways that were potentially regulated by the DE-miRNAs. Integrating DE-miRNAs, gene expression and plant-hormone metabolites indicated a regulation network where the downregulation of miRNAs at 3 dpi activated crucial resistance genes to trigger host hypersensitive cell death, improved hormone levels and upregulated the receptors/critical responsive transcription factors (TFs) of plant hormones, to shape immunity to the pathogen. Notably, our transcriptome, miRNA and hormone metabolites profiling and qPCR analysis suggested that that the downregulation of miR9472 potentially upregulated the expression of (SARD1), a key regulator for ICS1 (Isochorismate Synthase 1) induction and salicylic acid (SA) synthesis, to improve the level of SA in the -gene-carrying line. Our results exploited potential regulatory network and new pathways underlying the resistance to in -gene-carrying line, providing a more comprehensive genetic circuit and valuable gene targets for modulating resistance to the virus.

摘要

[病原体名称]的侵染会引发影响番茄繁殖的最严重病害。携带[基因名称]基因的品系对[病原体名称]表现出显著抗性。为探究其防御反应机制,我们对携带[基因名称]基因的品系和未携带任何抗性基因的感病品系在未接种及接种[病原体名称]后3天(dpi)进行了多组学分析。我们在携带[基因名称]基因的品系中检测到未接种与3 dpi之间有54个差异表达的miRNA(DE - miRNA),它们可能调控植物 - 病原体相互作用途径和激素信号途径。我们还在携带[基因名称]基因的品系中揭示了未接种与3 dpi之间有3016个差异表达基因(DEG),其功能富集于可能受DE - miRNA调控的途径中。整合DE - miRNA、基因表达和植物激素代谢物表明存在一个调控网络,其中3 dpi时miRNA的下调激活关键抗性基因以触发宿主超敏细胞死亡,提高激素水平并上调植物激素的受体/关键响应转录因子(TF),从而形成对病原体的免疫。值得注意的是,我们的转录组、miRNA和激素代谢物分析以及qPCR分析表明,miR9472的下调可能上调了[基因名称](SARD1)的表达,[基因名称]是ICS1(异分支酸合酶1)诱导和水杨酸(SA)合成的关键调节因子,从而提高了携带[基因名称]基因品系中的SA水平。我们的研究结果揭示了携带[基因名称]基因品系对[病原体名称]抗性潜在的调控网络和新途径,为调节对该病毒的抗性提供了更全面的遗传回路和有价值的基因靶点。

https://cdn.ncbi.nlm.nih.gov/pmc/blobs/d937/10248068/64e1804fac70/fgene-14-1158631-g001.jpg

文献AI研究员

20分钟写一篇综述,助力文献阅读效率提升50倍。

立即体验

用中文搜PubMed

大模型驱动的PubMed中文搜索引擎

马上搜索

文档翻译

学术文献翻译模型,支持多种主流文档格式。

立即体验