Suppr超能文献

FGFR3突变在中国膀胱癌患者中的意义

Significance of the FGFR3 mutation in Chinese patients with bladder cancer.

作者信息

Hao Lanxiang, Fang Jiang, Xu Ran, Liu Shuo, Luo Guangcheng, Wang Xinjun

机构信息

Department of Pathology, Zhongshan Hospital Xiamen University, School of Medicine, Xiamen University, Xiamen, China.

Department of Thyroid and Breast Surgery, Affiliated Hospital of North Sichuan Medical College, Nanchong, China.

出版信息

Transl Androl Urol. 2023 May 31;12(5):761-769. doi: 10.21037/tau-23-247. Epub 2023 May 24.

Abstract

BACKGROUND

Bladder cancer () is the 10th most common malignancy worldwide. The high recurrence rates of lead to significant treatment challenges. With the development of molecular biology techniques, research has shown that gene abnormalities are closely related to the occurrence and development of . This study analyzed the detection results of gene mutations in the tissue samples of patients and explored the relationship between fibroblast growth factor receptor 3 () and the prognosis and recurrence of .

METHODS

This study examined 82 Chinese patients with BC. Of these patients, 34 underwent radical cystectomy (), and 48 underwent transurethral resection with intravesical instillation. In addition, multi-gene panel targeted next-generation sequencing () of the samples was performed.

RESULTS

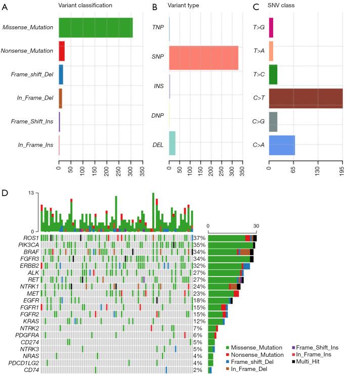
The mutational spectra revealed that was the most common base substitution. Single nucleotide polymorphism () and deletion () were the common variant types in our cohort. The top 10 mutant genes were (37%), (35%), (34%), (34%), (32%), (27%), (27%), (24%), (23%), and (18%). mutations were detected more frequently in non-muscle-invasive bladder cancer (stages 0a, I) patients than in muscle-invasive bladder cancer (stage II, III, and IV) patients. The top 3 altered types of were p.Ser249Cys, p.Tyr375Cys, and p.Arg248Cys.

CONCLUSIONS

This study examined the mutated types and frequency of and the prognosis of Chinese patients with mutations. We hope that our findings will enable clinical individualization strategies for patients to be optimized.

摘要

背景

膀胱癌是全球第10大常见恶性肿瘤。膀胱癌的高复发率导致了重大的治疗挑战。随着分子生物学技术的发展,研究表明基因异常与膀胱癌的发生和发展密切相关。本研究分析了膀胱癌患者组织样本中的基因突变检测结果,探讨成纤维细胞生长因子受体3(FGFR3)与膀胱癌预后及复发的关系。

方法

本研究纳入了82例中国膀胱癌患者。其中,34例行根治性膀胱切除术,48例行经尿道膀胱肿瘤电切术并膀胱灌注治疗。此外,对样本进行了多基因panel靶向二代测序(NGS)。

结果

突变谱显示,C>T是最常见的碱基替换。单核苷酸多态性(SNP)和缺失(DEL)是我们队列中的常见变异类型。前10位突变基因分别是FGFR3(37%)、TP53(35%)、PIK3CA(34%)、HRAS(34%)、RB1(32%)、FGFR2(27%)、KRAS(27%)、ERBB2(24%)、AKT1(23%)和NRAS(18%)。FGFR3突变在非肌层浸润性膀胱癌(0a期、I期)患者中的检测频率高于肌层浸润性膀胱癌(II期、III期和IV期)患者。FGFR3的前3种改变类型为p.Ser249Cys、p.Tyr375Cys和p.Arg248Cys。

结论

本研究检测了中国膀胱癌患者FGFR3的突变类型、频率及FGFR3突变患者的预后。我们希望我们的研究结果能够优化膀胱癌患者的临床个体化策略。

https://cdn.ncbi.nlm.nih.gov/pmc/blobs/2985/10251100/4a53efad7d21/tau-12-05-761-f1.jpg

文献AI研究员

20分钟写一篇综述,助力文献阅读效率提升50倍。

立即体验

用中文搜PubMed

大模型驱动的PubMed中文搜索引擎

马上搜索

文档翻译

学术文献翻译模型,支持多种主流文档格式。

立即体验