Suppr超能文献

Y 染色体毒性不会导致寿命的性别特异性差异。

Y chromosome toxicity does not contribute to sex-specific differences in longevity.

机构信息

Institut de Biologie Valrose, Université Côte d'Azur, CNRS, INSERM, Nice, France.

出版信息

Nat Ecol Evol. 2023 Aug;7(8):1245-1256. doi: 10.1038/s41559-023-02089-7. Epub 2023 Jun 12.

Abstract

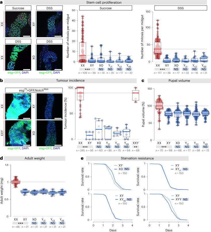
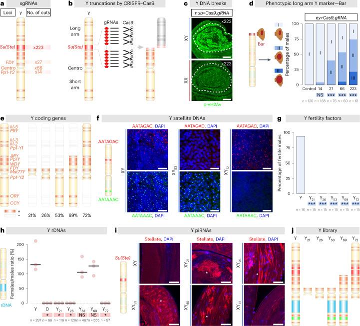
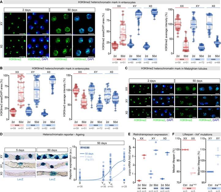
While sex chromosomes carry sex-determining genes, they also often differ from autosomes in size and composition, consisting mainly of silenced heterochromatic repetitive DNA. Even though Y chromosomes show structural heteromorphism, the functional significance of such differences remains elusive. Correlative studies suggest that the amount of Y chromosome heterochromatin might be responsible for several male-specific traits, including sex-specific differences in longevity observed across a wide spectrum of species, including humans. However, experimental models to test this hypothesis have been lacking. Here we use the Drosophila melanogaster Y chromosome to investigate the relevance of sex chromosome heterochromatin in somatic organs in vivo. Using CRISPR-Cas9, we generated a library of Y chromosomes with variable levels of heterochromatin. We show that these different Y chromosomes can disrupt gene silencing in trans, on other chromosomes, by sequestering core components of the heterochromatin machinery. This effect is positively correlated to the level of Y heterochromatin. However, we also find that the ability of the Y chromosome to affect genome-wide heterochromatin does not generate physiological sex differences, including sexual dimorphism in longevity. Instead, we discovered that it is the phenotypic sex, female or male, that controls sex-specific differences in lifespan, rather than the presence of a Y chromosome. Altogether, our findings dismiss the 'toxic Y' hypothesis that postulates that the Y chromosome leads to reduced lifespan in XY individuals.

摘要

虽然性染色体携带性别决定基因,但它们在大小和组成上通常与常染色体不同,主要由沉默的异染色质重复 DNA 组成。尽管 Y 染色体表现出结构异态性,但这些差异的功能意义仍然难以捉摸。相关研究表明,Y 染色体异染色质的数量可能与几个男性特有的特征有关,包括在包括人类在内的广泛物种中观察到的性别特异性寿命差异。然而,缺乏测试这一假设的实验模型。在这里,我们使用黑腹果蝇的 Y 染色体来研究性染色体异染色质在体内体细胞器官中的相关性。我们使用 CRISPR-Cas9 生成了具有不同异染色质水平的 Y 染色体文库。我们表明,这些不同的 Y 染色体可以通过隔离异染色质机制的核心成分,在转座过程中破坏其他染色体上的基因沉默。这种效应与 Y 异染色质的水平呈正相关。然而,我们还发现,Y 染色体影响全基因组异染色质的能力不会产生生理性别差异,包括寿命方面的性别二态性。相反,我们发现是表型性别(雌性或雄性)控制着寿命方面的性别特异性差异,而不是 Y 染色体的存在。总之,我们的研究结果否定了“有毒 Y”假说,该假说认为 Y 染色体导致 XY 个体的寿命缩短。

https://cdn.ncbi.nlm.nih.gov/pmc/blobs/c71d/10406604/a89865a7c1f9/41559_2023_2089_Fig1_HTML.jpg

文献AI研究员

20分钟写一篇综述,助力文献阅读效率提升50倍。

立即体验

用中文搜PubMed

大模型驱动的PubMed中文搜索引擎

马上搜索

文档翻译

学术文献翻译模型,支持多种主流文档格式。

立即体验