Suppr超能文献

在不同代谢条件下,二甲双胍处理子宫内膜癌细胞后癌症和转移相关基因及蛋白表达的变化

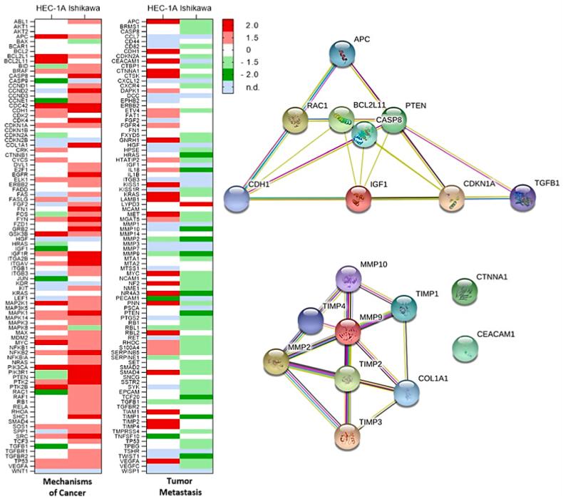
Changes in the expression of cancer- and metastasis-related genes and proteins after metformin treatment under different metabolic conditions in endometrial cancer cells.

作者信息

Lange Carsten, Brüggemann Jana, Thüner Theresa, Jauckus Julia, Strowitzki Thomas, Germeyer Ariane

机构信息

Department of Gynecological Endocrinology and Fertility Disorders, University Women's Hospital, Ruprecht-Karls University of Heidelberg, Im Neuenheimer Feld 440, 69120 Heidelberg, Germany.

出版信息

Heliyon. 2023 May 25;9(6):e16678. doi: 10.1016/j.heliyon.2023.e16678. eCollection 2023 Jun.

Abstract

RESEARCH QUESTION

Hyperinsulinemia and elevated estrogen levels are known risk factors for endometrial cancer (EC) development and are associated with obesity, type 2 diabetes mellitus (T2DM), insulin resistance, among others. Metformin, an insulin-sensitizing drug, displays anti-tumor effects in cancer patients, including EC, but the mechanism of action is still not completely understood. In the present study, the effects of metformin on gene and protein expression were investigated in pre- and postmenopausal EC models in order to identify candidates that are potentially involved in the drug's anti-cancer mechanism.

DESIGN

After treating the cells with metformin (0.1 and 1.0 mmol/L), changes in the expression of >160 cancer- and metastasis-related gene transcripts were evaluated with RNA arrays. A total of 19 genes and 7 proteins were selected for a follow-up expression analysis, including further treatment conditions, in order to evaluate the influence of hyperinsulinemia and hyperglycemia on metformin-induced effects.

RESULTS

Changes in the expression of BCL2L11, CDH1, CDKN1A, COL1A1, PTEN, MMP9 and TIMP2 were analyzed on gene and protein level. The consequences resulting from the detected expression changes as well as the influence of varying environmental influences are discussed in detail. With the presented data, we contribute to a better understanding of the direct anti-cancer activity of metformin as well as its underlying mechanism of action in EC cells.

CONCLUSIONS

Although further research will be necessary to confirm the data, the influence of different environmental settings on metformin-induced effects could be highlighted with the presented data. Additionally, gene and protein regulation were not similar in the pre- and postmenopausal models.

摘要

研究问题

高胰岛素血症和雌激素水平升高是已知的子宫内膜癌(EC)发生的危险因素,与肥胖、2型糖尿病(T2DM)、胰岛素抵抗等有关。二甲双胍是一种胰岛素增敏药物,在包括EC在内的癌症患者中显示出抗肿瘤作用,但其作用机制仍未完全明确。在本研究中,研究了二甲双胍对绝经前和绝经后EC模型中基因和蛋白质表达的影响,以确定可能参与该药物抗癌机制的候选物。

设计

用二甲双胍(0.1和1.0 mmol/L)处理细胞后,用RNA阵列评估160多个与癌症和转移相关的基因转录本表达的变化。总共选择了19个基因和7种蛋白质进行后续表达分析,包括进一步的处理条件,以评估高胰岛素血症和高血糖对二甲双胍诱导作用的影响。

结果

在基因和蛋白质水平上分析了BCL2L11、CDH1、CDKN1A、COL1A1、PTEN、MMP9和TIMP2表达的变化。详细讨论了检测到的表达变化所产生的后果以及不同环境影响的作用。根据所提供的数据,我们有助于更好地理解二甲双胍的直接抗癌活性及其在EC细胞中的潜在作用机制。

结论

尽管需要进一步研究来证实这些数据,但所提供的数据可以突出不同环境条件对二甲双胍诱导作用的影响。此外,绝经前和绝经后模型中的基因和蛋白质调节并不相似。

https://cdn.ncbi.nlm.nih.gov/pmc/blobs/c91b/10258389/671d7f1d9feb/ga1.jpg

文献AI研究员

20分钟写一篇综述,助力文献阅读效率提升50倍。

立即体验

用中文搜PubMed

大模型驱动的PubMed中文搜索引擎

马上搜索

文档翻译

学术文献翻译模型,支持多种主流文档格式。

立即体验