Suppr超能文献

SARS-CoV-2 ORF8 的糖基化、脂结合、CDR 样结构域表明其具有独特的免疫调节作用位点。

Glycosylated, Lipid-Binding, CDR-Like Domains of SARS-CoV-2 ORF8 Indicate Unique Sites of Immune Regulation.

机构信息

Guangdong Provincial Key Laboratory of New Drug Screening, School of Pharmaceutical Sciences, Southern Medical University, Guangzhou, China.

Key Laboratory of Medical Molecular Virology (MOE/NHC/CAMS), School of Basic Medical Sciences, Shanghai Medical College, Biosafety Level 3 Laboratory, Fudan University, Shanghai, China.

出版信息

Microbiol Spectr. 2023 Aug 17;11(4):e0123423. doi: 10.1128/spectrum.01234-23. Epub 2023 Jun 15.

Abstract

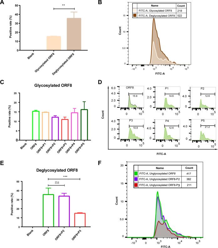
The outbreak of the novel coronavirus SARS-CoV-2 has posed a significant threat to human health and the global economy since the end of 2019. Unfortunately, due to the virus's rapid evolution, preventingand controlling the epidemic remains challenging. The ORF8 protein is a unique accessory protein in SARS-CoV-2 that plays a crucial role in immune regulation, but its molecular details are still largely unknown. In this study, we successfully expressed SARS-CoV-2 ORF8 in mammalian cells and determined its structure using X-ray crystallography at a resolution of 2.3 Å. Our findings reveal several novel features of ORF8. We found that four pairs of disulfide bonds and glycosylation at residue N78 are essential for stabilizing ORF8's protein structure. Additionally, we identified a lipid-binding pocket and three functional loops that tend to form CDR-like domains that may interact with immune-related proteins to regulate the host immune system. On cellular experiments also demonstrated that glycosylation at N78 regulats of ORF8's ability to bind to monocytes cells. These novel features of ORF8 provide structural insights to into its immune-related function and may serve as new targets for developing ORF8-mediated immune regulation inhibitors. COVID-19, caused by the novel coronavirus SARS-CoV-2 virus, has triggered a global outbreak. The virus's continuous mutation increases its infectivity and may be directly related to the immune escape response of viral proteins. In this study, we used X-ray crystallography to determine the structure of SARS-CoV-2 ORF8 protein, a unique accessory protein expressed in mammalian cells, at a resolution of 2.3 Å. Our novel structure reveals important structure details that shed light on ORF8's involvement in immune regulation, including conservation disulfide bonds, a glycosylation site at N78, a lipid-binding pocket, and three functional loops that tend to form CDR-like domains that may interact with immune-related proteins to modulate the host immune system. We also conducted preliminary validation experiments on immune cells. These new insights into ORF8's structure and function provide potential targets for developing inhibitors to block the ORF8-mediated immune regulation between viral protein and host, ultimately contributing to the development of novel therapeutics for COVID-19.

摘要

新型冠状病毒 SARS-CoV-2 的爆发自 2019 年底以来对人类健康和全球经济构成了重大威胁。不幸的是,由于该病毒的快速进化,预防和控制疫情仍然具有挑战性。ORF8 蛋白是 SARS-CoV-2 中一种独特的辅助蛋白,在免疫调节中发挥着关键作用,但它的分子细节在很大程度上仍然未知。在这项研究中,我们成功地在哺乳动物细胞中表达了 SARS-CoV-2 ORF8,并使用 X 射线晶体学在 2.3 Å 的分辨率下确定了其结构。我们的研究结果揭示了 ORF8 的几个新特征。我们发现,四个二硫键对和残基 N78 上的糖基化对于稳定 ORF8 的蛋白质结构至关重要。此外,我们鉴定了一个脂质结合口袋和三个功能环,这些环可能形成 CDR 样结构域,与免疫相关蛋白相互作用,从而调节宿主免疫系统。细胞实验还表明,N78 上的糖基化调节 ORF8 与单核细胞结合的能力。ORF8 的这些新特征为其免疫相关功能提供了结构见解,并可能成为开发 ORF8 介导的免疫调节抑制剂的新靶标。

由新型冠状病毒 SARS-CoV-2 引起的 COVID-19 引发了全球疫情。病毒的持续突变增加了其感染力,可能与病毒蛋白的免疫逃逸反应直接相关。在这项研究中,我们使用 X 射线晶体学以 2.3 Å 的分辨率确定了 SARS-CoV-2 ORF8 蛋白的结构,该蛋白是在哺乳动物细胞中表达的一种独特的辅助蛋白。我们的新结构揭示了重要的结构细节,这些细节阐明了 ORF8 参与免疫调节的机制,包括保守的二硫键、N78 上的糖基化位点、一个脂质结合口袋和三个功能环,这些环可能形成 CDR 样结构域,与免疫相关蛋白相互作用,从而调节宿主免疫系统。我们还在免疫细胞上进行了初步验证实验。这些对 ORF8 结构和功能的新见解为开发抑制剂提供了潜在的靶点,以阻断病毒蛋白与宿主之间的 ORF8 介导的免疫调节,最终为 COVID-19 的新型治疗方法的发展做出贡献。

https://cdn.ncbi.nlm.nih.gov/pmc/blobs/d639/10434001/e03543f60eb2/spectrum.01234-23-f001.jpg

文献AI研究员

20分钟写一篇综述,助力文献阅读效率提升50倍。

立即体验

用中文搜PubMed

大模型驱动的PubMed中文搜索引擎

马上搜索

文档翻译

学术文献翻译模型,支持多种主流文档格式。

立即体验