Suppr超能文献

从奥密克戎突破性感染个体中发现并鉴定出针对多种变异株的强效 SARS-CoV-2 中和抗体。

Discovery and characterization of potent pan-variant SARS-CoV-2 neutralizing antibodies from individuals with Omicron breakthrough infection.

机构信息

State Key Laboratory of Medicinal Chemical Biology and College of Life Sciences, Nankai University, 38 Tongyan Road, Tianjin, 300071, China.

State Key Laboratory of Experimental Hematology, National Clinical Research Center for Blood Diseases, Haihe Laboratory of Cell Ecosystem, Institute of Hematology & Blood Diseases Hospital, Chinese Academy of Medical Sciences & Peking Union Medical College, Tianjin, 300020, China.

出版信息

Nat Commun. 2023 Jun 15;14(1):3537. doi: 10.1038/s41467-023-39267-x.

Abstract

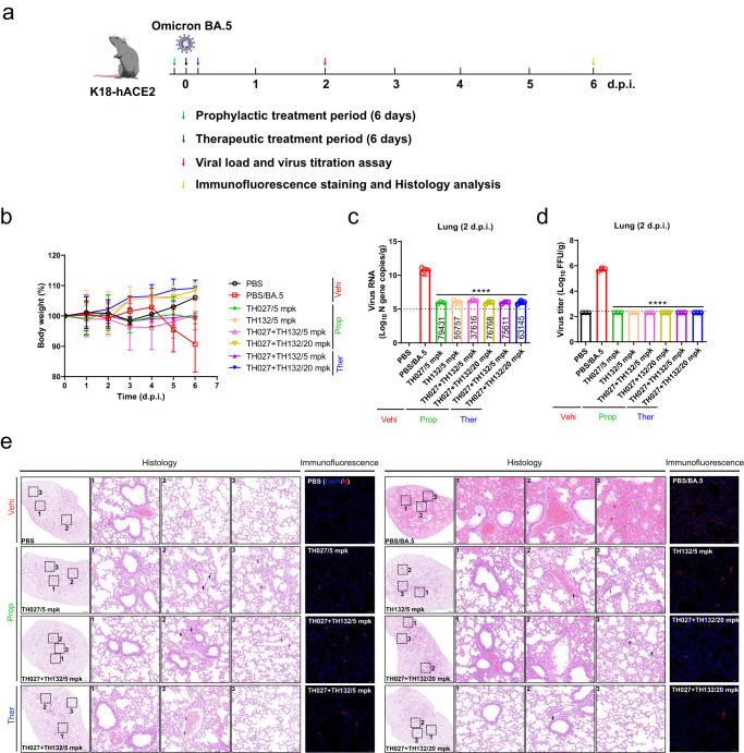
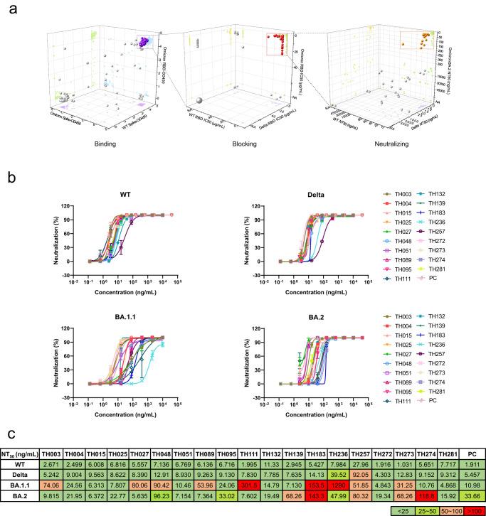
The SARS-CoV-2 Omicron variant evades most currently approved neutralizing antibodies (nAbs) and caused drastic decrease of plasma neutralizing activity elicited by vaccination or prior infection, urging the need for the development of pan-variant antivirals. Breakthrough infection induces a hybrid immunological response with potentially broad, potent and durable protection against variants, therefore, convalescent plasma from breakthrough infection may provide a broadened repertoire for identifying elite nAbs. We performed single-cell RNA sequencing (scRNA-seq) and BCR sequencing (scBCR-seq) of B cells from BA.1 breakthrough-infected patients who received 2 or 3 previous doses of inactivated vaccine. Elite nAbs, mainly derived from the IGHV2-5 and IGHV3-66/53 germlines, showed potent neutralizing activity across Wuhan-Hu-1, Delta, Omicron sublineages BA.1 and BA.2 at picomolar NT values. Cryo-EM analysis revealed diverse modes of spike recognition and guides the design of cocktail therapy. A single injection of paired antibodies cocktail provided potent protection in the K18-hACE2 transgenic female mouse model of SARS-CoV-2 infection.

摘要

SARS-CoV-2 的奥密克戎变异株逃避了大多数目前批准的中和抗体(nAbs),并导致接种疫苗或先前感染引起的血浆中和活性急剧下降,迫切需要开发泛变异抗病毒药物。突破性感染会引起混合免疫反应,可能对变异株产生广泛、有效和持久的保护作用,因此,来自突破性感染的恢复期血浆可能为鉴定精英 nAbs 提供更广泛的组合。我们对接受过 2 或 3 剂灭活疫苗的 BA.1 突破性感染患者的 B 细胞进行了单细胞 RNA 测序(scRNA-seq)和 BCR 测序(scBCR-seq)。精英 nAbs 主要来自 IGHV2-5 和 IGHV3-66/53 胚系,在皮摩尔 NT 值下对武汉-Hu-1、Delta、Omicron 亚系 BA.1 和 BA.2 显示出强大的中和活性。冷冻电镜分析揭示了刺突识别的多种模式,并指导了鸡尾酒疗法的设计。单次注射配对抗体鸡尾酒在 SARS-CoV-2 感染的 K18-hACE2 转基因雌性小鼠模型中提供了强大的保护作用。

https://cdn.ncbi.nlm.nih.gov/pmc/blobs/c3f0/10272138/75de6884cdc9/41467_2023_39267_Fig1_HTML.jpg

文献AI研究员

20分钟写一篇综述,助力文献阅读效率提升50倍。

立即体验

用中文搜PubMed

大模型驱动的PubMed中文搜索引擎

马上搜索

文档翻译

学术文献翻译模型,支持多种主流文档格式。

立即体验