Suppr超能文献

一种基于癌相关成纤维细胞的新型标志物可预测肺腺癌的预后和免疫治疗反应。

A novel signature predicts prognosis and immunotherapy in lung adenocarcinoma based on cancer-associated fibroblasts.

机构信息

Department of Thoracic Surgery, The First Affiliated Hospital of Nanjing Medical University, Nanjing, China.

Clinical Medical College, Southwest Medical University, Luzhou, China.

出版信息

Front Immunol. 2023 May 31;14:1201573. doi: 10.3389/fimmu.2023.1201573. eCollection 2023.

Abstract

BACKGROUND

Extensive research has established the significant correlations between cancer-associated fibroblasts (CAFs) and various stages of cancer development, including initiation, angiogenesis, progression, and resistance to therapy. In this study, we aimed to investigate the characteristics of CAFs in lung adenocarcinoma (LUAD) and develop a risk signature to predict the prognosis of patients with LUAD.

METHODS

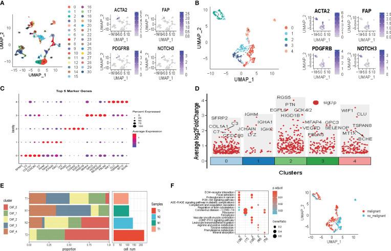
We obtained single-cell RNA sequencing (scRNA-seq) and bulk RNA-seq data from the public database. The Seurat R package was used to process the scRNA-seq data and identify CAF clusters based on several biomarkers. CAF-related prognostic genes were further identified using univariate Cox regression analysis. To reduce the number of genes, Lasso regression was performed, and a risk signature was established. A novel nomogram that incorporated the risk signature and clinicopathological features was developed to predict the clinical applicability of the model. Additionally, we conducted immune landscape and immunotherapy responsiveness analyses. Finally, we performed experiments to verify the functions of EXO1 in LUAD.

RESULTS

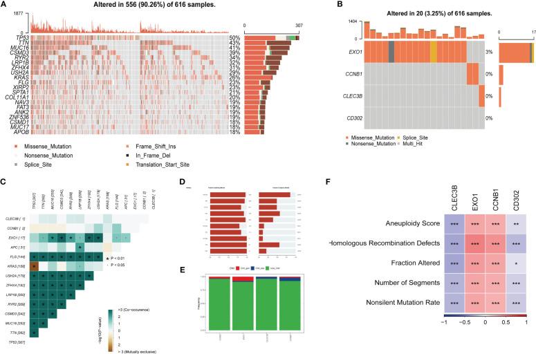
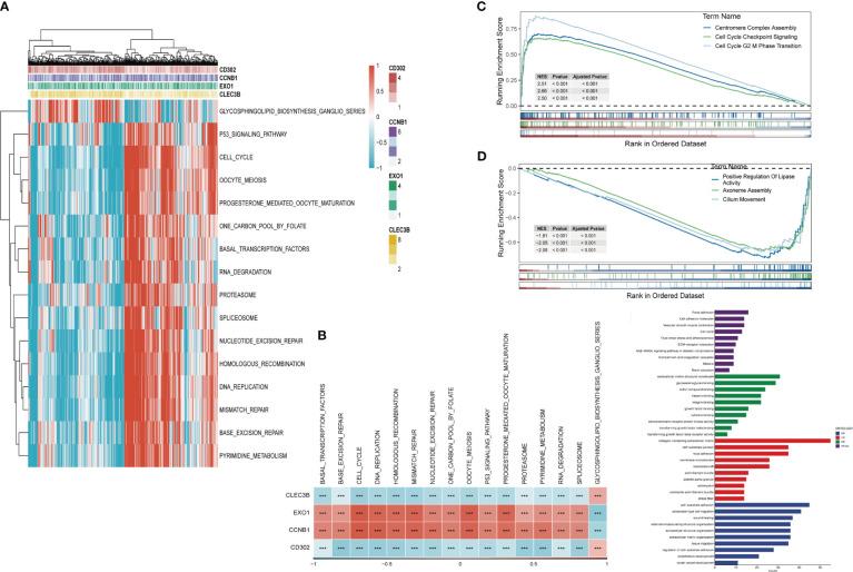
We identified 5 CAF clusters in LUAD using scRNA-seq data, of which 3 clusters were significantly associated with prognosis in LUAD. A total of 492 genes were found to be significantly linked to CAF clusters from 1731 DEGs and were used to construct a risk signature. Moreover, our immune landscape exploration revealed that the risk signature was significantly related to immune scores, and its ability to predict responsiveness to immunotherapy was confirmed. Furthermore, a novel nomogram incorporating the risk signature and clinicopathological features showed excellent clinical applicability. Finally, we verified the functions of EXP1 in LUAD through experiments.

CONCLUSIONS

The risk signature has proven to be an excellent predictor of LUAD prognosis, stratifying patients more appropriately and precisely predicting immunotherapy responsiveness. The comprehensive characterization of LUAD based on the CAF signature can predict the response of LUAD to immunotherapy, thus offering fresh perspectives into the management of LUAD patients. Our study ultimately confirms the role of EXP1 in facilitating the invasion and growth of tumor cells in LUAD. Nevertheless, further validation can be achieved by conducting experiments.

摘要

背景

大量研究已经证实癌症相关成纤维细胞(CAFs)与癌症发展的各个阶段之间存在显著关联,包括起始、血管生成、进展和对治疗的抵抗。在这项研究中,我们旨在研究肺腺癌(LUAD)中 CAF 的特征,并开发一种风险签名来预测 LUAD 患者的预后。

方法

我们从公共数据库中获得了单细胞 RNA 测序(scRNA-seq)和批量 RNA-seq 数据。使用 Seurat R 包处理 scRNA-seq 数据,并基于几个生物标志物识别 CAF 簇。使用单变量 Cox 回归分析进一步确定与 CAF 相关的预后基因。为了减少基因数量,进行了 Lasso 回归,并建立了风险签名。建立了一个新的列线图,该列线图结合了风险签名和临床病理特征,用于预测模型的临床适用性。此外,我们进行了免疫景观和免疫治疗反应性分析。最后,我们进行了实验来验证 EXO1 在 LUAD 中的功能。

结果

我们使用 scRNA-seq 数据识别出 LUAD 中的 5 个 CAF 簇,其中 3 个簇与 LUAD 的预后显著相关。从 1731 个 DEGs 中发现了 492 个与 CAF 簇显著相关的基因,用于构建风险签名。此外,我们的免疫景观探索表明,风险签名与免疫评分显著相关,并证实了其预测免疫治疗反应性的能力。此外,结合风险签名和临床病理特征的新列线图显示出优异的临床适用性。最后,我们通过实验验证了 EXP1 在 LUAD 中的功能。

结论

风险签名已被证明是 LUAD 预后的优秀预测指标,能够更准确地对患者进行分层,并更准确地预测免疫治疗反应性。基于 CAF 特征的 LUAD 的全面特征可以预测 LUAD 对免疫治疗的反应,从而为 LUAD 患者的管理提供新的视角。我们的研究最终证实了 EXP1 在促进 LUAD 肿瘤细胞侵袭和生长中的作用。然而,通过进行实验可以进一步验证。

https://cdn.ncbi.nlm.nih.gov/pmc/blobs/4c6e/10264584/ddae13c8f0ce/fimmu-14-1201573-g001.jpg

文献AI研究员

20分钟写一篇综述,助力文献阅读效率提升50倍。

立即体验

用中文搜PubMed

大模型驱动的PubMed中文搜索引擎

马上搜索

文档翻译

学术文献翻译模型,支持多种主流文档格式。

立即体验