Suppr超能文献

一种组织蛋白酶 C 样蛋白酶介导分泌蛋白的翻译后修饰,以实现最佳的入侵和逸出。

A cathepsin C-like protease mediates the post-translation modification of secretory proteins for optimal invasion and egress.

机构信息

Department of Biological Sciences, Clemson University , Clemson, South Carolina, USA.

Center for Tropical and Emerging Global Diseases, University of Georgia , Athens, Georgia, USA.

出版信息

mBio. 2023 Aug 31;14(4):e0017423. doi: 10.1128/mbio.00174-23. Epub 2023 Jun 16.

Abstract

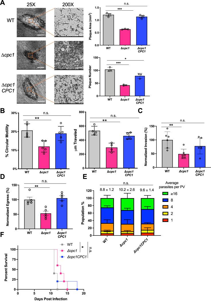
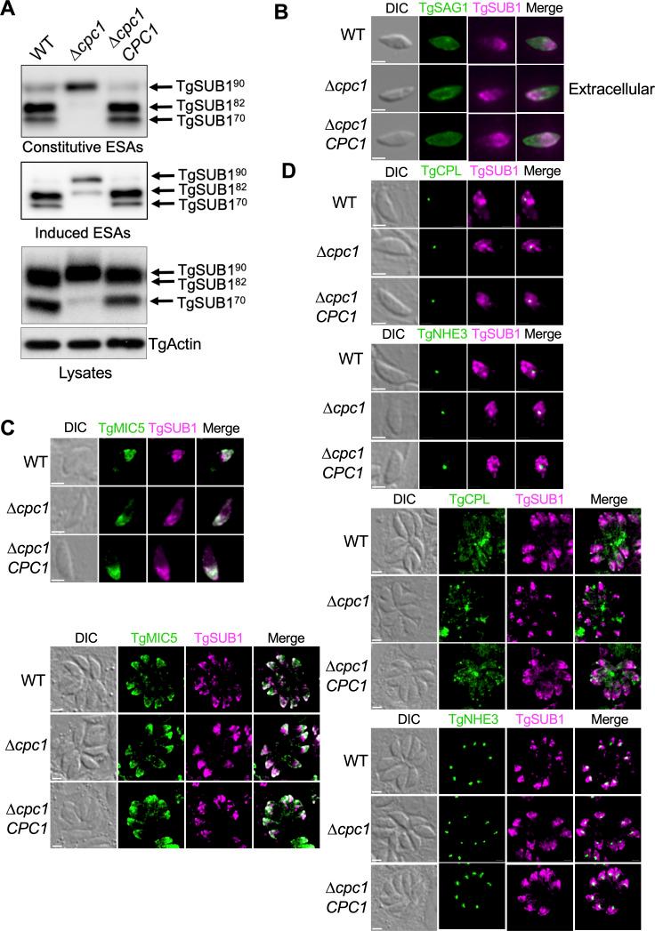
Microbial pathogens use proteases for their infections, such as digestion of proteins for nutrients and activation of their virulence factors. As an obligate intracellular parasite, must invade host cells to establish its intracellular propagation. To facilitate invasion, the parasites secrete invasion effectors from microneme and rhoptry, two unique organelles in apicomplexans. Previous work has shown that some micronemal invasion effectors experience a series of proteolytic cleavages within the parasite's secretion pathway for maturation, such as the aspartyl protease (TgASP3) and the cathepsin L-like protease (TgCPL), localized within the post-Golgi compartment and the endolysosomal system, respectively. Furthermore, it has been shown that the precise maturation of micronemal effectors is critical for invasion and egress. Here, we show that an endosome-like compartment (ELC)-residing cathepsin C-like protease (TgCPC1) mediates the final trimming of some micronemal effectors, and its loss further results in defects in the steps of invasion, egress, and migration throughout the parasite's lytic cycle. Notably, the deletion of TgCPC1 completely blocks the activation of subtilisin-like protease 1 (TgSUB1) in the parasites, which globally impairs the surface-trimming of many key micronemal invasion and egress effectors. Additionally, we found that is not efficiently inhibited by the chemical inhibitor targeting the malarial CPC ortholog, suggesting that these cathepsin C-like orthologs are structurally different within the apicomplexan phylum. Collectively, our findings identify a novel function of TgCPC1 in processing micronemal proteins within the parasite's secretory pathway and expand the understanding of the roles of cathepsin C protease. IMPORTANCE is a microbial pathogen that is well adapted for disseminating infections. It can infect virtually all warm-blooded animals. Approximately one-third of the human population carries toxoplasmosis. During infection, the parasites sequentially secrete protein effectors from the microneme, rhoptry, and dense granule, three organelles exclusively found in apicomplexan parasites, to help establish their lytic cycle. Proteolytic cleavage of these secretory proteins is required for the parasite's optimal function. Previous work has revealed that two proteases residing within the parasite's secretory pathway cleave micronemal and rhoptry proteins, which mediate parasite invasion and egress. Here, we demonstrate that a cathepsin C-like protease (TgCPC1) is involved in processing several invasion and egress effectors. The genetic deletion of prevented the complete maturation of some effectors in the parasites. Strikingly, the deletion led to a full inactivation of one surface-anchored protease, which globally impaired the trimming of some key micronemal proteins before secretion. Therefore, this finding represents a novel post-translational mechanism for the processing of virulence factors within microbial pathogens.

摘要

微生物病原体利用蛋白酶进行感染,例如消化蛋白质以获取营养物质和激活其毒力因子。作为一种专性细胞内寄生虫,必须侵入宿主细胞以建立其细胞内繁殖。为了促进入侵,寄生虫从微线体和棒状体中分泌入侵效应子,这两种细胞器是顶复门寄生虫所特有的。以前的工作表明,一些微线体入侵效应子在寄生虫的分泌途径中经历一系列蛋白水解切割以成熟,例如天冬氨酸蛋白酶(TgASP3)和组织蛋白酶 L 样蛋白酶(TgCPL),分别位于高尔基体后区室和内溶酶体系统中。此外,已经表明微线体效应子的精确成熟对于 入侵和出芽至关重要。在这里,我们表明,一个类内质网样区室(ELC)驻留的组织蛋白酶 C 样蛋白酶(TgCPC1)介导一些微线体效应子的最终修剪,其缺失进一步导致入侵、出芽和迁移过程中的缺陷整个寄生虫的裂解周期。值得注意的是,TgCPC1 的缺失完全阻止了寄生虫中枯草杆菌样蛋白酶 1(TgSUB1)的激活,这全局破坏了许多关键微线体入侵和出芽效应子的表面修剪。此外,我们发现化学抑制剂不能有效抑制针对疟原虫 CPC 同源物的靶点,这表明这些组织蛋白酶 C 样同源物在顶复门寄生虫中在结构上是不同的。总之,我们的研究结果确定了 TgCPC1 在寄生虫分泌途径中处理微线体蛋白的新功能,并扩展了对组织蛋白酶 C 蛋白酶作用的理解。意义 是一种适应力很强的微生物病原体,可传播感染。它几乎可以感染所有温血动物。大约三分之一的人口携带弓形体病。在感染过程中,寄生虫从微线体、棒状体和致密颗粒中依次分泌蛋白效应子,这三个细胞器仅存在于顶复门寄生虫中,以帮助建立它们的裂解周期。这些分泌蛋白的蛋白水解切割对于寄生虫的最佳功能是必需的。以前的工作表明,两种驻留在寄生虫分泌途径中的蛋白酶切割微线体和棒状体蛋白,介导寄生虫的入侵和出芽。在这里,我们证明了一种组织蛋白酶 C 样蛋白酶(TgCPC1)参与了几种入侵和出芽效应子的加工。基因缺失 阻止了寄生虫中一些效应子的完全成熟。引人注目的是,缺失导致一种表面锚定蛋白酶的完全失活,这全局破坏了一些关键微线体蛋白在分泌前的修剪。因此,这一发现代表了微生物病原体中一种新的毒力因子加工的翻译后机制。

https://cdn.ncbi.nlm.nih.gov/pmc/blobs/51e3/10470614/2f3cc0234265/mbio.00174-23.f001.jpg

文献AI研究员

20分钟写一篇综述,助力文献阅读效率提升50倍。

立即体验

用中文搜PubMed

大模型驱动的PubMed中文搜索引擎

马上搜索

文档翻译

学术文献翻译模型,支持多种主流文档格式。

立即体验