Suppr超能文献

ACK1 通过对细胞周期基因的表观遗传重编程促进乳腺癌对 CDK4/6 抑制剂的耐药性。

Epigenetic reprogramming of cell cycle genes by ACK1 promotes breast cancer resistance to CDK4/6 inhibitor.

机构信息

Department of Surgery, Washington University in St. Louis, Cancer Research Building, 660 Euclid Ave., St. Louis, MO, 63110, USA.

Division of Urologic Surgery, Washington University in St. Louis, Cancer Research Building, 660 Euclid Ave., St. Louis, MO, 63110, USA.

出版信息

Oncogene. 2023 Jul;42(29):2263-2277. doi: 10.1038/s41388-023-02747-x. Epub 2023 Jun 17.

Abstract

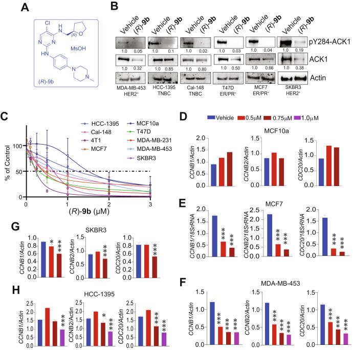
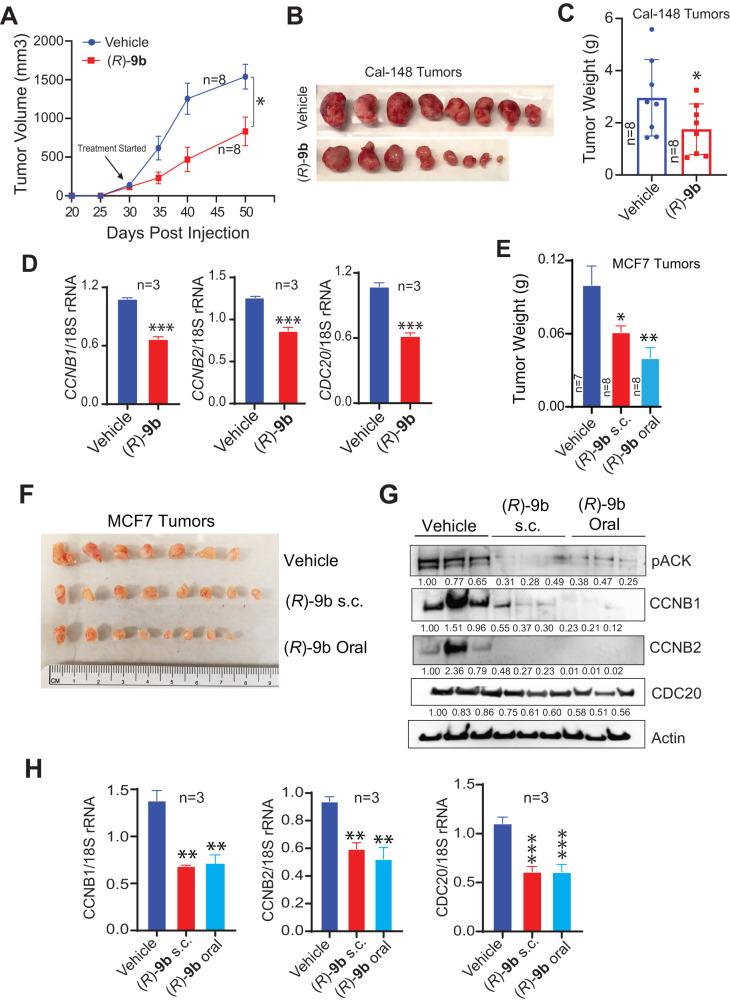
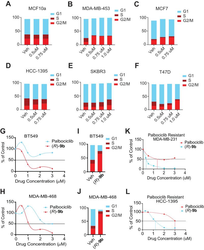
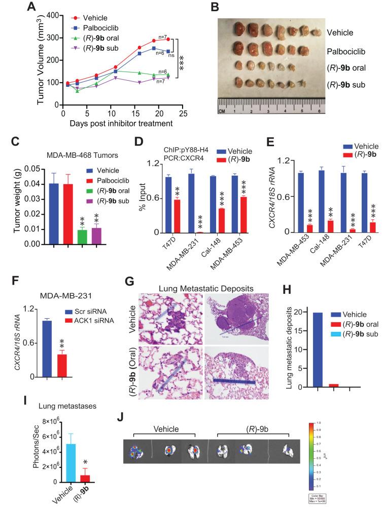
Hormone receptor-positive, HER2-negative advanced breast cancers exhibit high sensitivity to CDK4/6 inhibitors such as palbociclib. However, most patients inevitably develop resistance, thus identification of new actionable therapeutic targets to overcome the recurrent disease is an urgent need. Immunohistochemical studies of tissue microarray revealed increased activation of non-receptor tyrosine kinase, ACK1 (also known as TNK2) in most of the breast cancer subtypes, independent of their hormone receptor status. Chromatin immunoprecipitation studies demonstrated that the nuclear target of activated ACK1, pY88-H4 epigenetic marks, were deposited at cell cycle genes, CCNB1, CCNB2 and CDC20, which in turn initiated their efficient transcription. Pharmacological inhibition of ACK1 using its inhibitor, (R)-9b dampened CCNB1, CCNB2 and CDC20 expression, caused G2/M arrest, culminating in regression of palbociclib-resistant breast tumor growth. Further, (R)-9b suppressed expression of CXCR4 receptor, which resulted in significant impairment of metastasis of breast cancer cells to lung. Overall, our pre-clinical data identifies activated ACK1 as an oncogene that epigenetically controls the cell cycle genes governing the G2/M transition in breast cancer cells. ACK1 inhibitor, (R)-9b could be a novel therapeutic option for the breast cancer patients that have developed resistance to CDK4/6 inhibitors.

摘要

激素受体阳性、HER2 阴性的晚期乳腺癌对 CDK4/6 抑制剂(如 palbociclib)高度敏感。然而,大多数患者不可避免地会产生耐药性,因此,迫切需要确定新的可操作的治疗靶点来克服复发性疾病。组织微阵列的免疫组织化学研究表明,大多数乳腺癌亚型中,非受体酪氨酸激酶 ACK1(也称为 TNK2)的活性增加,而与激素受体状态无关。染色质免疫沉淀研究表明,激活的 ACK1 的核靶标 pY88-H4 表观遗传标记沉积在细胞周期基因 CCNB1、CCNB2 和 CDC20 上,从而启动它们的有效转录。使用其抑制剂(R)-9b 抑制 ACK1 可减弱 CCNB1、CCNB2 和 CDC20 的表达,导致 G2/M 期阻滞,最终导致 palbociclib 耐药的乳腺癌肿瘤生长消退。此外,(R)-9b 抑制了 CXCR4 受体的表达,从而显著削弱了乳腺癌细胞向肺部转移的能力。总体而言,我们的临床前数据表明,激活的 ACK1 是一种癌基因,它通过表观遗传控制控制乳腺癌细胞 G2/M 转换的细胞周期基因。ACK1 抑制剂(R)-9b 可能成为对 CDK4/6 抑制剂产生耐药性的乳腺癌患者的一种新的治疗选择。

https://cdn.ncbi.nlm.nih.gov/pmc/blobs/e69f/10348910/44fc6b5108d5/41388_2023_2747_Fig1_HTML.jpg

文献AI研究员

20分钟写一篇综述,助力文献阅读效率提升50倍。

立即体验

用中文搜PubMed

大模型驱动的PubMed中文搜索引擎

马上搜索

文档翻译

学术文献翻译模型,支持多种主流文档格式。

立即体验