Suppr超能文献

多模态肿瘤代谢图谱揭示了基因-代谢物共变的结构。

A multimodal atlas of tumour metabolism reveals the architecture of gene-metabolite covariation.

机构信息

Department of Physiology and Biophysics, Weill Cornell Medicine, New York, NY, USA.

Institute of Computational Biomedicine, Weill Cornell Medicine, New York, NY, USA.

出版信息

Nat Metab. 2023 Jun;5(6):1029-1044. doi: 10.1038/s42255-023-00817-8. Epub 2023 Jun 19.

Abstract

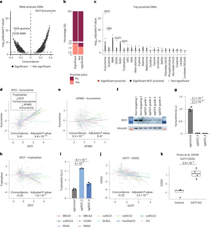
Tumour metabolism is controlled by coordinated changes in metabolite abundance and gene expression, but simultaneous quantification of metabolites and transcripts in primary tissue is rare. To overcome this limitation and to study gene-metabolite covariation in cancer, we assemble the Cancer Atlas of Metabolic Profiles of metabolomic and transcriptomic data from 988 tumour and control specimens spanning 11 cancer types in published and newly generated datasets. Meta-analysis of the Cancer Atlas of Metabolic Profiles reveals two classes of gene-metabolite covariation that transcend cancer types. The first corresponds to gene-metabolite pairs engaged in direct enzyme-substrate interactions, identifying putative genes controlling metabolite pool sizes. A second class of gene-metabolite covariation represents a small number of hub metabolites, including quinolinate and nicotinamide adenine dinucleotide, which correlate to many genes specifically expressed in immune cell populations. These results provide evidence that gene-metabolite covariation in cellularly heterogeneous tissue arises, in part, from both mechanistic interactions between genes and metabolites, and from remodelling of the bulk metabolome in specific immune microenvironments.

摘要

肿瘤代谢受代谢物丰度和基因表达协同变化的控制,但在原发性组织中同时定量检测代谢物和转录本的情况很少见。为了克服这一限制,并研究癌症中的基因-代谢物相关性,我们整合了代谢组学和转录组学数据的癌症代谢图谱,这些数据来自已发表和新生成的数据集,涵盖了 11 种癌症类型的 988 个肿瘤和对照样本。对癌症代谢图谱的荟萃分析揭示了两类超越癌症类型的基因-代谢物相关性。第一类与直接参与酶-底物相互作用的基因-代谢物对相对应,确定了控制代谢物库大小的潜在基因。第二类基因-代谢物相关性代表了少数几个枢纽代谢物,包括喹啉酸盐和烟酰胺腺嘌呤二核苷酸,它们与许多在免疫细胞群中特异性表达的基因相关。这些结果提供了证据,表明细胞异质性组织中的基因-代谢物相关性部分来自基因和代谢物之间的机制相互作用,以及特定免疫微环境中大量代谢物的重塑。

https://cdn.ncbi.nlm.nih.gov/pmc/blobs/f69f/10290959/9e00c0bf2721/42255_2023_817_Fig1_HTML.jpg

文献AI研究员

20分钟写一篇综述,助力文献阅读效率提升50倍。

立即体验

用中文搜PubMed

大模型驱动的PubMed中文搜索引擎

马上搜索

文档翻译

学术文献翻译模型,支持多种主流文档格式。

立即体验