Suppr超能文献

棕色和白色脂肪组织中的脂肪生成细胞和 SWAT 细胞从一个共同的祖细胞中分离出来。

Adipogenic and SWAT cells separate from a common progenitor in human brown and white adipose depots.

机构信息

Novo Nordisk Foundation Center for Basic Metabolic Research, University of Copenhagen, Copenhagen, Denmark.

ZS Associates, Copenhagen, Denmark.

出版信息

Nat Metab. 2023 Jun;5(6):996-1013. doi: 10.1038/s42255-023-00820-z. Epub 2023 Jun 19.

Abstract

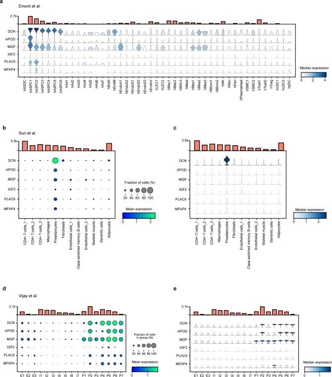
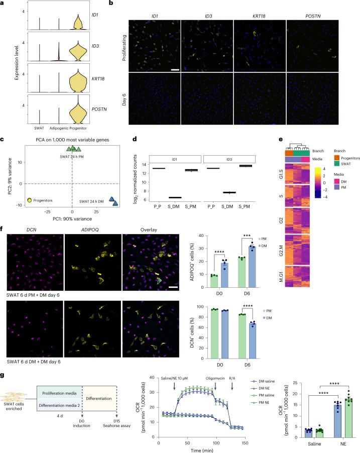
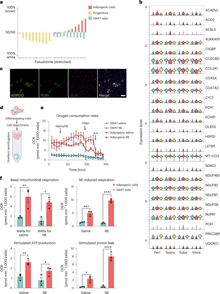
Adipocyte function is a major determinant of metabolic disease, warranting investigations of regulating mechanisms. We show at single-cell resolution that progenitor cells from four human brown and white adipose depots separate into two main cell fates, an adipogenic and a structural branch, developing from a common progenitor. The adipogenic gene signature contains mitochondrial activity genes, and associates with genome-wide association study traits for fat distribution. Based on an extracellular matrix and developmental gene signature, we name the structural branch of cells structural Wnt-regulated adipose tissue-resident (SWAT) cells. When stripped from adipogenic cells, SWAT cells display a multipotent phenotype by reverting towards progenitor state or differentiating into new adipogenic cells, dependent on media. Label transfer algorithms recapitulate the cell types in human adipose tissue datasets. In conclusion, we provide a differentiation map of human adipocytes and define the multipotent SWAT cell, providing a new perspective on adipose tissue regulation.

摘要

脂肪细胞功能是代谢性疾病的主要决定因素,因此有必要研究其调节机制。我们以单细胞分辨率显示,来自人体四个棕色和白色脂肪组织的祖细胞可分为两个主要的细胞命运,一个是脂肪生成的,另一个是结构的分支,它们由一个共同的祖细胞发育而来。脂肪生成基因特征包含线粒体活性基因,并与脂肪分布的全基因组关联研究特征相关。基于细胞外基质和发育基因特征,我们将细胞的结构分支命名为结构 Wnt 调节的脂肪组织驻留(SWAT)细胞。当从脂肪生成细胞中分离出来时,SWAT 细胞通过返回到祖细胞状态或分化为新的脂肪生成细胞来显示多能表型,这取决于培养基。标记转移算法重现了人类脂肪组织数据集中的细胞类型。总之,我们提供了人类脂肪细胞的分化图谱,并定义了多能性的 SWAT 细胞,为脂肪组织的调节提供了新的视角。

https://cdn.ncbi.nlm.nih.gov/pmc/blobs/0b3b/10290958/b1b270a2d5ca/42255_2023_820_Fig1_HTML.jpg

文献AI研究员

20分钟写一篇综述,助力文献阅读效率提升50倍。

立即体验

用中文搜PubMed

大模型驱动的PubMed中文搜索引擎

马上搜索

文档翻译

学术文献翻译模型,支持多种主流文档格式。

立即体验