Suppr超能文献

全面分析 FBN2 在膀胱癌中的作用:风险因素和肿瘤微环境影响因子。

A comprehensive analysis of FBN2 in bladder cancer: A risk factor and the tumour microenvironment influencer.

机构信息

Department of Urology, The Eighth Affiliated Hospital, Sun Yat-sen University, Shenzhen, Guangdong, China.

The Second Clinical College of Guangzhou Medical University, Guangzhou, Guangdong, China.

出版信息

IET Syst Biol. 2023 Aug;17(4):162-173. doi: 10.1049/syb2.12067. Epub 2023 Jun 19.

Abstract

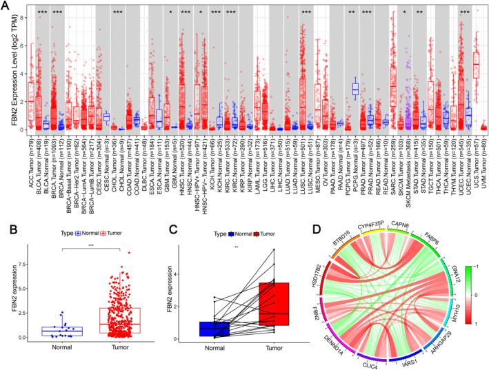
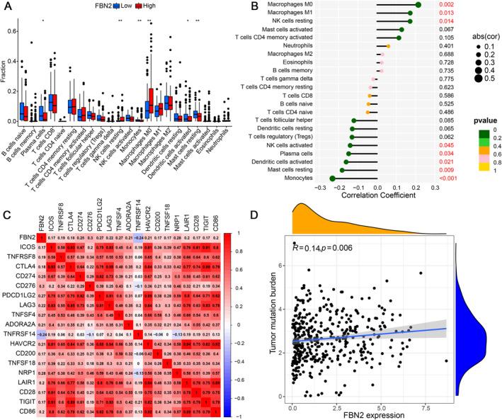
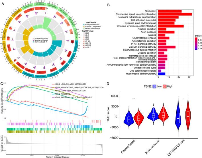
Bladder cancer (BLCA) is a common and difficult-to-manage disease worldwide. Most common type of BLCA is urothelial carcinoma (UC). Fibrillin 2 (FBN2) was first discovered while studying Marfan syndrome, and its encoded products are associated with elastin fibres. To date, the role of FBN2 in BLCA remains unclear. The authors first downloaded data from The Cancer Genome Atlas (TCGA) and Gene Expression Omnibus (GEO). The patients were divided into high FBN2 expression and low FBN2 expression groups, and the survival curve, clinical characteristics, tumour microenvironment (TME), and immune cell differences were analysed between the two groups. Then, the differentially expressed genes (DEGs) were filtered, and functional enrichment for DEGs was performed. Finally, chemotherapy drug susceptibility analysis based on the high and low FBN2 groups was conducted. The authors found upregulated expression of FBN2 in BLCA and proved that FBN2 could be an independent prognostic factor for BLCA. TME analysis showed that the expression of FBN2 affects several aspects of the TME. The upregulated expression of FBN2 was associated with a high stromal score, which may lead to immunosuppression and be detrimental to immunotherapy. In addition, the authors found that NK cells resting, macrophage M0 infiltration, and other phenomena of immune cell infiltration appeared in the high expression group of FBN2. The high expression of FBN2 was related to the high sensitivity of some chemotherapy drugs. The authors systematically investigated the effects and mechanisms of FBN2 on BLCA and provided a new understanding of the role of FBN2 as a risk factor and TME influencer in BLCA.

摘要

膀胱癌(BLCA)是一种在全球范围内常见且难以治疗的疾病。BLCA 最常见的类型是尿路上皮癌(UC)。纤连蛋白 2(FBN2)在研究马凡综合征时首次被发现,其编码产物与弹性纤维有关。迄今为止,FBN2 在 BLCA 中的作用尚不清楚。作者首先从癌症基因组图谱(TCGA)和基因表达综合数据库(GEO)下载数据。将患者分为 FBN2 高表达和 FBN2 低表达组,分析两组之间的生存曲线、临床特征、肿瘤微环境(TME)和免疫细胞差异。然后,筛选差异表达基因(DEGs),并对 DEGs 进行功能富集。最后,基于高、低 FBN2 组进行化疗药物敏感性分析。作者发现 BLCA 中 FBN2 表达上调,并证明 FBN2 可以作为 BLCA 的一个独立预后因素。TME 分析表明,FBN2 的表达影响 TME 的几个方面。FBN2 的上调表达与间质评分高有关,这可能导致免疫抑制,对免疫治疗不利。此外,作者发现 FBN2 高表达组中出现 NK 细胞静止、巨噬细胞 M0 浸润等免疫细胞浸润现象。FBN2 的高表达与某些化疗药物的高敏感性有关。作者系统地研究了 FBN2 对 BLCA 的影响及其机制,为 FBN2 作为 BLCA 的风险因素和 TME 影响因子提供了新的认识。

https://cdn.ncbi.nlm.nih.gov/pmc/blobs/2a6a/10439492/94a857fa2844/SYB2-17-162-g002.jpg

文献AI研究员

20分钟写一篇综述,助力文献阅读效率提升50倍。

立即体验

用中文搜PubMed

大模型驱动的PubMed中文搜索引擎

马上搜索

文档翻译

学术文献翻译模型,支持多种主流文档格式。

立即体验